电脑桌面
添加小米粒文库到电脑桌面
安装后可以在桌面快捷访问

通防科各工种岗位责任制及考核办法VIP免费

通防科各工种岗位责任制及考核办法_第1页
1/20
通防科各工种岗位责任制及考核办法_第2页
2/20
通防科各工种岗位责任制及考核办法_第3页
3/20
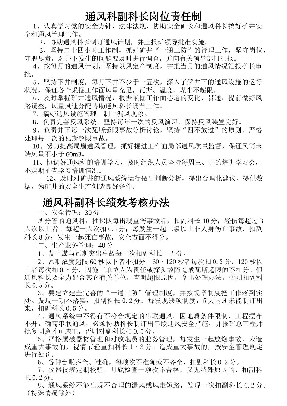
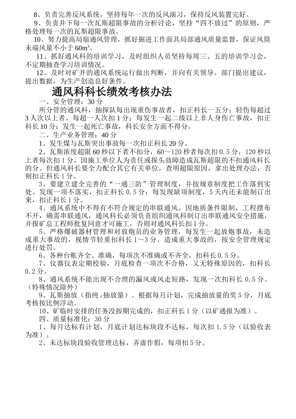
“一通三防”岗位管理制度及考核办法新丰煤矿2011年2月通风科科长岗位责任制1、认真学习党的安全方针,法律法规,协助安全矿长搞好矿井安全和通风管理工作。2、负责通风科每月的通风计划制定,并上报矿长批准实施。3、坚持24小时工作制,抓好矿井“一通三防”管理工作,坚守岗位,守职尽责,对井下发生的问题要及时进行处理,并向有关领导汇报。4、按每月的通风计划,坚持以风定产制度,并把当月的以风定产的情况汇报给矿长审批。5、坚持下井制度,每月下井不少于20次,深入了解井下通风设施的运行完好状况,保证各个采掘工作面风量充足,瓦斯、温度、煤尘不超限。6、及时掌握井下通风情况,根据采掘工作面巷道的进度变化、贯通,提前做好风路调整、风量风速分配调节工作。7、加强通风设施管理,及时检查督促通风设施的修理,及时查堵漏风,提高矿井有效风量率。8、负责完善反风系统,坚持每年一次的反风演习,保持反风装置完好。9、负责井下每一次瓦斯超限事故的分析讨论,坚持“四不放过”的原则,严格处理每一次的瓦斯超限事故。10、努力提高局扇通风管理,抓好掘进工作面具局部通风质量监督,保证风筒未端风量不小于60m3。11、抓好通风科的培训学习,及时组织人员坚持每周三、五的培训学习会,不定期抽查学习培训情况。12、及时对矿井的通风系统运行做出判断,并向有关领导、部门提出建议,提出数据,为生产创造良好条件。通风科科长绩效考核办法一、安全管理:30分所分管的通风科,抽探队每出现重伤事故者,扣正科长一五分;轻伤每超过3人次以上者。每超一人次扣1分;每发生一起二级以上非人身伤亡事故,扣正科长10分;发生一起死亡事故,科长安全方面不得分。二、生产业务管理:40分1、发生煤与瓦斯突出事故每一次扣正科长20分。2、瓦斯浓度超限60秒以下者不扣分,60~120秒者每次扣0.5分,120秒以上者每次扣1分,因施工单位人为责任或探头故障造成瓦斯超限的不扣通风科长的分。但通风科长要全力配合其它有关单位,查明超限原因,拿出处理办法,否则扣正科长1分。3、要建立建全完善的“一通三防”管理制度,并按规章制度把工作落到实处。发现一项不落实,扣正科长0.5分;每发现缺项制度,5天内还未能制订出来,扣正科长1分。4、通风系统中不得有不符合规定的串联通风。因地质条件限制,工程摆布不开,确需串联通风,通风科长必须负责组织通风科制订出串联通风安全措施,并报矿总工程师批复同意才可施工,否则对通风科长扣1分。5、严格爆破器材管理和对放炮员的业务管理,每发生一起放炮事故,未造成重大事故的,视情节轻重扣科长1~3分。造成重大事故的,按安全管理规定进行处罚。6、各种台账齐全、准确,每项次不准确或不齐全,扣科长0.5分。7、仪器仪表定期校验,月底检查一项次不合格,又无特殊原因的,扣科长0.2分。8、通风系统不能出现不合理的漏风或风走短路,发现一次扣科长0.5分。(特殊情况除外)9、瓦斯抽放(指纯4抽放量)。根据每月计划,完成抽放量的奖5分,月底考核按比例浮动。10、矿临时安排的任务没按期完成的,扣正科长1分(以矿通报为准)。四、质量标准化:30分1、每月达标有计划,月底计划达标块段不达标,每次扣1.5分(以验收表为准)。2、未达标块段验收管理达标,弄虚作假,每项扣5分。通风科副科长岗位责任制1、认真学习党的安全方针,法律法规,协助安全矿长和通风科长搞好矿井安全和通风管理工作。2、协助通风科长制订通风计划,并上报矿领导批准实施。3、坚持二十四小时工作制,抓好矿井“一通三防”的管理工作,坚守岗位,守职尽责,对井下发生的问题要及时进行调查,并向有关领导部门汇报。4、按每月的通风计划,坚持以风定产制度,并把当月的通风情况汇报矿长审批。5、坚持下井制度,每月下井不少于一五次,深入了解井下的通风设施的运行状况,保证各个采掘工作面风量充足,瓦斯、温度、煤尘不超限。6、及时掌握矿井通风情况,根据采掘工作面巷道的变化、贯通,提前做好风路调整,风量风速分配协助通风科长调节工作。7、搞好通风设施管理,制止漏风现象。8、负责完善反风系统,坚持每年一次的反风演习,保持反风装置完好。9、负责井下每一次...

1、当您付费下载文档后,您只拥有了使用权限,并不意味着购买了版权,文档只能用于自身使用,不得用于其他商业用途(如 [转卖]进行直接盈利或[编辑后售卖]进行间接盈利)。
2、本站所有内容均由合作方或网友上传,本站不对文档的完整性、权威性及其观点立场正确性做任何保证或承诺!文档内容仅供研究参考,付费前请自行鉴别。
3、如文档内容存在违规,或者侵犯商业秘密、侵犯著作权等,请点击“违规举报”。

碎片内容

通防科各工种岗位责任制及考核办法

您可能关注的文档

确认删除?
VIP
微信客服
  • 扫码咨询
会员Q群
  • 会员专属群点击这里加入QQ群
客服邮箱
回到顶部