电脑桌面
添加小米粒文库到电脑桌面
安装后可以在桌面快捷访问

门店管理制度VIP免费

门店管理制度_第1页
1/33
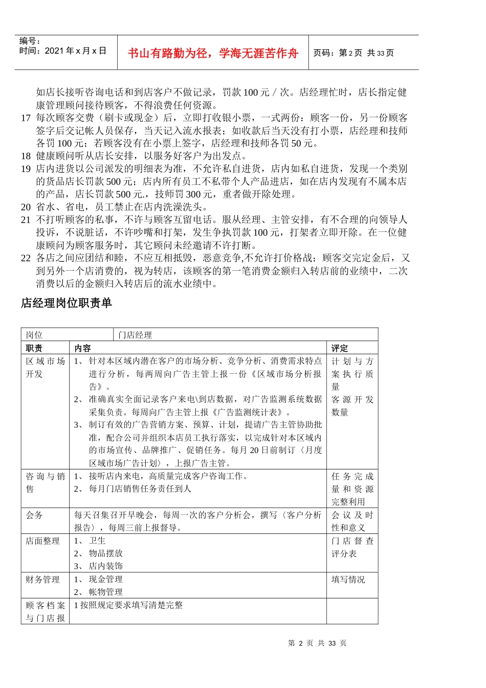
门店管理制度_第2页
2/33
门店管理制度_第3页
3/33
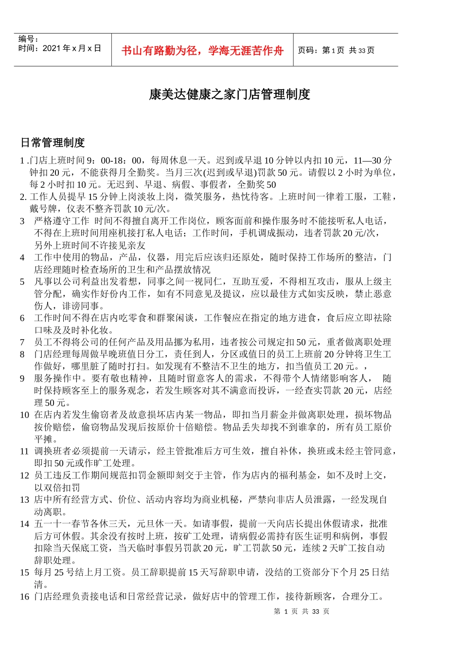
第1页共33页编号:时间:2021年x月x日书山有路勤为径,学海无涯苦作舟页码:第1页共33页康美达健康之家门店管理制度日常管理制度1.门店上班时间9:00-18:00,每周休息一天。迟到或早退10分钟以内扣10元,11—30分钟扣20元,不能获得月全勤奖。当月三次(迟到或早退)罚款50元。请假以2小时为单位,每2小时扣10元。无迟到、早退、病假、事假者,全勤奖502.工作人员提早15分钟上岗淡妆上岗,微笑服务,热忱待客。上班时间一律着工服,工鞋,戴号牌,仪表不整齐罚款10元/次。3严格遵守工作时间不得擅自离开工作岗位,顾客面前和操作服务时不能接听私人电话,不得在上班时间用座机接打私人电话;工作时间,手机调成振动,违者罚款20元/次,另外上班时间不许接见亲友4工作中使用的物品,产品,仪器,用完后应该归还原处,随时保持工作场所的整洁,门店经理随时检查场所的卫生和产品摆放情况5凡事以公司利益出发着想,同事之间一视同仁,互助互爱,不得相互攻击,服从上级主管分配,确实作好份内工作,如有不同意见及提议,应以最佳方式如实反映,禁止恶意伤人,诽谤同事。6工作时间不得在店内吃零食和群聚闲谈,工作餐应在指定的地方进食,食后应立即祛除口味及及时补化妆。7员工不得将公司的任何产品及用品挪为私用,违者按公司规定扣50元,重者做离职处理8门店经理每周做早晚班值日分工,责任到人,分区或值日的员工上班前20分钟将卫生工作做好,哪里脏了随时打扫。如发现有不整洁不卫生的地方,扣当值员工20元。,9服务操作中。要有敬也精神,且随时留意客人的需求,不得带个人情绪影响客人,随时保持顾客至上的服务观念,若发生顾客对其不满意而投诉,一经查实罚款20元,店经理50元。10在店内若发生偷窃者及故意损坏店内某一物品,即扣当月薪金并做离职处理,损坏物品按价赔偿,偷窃物品发现后按原价十倍赔偿。物品丢失却找不到谁拿的,所有员工原价平摊。11调换班者必须提前一天请示,经主管批准后方可生效,擅自补休,换班或未经主管同意,即扣50元或作旷工处理。12员工违反工作期间规范扣罚金额即刻交于主管,作为店内的福利基金,如不及时上交,以双倍扣罚13店中所有经营方式、价位、活动内容均为商业机秘,严禁向非店人员泄露,一经发现自动离职。14五一十一春节各休三天,元旦休一天。如请事假,提前一天向店长提出休假请求,批准后方可休假。其余没有按时上班,按矿工处理,请病假必需持有医生证明和病例,事假扣除当天保底工资,当天临时事假另罚款20元,旷工罚款50元,连续2天旷工按自动辞职处理。15每月25号结上月工资。员工辞职提前15天写辞职申请,没结的工资部分下个月25日结清。16门店经理负责接电话和日常经营记录,做好店中的管理工作,接待新顾客,合理分工。第2页共33页第1页共33页编号:时间:2021年x月x日书山有路勤为径,学海无涯苦作舟页码:第2页共33页如店长接听咨询电话和到店客户不做记录,罚款100元/次。店经理忙时,店长指定健康管理顾问接待顾客,不得浪费任何资源。17每次顾客交费(刷卡或现金)后,立即打收银小票,一式两份:顾客一份,另一份顾客签字后交记帐人员保存,当天记入流水报表;如收款后当天没有打小票,店经理和技师各罚100元;若顾客没有在小票上签字,店经理和技师各罚50元。18健康顾问听从店长安排,以服务好客户为出发点。19店内进货以公司派发的明细表为准,不允许私自进货,店内如私自进货,发现一个类别的货品店长罚款500元;店内所有员工不私带个人产品进店,如在店内发现有不属本店的产品,店长罚款500元.,技师罚300元,重者做开除处理。20省水、省电,员工禁止在店内洗澡洗头。21不打听顾客的私事,不许与顾客互留电话。服从经理、主管安排,有不合理的向领导人投诉,不说脏话,不许吵嘴和打架,发生争执罚款100元,打架者立即开除。在一位健康顾问为顾客服务时,其它顾问未经邀请不许打断。22各店之间应团结和睦,不应互相抵毁,恶意竞争,不允许打价格战;顾客交完定金后,又到另外一个店消费的,视为转店,该顾客的第一笔消费金额归入转店前的业绩中,二次消费以后的金额归入转店后的流水业绩中。店经理岗位职责单岗位门...

1、当您付费下载文档后,您只拥有了使用权限,并不意味着购买了版权,文档只能用于自身使用,不得用于其他商业用途(如 [转卖]进行直接盈利或[编辑后售卖]进行间接盈利)。
2、本站所有内容均由合作方或网友上传,本站不对文档的完整性、权威性及其观点立场正确性做任何保证或承诺!文档内容仅供研究参考,付费前请自行鉴别。
3、如文档内容存在违规,或者侵犯商业秘密、侵犯著作权等,请点击“违规举报”。

碎片内容

门店管理制度

确认删除?
VIP
微信客服
  • 扫码咨询
会员Q群
  • 会员专属群点击这里加入QQ群
客服邮箱
回到顶部