电脑桌面
添加小米粒文库到电脑桌面
安装后可以在桌面快捷访问

银行资格考试公司信贷核心考点VIP免费

银行资格考试公司信贷核心考点_第1页
1/43
银行资格考试公司信贷核心考点_第2页
2/43
银行资格考试公司信贷核心考点_第3页
3/43
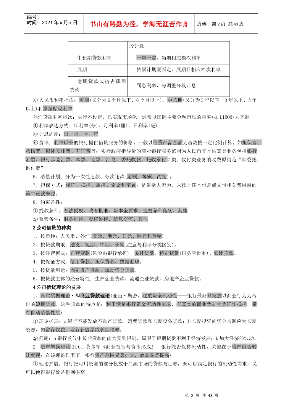
第1页共43页编号:时间:2021年x月x日书山有路勤为径,学海无涯苦作舟页码:第1页共43页第一章公司信贷概述1公司信贷相关概念1、信贷:<广义>一切以实现承诺为条件的价值运动形式;<狭义>银行的信用业务活动(包含存款、贷款业务)。2、银行信贷:<广义>银行筹集债务资金、借出资金或提供信用支持的经济活动;<狭义>专指银行借出资金或提供信用支持的经济活动。3、公司信贷:①接受主体:法人和其他经济组织等非自然人;②经济活动:资金信贷或信用支持。4、贷款:①承诺条件:接受主体以一定的利率,按期归还;②价值运动:货币资金使用权转让。5、承兑:银行在商业汇票上签章承诺按出票人指示到期付款。6、担保:银行根据客户的要求,向受益人保证按照约定以支付一定货币的方式履行债务或承担责任的行为。7、信用证:银行根据信用证相关法律规范依照客户的要求和指示开立的有条件的承诺付款的书面文件。分为国际和国内信用证两类。8、减免交易保证金:在与客户的交易中,银行承担了信用风险,交易保证金因而会产生。银行为客户的交易做出了一种减免安排,实际上是一种信用支持。9、信贷承诺:①银行对客户做出的信贷承诺:未来一定时期内按商定条件为客户提供约定贷款或信用支持;②前提:客户满足贷款承诺中约定的先决条件。10、直接融资和间接融资①融资:资金的借贷与资金的有偿筹集;②间接融资:通过金融机构进行的融资,否则称为直接融资。2公司信贷的基本要素1、交易对象:银行和银行的交易对手(其(事)业法人和其他经济组织)2、信贷产品:特定产品要素组合下的信贷服务方式3、信贷金额:以货币计量4、信贷期限:①广义:从签定合同到合同结束的整个期间,包括提款期(合同生效到最后一次提款日)、宽限期和还款期(第一笔还款日至合同结束)。★《贷款通则》有关期限的相关规定:贷款期限的商定、自营贷款期限(10年)、票据贴现期限(6个月)、展期及展期期限(短期1、中期1/2、长期3年)②狭义:具体信贷产品发放到约定的最后还款或清偿的期限。5、贷款利率和费率①贷款利率:A、浮动利率:可以灵敏反映金融市场上资金的供求状况,借贷双方承担的利率变动风险较小;B、法定利率:政府金融管理部门或央行确定的利率,是国家实现宏观调控的政策工具之一;C、行业公定利率:非政府部门的民间金融组织(如银行业协会)确定的利率;D、市场利率:随市场供求关系变化而自由变动的利率;★E、基准利率:包括市场利率、法定利率、公定利率。②《人民币利率管理规定》:短期利率贷款合同签定日的相应档次的利率,不分第2页共43页第1页共43页编号:时间:2021年x月x日书山有路勤为径,学海无涯苦作舟页码:第2页共43页段计息中长期贷款利率一年一定,当期相应档次利率展期依累计期限而定,展期日相应档次利率逾期贷款或挤占挪用贷款罚息利率,与调整分段计息③人民币利率档次:短期(又分为6个月以下、6个月以上)、中长期(又分为3年以下、3年以上、5年以上)和票据贴现利率外汇贷款利率档次:央行不设定,已实现市场化,通常以国际主要金融市场的利率(如LIBOR)为基准④利率表达方式:年利率(分)、月利率(厘)、日利率(毫)⑤计息周期:日、月、季、年⑥费率:利率以外的银行提供信贷服务的价格。一般以信贷产品金额为基数按一定比例计算。如担保费、承诺费、银团安排费、开证费等;实行政府指导价的商业银行服务范围为人民币基本结算类业务包括银行汇票、银行承兑汇票、本票、支票、汇兑、委托收款、托收承付7类;收付类业务的收费原则是“谁委托,谁付费”。6、清偿计划:分为一次性还款、分次还款(定额、等额、约定)。7、担保方式:保证、抵押、质押、定金和留置;是借款人无力、未按时还本付息或支付相关费用时的第二还款来源。8、约束条件:①提款条件:合法授权、政府批准、资本金要求、监管条件落实、其他②监管条件:财务维持、股权维持、信息交流、其他3公司信贷的种类1、按币种:人民币、外汇(美元、港元、日元、欧元和英镑)。2、按贷款期限:透支、短期、中期、长期(注意与利率分类区别)。3、按经营模式:自营贷款(风险由银行承担)、委托贷款、特定贷款(国务院批准)、银团贷款。4、按保证...

1、当您付费下载文档后,您只拥有了使用权限,并不意味着购买了版权,文档只能用于自身使用,不得用于其他商业用途(如 [转卖]进行直接盈利或[编辑后售卖]进行间接盈利)。
2、本站所有内容均由合作方或网友上传,本站不对文档的完整性、权威性及其观点立场正确性做任何保证或承诺!文档内容仅供研究参考,付费前请自行鉴别。
3、如文档内容存在违规,或者侵犯商业秘密、侵犯著作权等,请点击“违规举报”。

碎片内容

银行资格考试公司信贷核心考点

您可能关注的文档

确认删除?
VIP
微信客服
  • 扫码咨询
会员Q群
  • 会员专属群点击这里加入QQ群
客服邮箱
回到顶部