电脑桌面
添加小米粒文库到电脑桌面
安装后可以在桌面快捷访问

面料行业某年度1-10月份经济运行分析VIP免费

面料行业某年度1-10月份经济运行分析_第1页
1/5
面料行业某年度1-10月份经济运行分析_第2页
2/5
面料行业某年度1-10月份经济运行分析_第3页
3/5
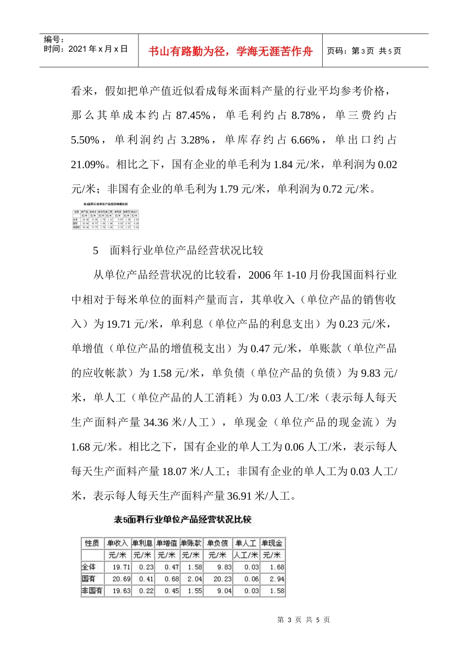
第1页共5页编号:时间:2021年x月x日书山有路勤为径,学海无涯苦作舟页码:第1页共5页面料行业2006年1-10月份经济运行分析1面料行业总量增长情况据国家统计局公布的数据,2006年1-10月份我国规模以上面料行业企业数量为17308家,该行业实现工业总产值9707亿元,同比增加21.72%;资产合计9144亿元,同比增加14.64%;实现销售收入9379亿元,同比增加22.08%;完成利润总额318.71亿元,比上年同期增加83.01亿元,同比增加35.22%;完成出口交货值2047.06亿元,同比增加10.65%;行业整体从业人数461.61万人,同比增加4.14%。由此可见,面料行业总量增长势头良好,并为我国经济、财政、出口和就业作出了重大的贡献。2面料行业经营环境变化2006年1-10月份我国面料行业产品销售收入为9378.59亿元,产品销售成本为8488.53亿元,产品销售税金和附加为38.06亿元,由此可计算出毛利(销售收入-销售成本-销售税金和附加)为852.00亿元,毛利率(毛利/销售收入)为9.08%;由于利润总额为第2页共5页第1页共5页编号:时间:2021年x月x日书山有路勤为径,学海无涯苦作舟页码:第2页共5页318.71亿元,可算出利润率(利润总额/销售收入,即所得税之前的利润率,也称税前利润率)为3.40%。经营环境的变化直接影响销售成本,从而导致毛利和利润总额出现相应的变化。3面料行业期间费用变化2006年1-10月份我国面料行业销售费用为136.08亿元,同比增加18.57%;管理费用支出为267.20亿元,同比增加15.52%;财务费用为130.17亿元,同比增加15.43%;其中利息支出111.11亿元,同比增加15.66%,说明债务作为面料行业主要财务负担仍然较重;三费总计为533.45亿元,同比增加16.26%;三费比率为5.69%,上年同期为5.97%,同比下降0.28个百分点,表明期间费用相对降低。4面料行业单位产品经济规模比较从单位产品经济规模的比较来看,2006年1-10月份我国面料行业中相对于每米单位的面料产量而言,其单产值为20.40元/米,单成本为17.84元/米,单毛利为1.79元/米,单三费为1.12元/米,单利润为0.67元/米,单库存为1.36元/米,单出口为4.30元/米。由此第3页共5页第2页共5页编号:时间:2021年x月x日书山有路勤为径,学海无涯苦作舟页码:第3页共5页看来,假如把单产值近似看成每米面料产量的行业平均参考价格,那么其单成本约占87.45%,单毛利约占8.78%,单三费约占5.50%,单利润约占3.28%,单库存约占6.66%,单出口约占21.09%。相比之下,国有企业的单毛利为1.84元/米,单利润为0.02元/米;非国有企业的单毛利为1.79元/米,单利润为0.72元/米。5面料行业单位产品经营状况比较从单位产品经营状况的比较看,2006年1-10月份我国面料行业中相对于每米单位的面料产量而言,其单收入(单位产品的销售收入)为19.71元/米,单利息(单位产品的利息支出)为0.23元/米,单增值(单位产品的增值税支出)为0.47元/米,单账款(单位产品的应收帐款)为1.58元/米,单负债(单位产品的负债)为9.83元/米,单人工(单位产品的人工消耗)为0.03人工/米(表示每人每天生产面料产量34.36米/人工),单现金(单位产品的现金流)为1.68元/米。相比之下,国有企业的单人工为0.06人工/米,表示每人每天生产面料产量18.07米/人工;非国有企业的单人工为0.03人工/米,表示每人每天生产面料产量36.91米/人工。第4页共5页第3页共5页编号:时间:2021年x月x日书山有路勤为径,学海无涯苦作舟页码:第4页共5页6面料产量完成情况根据国家统计局公布的数据,我国2006年1-10月份面料产量完成356.90亿米,同比增加15.79%;由此可见,面料产量快速增加,反映行业增速较为明显。从10月份的情况看,面料产量37.61亿米,同比增加19.51%;可见10月份面料产量增加势头良好。7纺织品面料进出口变化根据中国海关的统计数据,我国2006年1-10月份纺织品出口总额429.66亿美元,同比增加18.30%,占纺织品及服装出口总额1204.50亿美元的35.67%;1-10月份纺织品进口总额133.96亿美元,同比增加5.35%,占纺织品及服装进口总额148.24亿美元的90.37%;显示中国纺织品外贸形势良好。与上月相比,纺织品行业2006年10月份进出口均有所变化,外贸顺差仍然较大。第5页共5页第4页...

1、当您付费下载文档后,您只拥有了使用权限,并不意味着购买了版权,文档只能用于自身使用,不得用于其他商业用途(如 [转卖]进行直接盈利或[编辑后售卖]进行间接盈利)。
2、本站所有内容均由合作方或网友上传,本站不对文档的完整性、权威性及其观点立场正确性做任何保证或承诺!文档内容仅供研究参考,付费前请自行鉴别。
3、如文档内容存在违规,或者侵犯商业秘密、侵犯著作权等,请点击“违规举报”。

碎片内容

面料行业某年度1-10月份经济运行分析

您可能关注的文档

精品中小学资料+ 关注
实名认证
内容提供者

精品文档

确认删除?
VIP
微信客服
  • 扫码咨询
会员Q群
  • 会员专属群点击这里加入QQ群
客服邮箱
回到顶部