电脑桌面
添加小米粒文库到电脑桌面
安装后可以在桌面快捷访问

高速公路施工组织设计方案(DOC38页)VIP免费

高速公路施工组织设计方案(DOC38页)_第1页
1/28
高速公路施工组织设计方案(DOC38页)_第2页
2/28
高速公路施工组织设计方案(DOC38页)_第3页
3/28
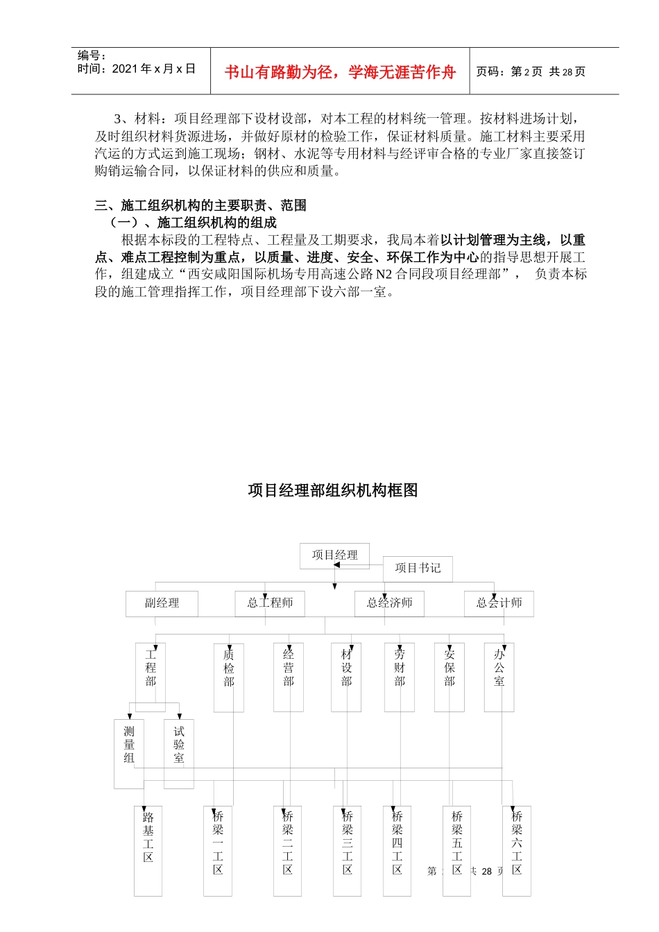
第1页共28页编号:时间:2021年x月x日书山有路勤为径,学海无涯苦作舟页码:第1页共28页第一部分施工组织设计文字说明一、编制依据、原则和范围(一)、编制依据1、西安咸阳国际机场高速公路施工图(第一卷~第十卷)。2、西安咸阳国际机场高速公路土建工程工地现场勘察情况。3、交通部颁布的有关设计、施工、验收规程及有关法律、法规和我单位的《质量手册》等有关文件。4、我单位现有的技术、设备、人员素质、管理模式、施工经验、科技进步和施工能力等施工要素情况。(二)、编制原则1、遵守招标文件的各项条款、各种规范和设计图纸的原则。2、统筹安排,突出重点、难点项目,优化施工方案,合理安排施工进度计划,合理配置施工所需劳、材、机具设备,实行标准化作业,组织连续均衡生产,做好工序衔接,紧张有序,加强施工监控,确保工程质量。3、突出应用新技术、新工艺、新设备、新材料,提高施工的机械化作业水平,积极应用先进的科技成果,创造精品工程。4、运用现代科学技术,采用先进可靠的安全保证措施,确保生产安全,做到文明施工。5、根据我企业的实力,考虑工程地质、工程特点和工期要求,坚持“项目法”施工,采用机械作业,确保工程质量及安全,保证按期竣工。(三)、编制范围按照招标文件的划分,本施工组织设计针对西安咸阳国际机场高速公路土建工程第2标段(施工里程为:K1+768.2~K5+184.2)主线桥梁和互通工程。二、设备、人员动员周期和设备、人员、材料运到现场的方法(一)、设备人员动员周期1、设备:施工机械及试验、测量设备按投标书承诺的施工进度计划安排及时进场。一个月内,主要施工机械及试验、测量仪器等第一批施工机械、设备进场。进场机械及设备状态良好,整洁一新,并做好开工前保养;进场后,及时做好试验和测量仪器的检验标定工作,确保施工时的正常使用。2、人员:根据施工组织设计安排,提前组织拟参与本工程施工的各类专业人员参加施工前的培训工作。使参与施工的人员了解本工程的特点和技术质量要求。接到中标通知书后,立即组织施工人员进场,组建成立项目经理部。在半个月内,项目的主要管理人员、工程技术人员全部到位。各工区的专业管理人员、技术工人及劳务人员按计划陆续到位。在一个月内完成前期的临建。(二)、设备、人员及材料运到现场的方法设备、人员和主要材料运到现场的原则是根据工程进度计划需要和监理工程师的指令,分期分批进入现场并根据具体情况随时加以调整。1、设备:施工机械、设备由我局统一协调调配,以汽运的方式运抵施工现场。2、人员:工程管理人员及工程技术人员由我局按照投标书承诺,统一委派。专业施工作业队由我局内部统一组织调度。第2页共28页第1页共28页编号:时间:2021年x月x日书山有路勤为径,学海无涯苦作舟页码:第2页共28页3、材料:项目经理部下设材设部,对本工程的材料统一管理。按材料进场计划,及时组织材料货源进场,并做好原材的检验工作,保证材料质量。施工材料主要采用汽运的方式运到施工现场;钢材、水泥等专用材料与经评审合格的专业厂家直接签订购销运输合同,以保证材料的供应和质量。三、施工组织机构的主要职责、范围(一)、施工组织机构的组成根据本标段的工程特点、工程量及工期要求,我局本着以计划管理为主线,以重点、难点工程控制为重点,以质量、进度、安全、环保工作为中心的指导思想开展工作,组建成立“西安咸阳国际机场专用高速公路N2合同段项目经理部”,负责本标段的施工管理指挥工作,项目经理部下设六部一室。项目经理部组织机构框图项目经理总工程师总经济师总会计师工程部安保部经营部劳财部材设部办公室副经理试验室测量组路基工区桥梁二工区质检部桥梁五工区项目书记桥梁一工区桥梁三工区桥梁四工区桥梁六工区第3页共28页第2页共28页编号:时间:2021年x月x日书山有路勤为径,学海无涯苦作舟页码:第3页共28页(二)、项目经理部主要职责、范围1、项目经理为该标段工程总负责人,负责该标段的全面管理,是安全、质量、进度、文明施工等各方面第一责任人。2、项目书记负责政治思想工作、廉政建设、征迁协调。3、项目总工程师负责工程质量控制、施工技...

1、当您付费下载文档后,您只拥有了使用权限,并不意味着购买了版权,文档只能用于自身使用,不得用于其他商业用途(如 [转卖]进行直接盈利或[编辑后售卖]进行间接盈利)。
2、本站所有内容均由合作方或网友上传,本站不对文档的完整性、权威性及其观点立场正确性做任何保证或承诺!文档内容仅供研究参考,付费前请自行鉴别。
3、如文档内容存在违规,或者侵犯商业秘密、侵犯著作权等,请点击“违规举报”。

碎片内容

高速公路施工组织设计方案(DOC38页)

您可能关注的文档

确认删除?
VIP
微信客服
  • 扫码咨询
会员Q群
  • 会员专属群点击这里加入QQ群
客服邮箱
回到顶部