电脑桌面
添加小米粒文库到电脑桌面
安装后可以在桌面快捷访问

黄金饰品行业全景调研与产业竞争格局报告VIP免费

黄金饰品行业全景调研与产业竞争格局报告_第1页
1/54
黄金饰品行业全景调研与产业竞争格局报告_第2页
2/54
黄金饰品行业全景调研与产业竞争格局报告_第3页
3/54
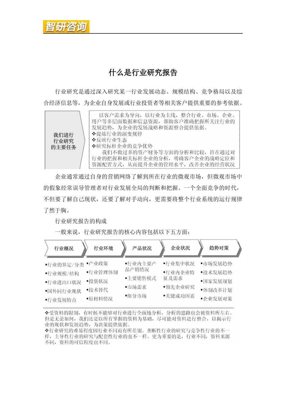
黄金饰品什么是行业研究报告行业研究是通过深入研究某一行业发展动态、规模结构、竞争格局以及综合经济信息等,为企业自身发展或行业投资者等相关客户提供重要的参考依据。企业通常通过自身的营销网络了解到所在行业的微观市场,但微观市场中的假象经常误导管理者对行业发展全局的判断和把握。一个全面竞争的时代,不但要了解自己现状,还要了解对手动向,更需要将整个行业系统的运行规律了然于胸。行业研究报告的构成一般来说,行业研究报告的核心内容包括以下五方面:行业研究的目的及主要任务行业研究是进行资源整合的前提和基础。对企业而言,发展战略的制定通常由三部分构成:外部的行业研究、内部的企业资源评估以及基于两者之上的战略制定和设计。行业与企业之间的关系是面和点的关系,行业的规模和发展趋势决定了企业的成长空间;企业的发展永远必须遵循行业的经营特征和规律。行业研究的主要任务:解释行业本身所处的发展阶段及其在国民经济中的地位分析影响行业的各种因素以及判断对行业影响的力度预测并引导行业的未来发展趋势判断行业投资价值揭示行业投资风险为投资者提供依据2014-2020年中国黄金饰品行业全景调研与产业竞争格局报告【出版日期】2014年【交付方式】Email电子版/特快专递【价格】纸介版:7000元电子版:7200元纸介+电子:7500元【订购电话】400-600-8596010-86825756传真:010-60343813【报告链接】报告目录第一章2013-2014年全球黄金矿产资源储备与开发概况第一节2013-2014年全球黄金矿产资源状况分析一、世界黄金矿产资源分布概况二、部分国家黄金资源的开发状况三、全球黄金资源将在25年内采尽第二节2013-2014年中国金矿资源的储量与分布分析一、中国黄金资源的储量与结构分析二、中国金矿资源的分布分析三、中国金矿资源的特点分析四、中国金矿资源的可利用情况分析第三节2013-2014年大地构造对金矿成矿的控制分析一、大地构造格局与金矿的空间分布二、区域构造对金矿的控制分析三、花岗质岩浆岩对金矿的控制分析第四节2013-2014年金矿资源难选冶技术分析一、国际难选冶技术应用状况及发展趋势二、中国难处理金矿资源的分布及特点三、中国难处理金矿资源的利用现状及前景四、中国难选冶技术的现状及发展前景第二章2013-2014年全球黄金饰品市场运行状况分析第一节2013-2014年全球黄金市场综述一、商品性黄金市场新亮点二、金融性黄金商品市场热点聚焦三、中国首次超过南非成全球最大黄金生产国四、全球黄金需求量分析第二节2013-2014年全球黄金市场价格走势分析一、黄金价格体系二、黄金市场的价格确定机制分析三、2013-2014年影响黄金价格的主要因素分析第三节2013-2014年全球黄金饰品部分国家及地区市场分析一、美国是世界第一大黄金饰品市场二、中国黄金首饰需求的强劲增势令人瞩目三、印度黄金饰品市场局势分析四、瑞士黄金饰品市场状况分析第四节2014-2020年全球黄金饰品市场趋势探析第三章2013-2014年全球黄金饰品知名品牌运行浅析第一节意大利FALALI一、企业概况二、在华销售情况分析三、竞争优劣势分析四、公司国际化战略发展分析第二节瑞士SIGNITY一、企业概况二、在华销售情况分析三、竞争优劣势分析四、公司国际化战略发展分析四、公司国际化战略发展分析第三节周大福一、企业概况二、在华销售情况分析三、竞争优劣势分析四、公司国际化战略发展分析第四节周生生一、企业概况二、在华销售情况分析三、竞争优劣势分析四、公司国际化战略发展分析第五节略……第四章2014年中国黄金饰品市场运行环境解析第一节2014年中国宏观经济环境分析一、国民经济运行情况GDP(季度更新)二、消费价格指数CPI、PPI(按月度更新)三、全国居民收入情况(季度更新)四、恩格尔系数(年度更新)五、工业发展形势(季度更新)六、固定资产投资情况(季度更新)七、财政收支状况(年度更新)八、中国汇率调整(人民币升值)九、存基准利率调整情况十、存款准备金率调整情况十一、社会消费品零售总额十二、对外贸易&进出口第二节2014年中国黄金饰品市场运行政策环境及影响分析一、中华人民共和国矿产资源法二、中华人民共和国金银管理条例三、黄金饰品进口的海...

1、当您付费下载文档后,您只拥有了使用权限,并不意味着购买了版权,文档只能用于自身使用,不得用于其他商业用途(如 [转卖]进行直接盈利或[编辑后售卖]进行间接盈利)。
2、本站所有内容均由合作方或网友上传,本站不对文档的完整性、权威性及其观点立场正确性做任何保证或承诺!文档内容仅供研究参考,付费前请自行鉴别。
3、如文档内容存在违规,或者侵犯商业秘密、侵犯著作权等,请点击“违规举报”。

碎片内容

黄金饰品行业全景调研与产业竞争格局报告

精品中小学资料+ 关注
实名认证
内容提供者

精品文档

确认删除?
VIP
微信客服
  • 扫码咨询
会员Q群
  • 会员专属群点击这里加入QQ群
客服邮箱
回到顶部