电脑桌面
添加小米粒文库到电脑桌面
安装后可以在桌面快捷访问

2024年出版专业资格考试基础真题及答案VIP专享VIP免费

2024年出版专业资格考试基础真题及答案_第1页
1/29
2024年出版专业资格考试基础真题及答案_第2页
2/29
2024年出版专业资格考试基础真题及答案_第3页
3/29
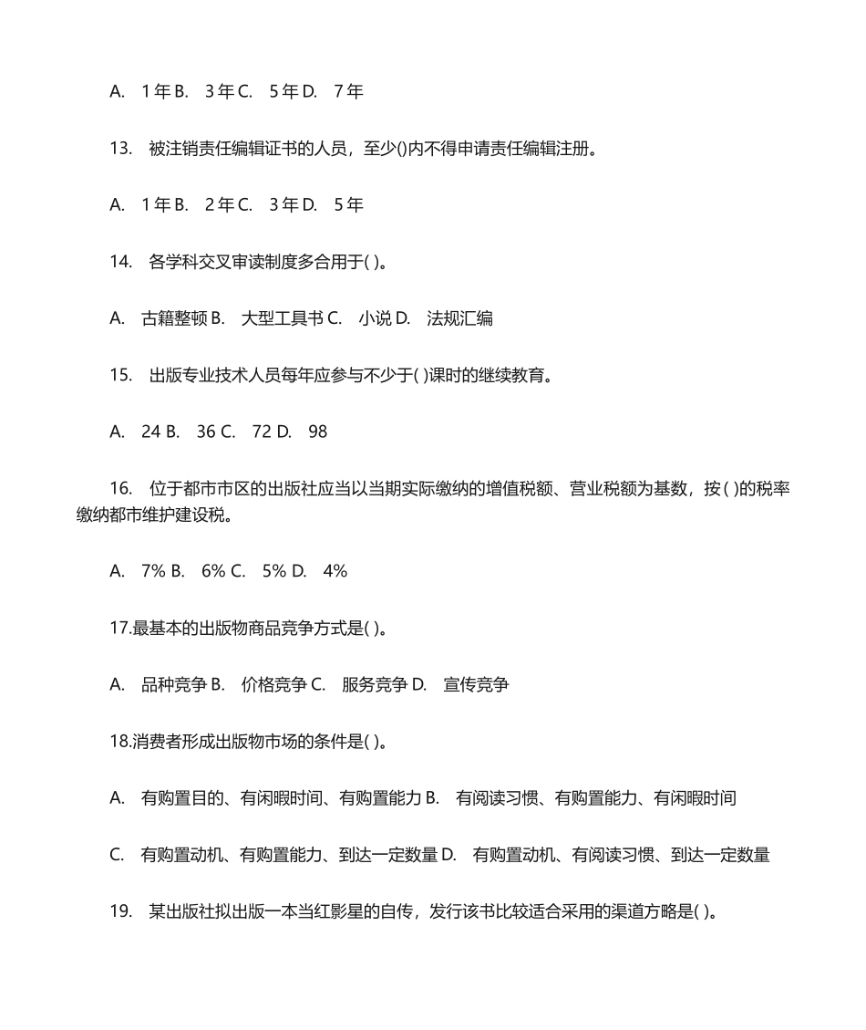
出版专业资格考试《基础知识》(中级)真题及答案一、单项选择题(共25题,每题1分。每题的备选项中,只有1个最符合题意。)1.有关出版活动,说法错误的是()。A.开展出版活动的必要条件之一是具有精神文化资源B.出版活动的一般过程由三个阶段构成C.出版活动能推进文化创新D.在出版活动中,出版专业技术人员只负责精神产品的生产,不波及物质产品的生产2.有关我国出版工作的重要任务,说法错误的是()。A.传播和积累科学文化知识B.满足读者的一切需求C.弘扬中华文化D.增进国际文化交流3.报纸、期刊与图书相区别的特点是()。A.持续出版B.以纸张为载体C.由一位作者的多篇作品构成D.内容图文并茂4.出版学的研究对象是()和出版活动自身的规律性。A.出版复制技术B.出版数字技术C.出版活动与技术的关系D.出版活动与社会的关系5.在所有的编辑活动当中,最早出现的是()的编辑活动。A.卜辞B.报纸C.书籍D.期刊6.把编辑学作为一门独立的学科来研究,是从()开始的。A.日本B.美国C.英国D.中国7.民国出版史上最大的一套现代普及性综合丛书是()。A.《新文化丛书》B.《中华百科丛书》C.《丛书集成》D.《万有文库》8.出版行政管理的根据不包括()。A.宪法和法律B.行政法规C.出版企业规章制度D.国务院部门规章9.在年度核验中被暂缓登记的图书出版单位,如()内经整改仍达不到核验规定的,将被撤销其出版许可证,注销登记。A.1年B.6个月C.3个月D.1个月10.根据《出版专业技术人员职业资格管理规定》,编辑人员必须()才能申请责任编辑注册。A.获得出版专业中级或中级以上职业资格B.获得出版专业初级职业资格C.参与过出版专业职业资格考试D.每年参与出版专业职业技能培训不少于1个月11.根据《印刷业管理条例》的规定,我国实行印刷经营()制度。A.特批B.许可C.登记D.监管12.责任编辑证书每()注册续展一次。A.1年B.3年C.5年D.7年13.被注销责任编辑证书的人员,至少()内不得申请责任编辑注册。A.1年B.2年C.3年D.5年14.各学科交叉审读制度多合用于()。A.古籍整顿B.大型工具书C.小说D.法规汇编15.出版专业技术人员每年应参与不少于()课时的继续教育。A.24B.36C.72D.9816.位于都市市区的出版社应当以当期实际缴纳的增值税额、营业税额为基数,按()的税率缴纳都市维护建设税。A.7%B.6%C.5%D.4%17.最基本的出版物商品竞争方式是()。A.品种竞争B.价格竞争C.服务竞争D.宣传竞争18.消费者形成出版物市场的条件是()。A.有购置目的、有闲暇时间、有购置能力B.有阅读习惯、有购置能力、有闲暇时间C.有购置动机、有购置能力、到达一定数量D.有购置动机、有阅读习惯、到达一定数量19.某出版社拟出版一本当红影星的自传,发行该书比较适合采用的渠道方略是()。A.直销B.影视类专业协会包销C.独家分销D.密集分销20.出版物滞销期营销方略的关键是()。A.加大宣传力度,支持发行渠道进行现场促销B.紧抓市场,采用多种措施吸引更多的消费者选购C.通过加强售后服务,激发消费者的购置动机D.把滞销出版物从流通过程中撤离出来,将营销资源转移到其他出版物上21.着作权是一种民事权利,只有依法享有着作权的人才能对其占有、使用、收益和处分,他人未经权利人许可不得行使。这体现了着作权的()。A.许可性B.有偿性C.专有性D.免费性22.我国着作权法对作品予以保护的原则不包括()。A.国籍原则B.地区原则C.互惠原则D.注册原则23.美术作品原件所有权的转移,不视为作品着作权的转移,但美术作品原件的()由原件所有人享有。A.复制权B.展览权C.信息网络传播权D.保护作品完整权24.下列行为中,属于着作权法规定的“法定许可”范围的是()。A.将我国少数民族语言文字作品翻译成汉语言文字作品在国内出版发行B.为学校课堂教学而少许复制他人已经刊登的作品C.为实行九年制义务教育而编写出版的教科书中汇编已刊登作品D.国家机关使用已经刊登的作品25.有关数字流式文档,说法错误的是()。A.流式文档最重要的特性就是版式可以重排B.流式文档一般不严格规定内容的版面展现C.流式文档可以自如地适应不一样的终端设备显示环境D.PDF格式是最常见的流式文档格式二、多选题(共30题,每题2分。每题的备选项中,有2个或2个以上符合题意,至少有1个错项。错选,本题...

1、当您付费下载文档后,您只拥有了使用权限,并不意味着购买了版权,文档只能用于自身使用,不得用于其他商业用途(如 [转卖]进行直接盈利或[编辑后售卖]进行间接盈利)。
2、本站所有内容均由合作方或网友上传,本站不对文档的完整性、权威性及其观点立场正确性做任何保证或承诺!文档内容仅供研究参考,付费前请自行鉴别。
3、如文档内容存在违规,或者侵犯商业秘密、侵犯著作权等,请点击“违规举报”。

碎片内容

2024年出版专业资格考试基础真题及答案

您可能关注的文档

确认删除?
VIP
微信客服
  • 扫码咨询
会员Q群
  • 会员专属群点击这里加入QQ群
客服邮箱
回到顶部