电脑桌面
添加小米粒文库到电脑桌面
安装后可以在桌面快捷访问

请下载-博天客户服务中心-上海博天信息技术有限公司VIP免费

请下载-博天客户服务中心-上海博天信息技术有限公司_第1页
1/13
请下载-博天客户服务中心-上海博天信息技术有限公司_第2页
2/13
请下载-博天客户服务中心-上海博天信息技术有限公司_第3页
3/13
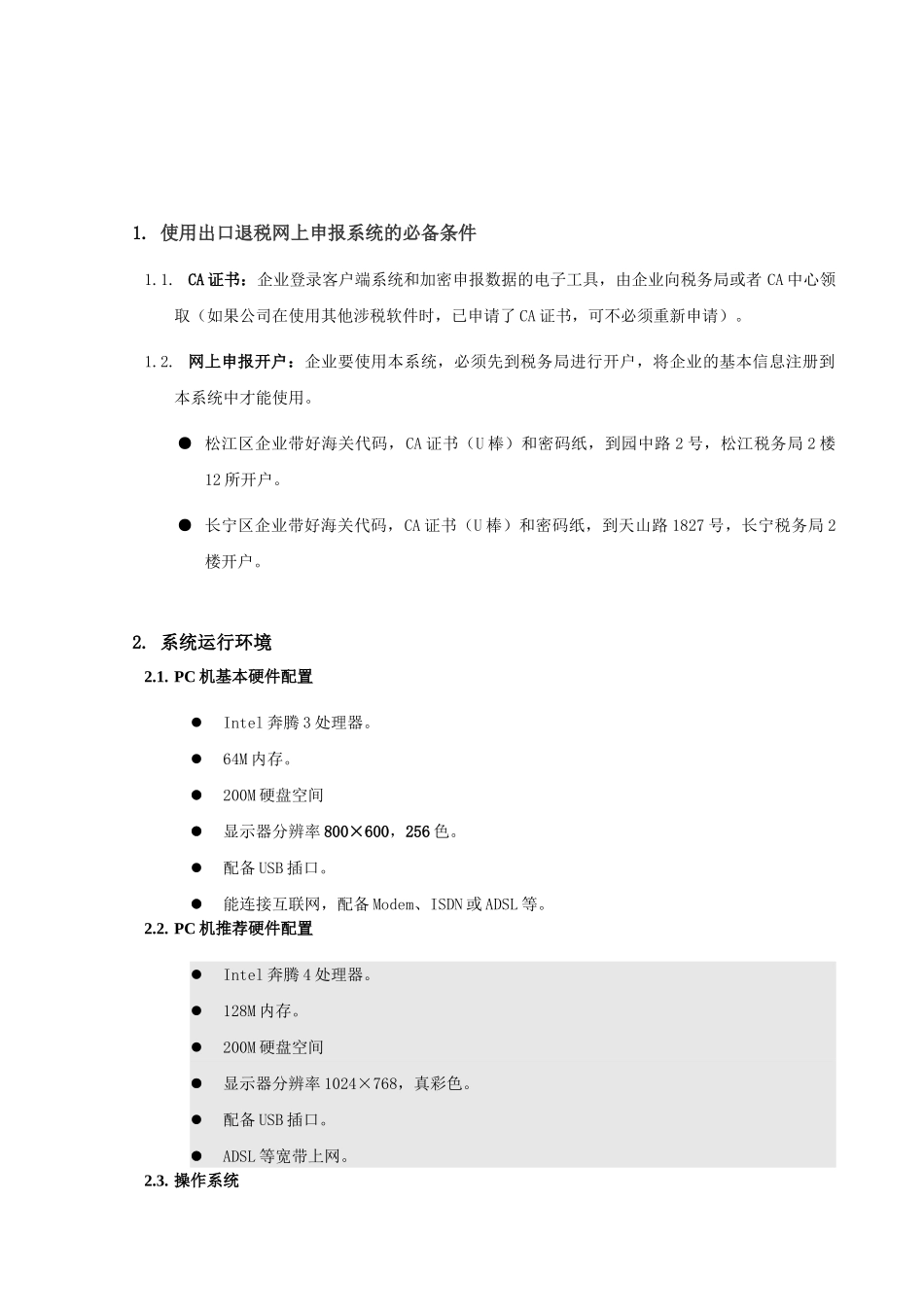
出口退税网上申报系统企业端用户使用手册上海博天信息科技有限公司二00六年八月1.使用出口退税网上申报系统的必备条件1.1.CA证书:企业登录客户端系统和加密申报数据的电子工具,由企业向税务局或者CA中心领取(如果公司在使用其他涉税软件时,已申请了CA证书,可不必须重新申请)。1.2.网上申报开户:企业要使用本系统,必须先到税务局进行开户,将企业的基本信息注册到本系统中才能使用。●松江区企业带好海关代码,CA证书(U棒)和密码纸,到园中路2号,松江税务局2楼12所开户。●长宁区企业带好海关代码,CA证书(U棒)和密码纸,到天山路1827号,长宁税务局2楼开户。2.系统运行环境2.1.PC机基本硬件配置Intel奔腾3处理器。64M内存。200M硬盘空间显示器分辨率800×600,256色。配备USB插口。能连接互联网,配备Modem、ISDN或ADSL等。2.2.PC机推荐硬件配置Intel奔腾4处理器。128M内存。200M硬盘空间显示器分辨率1024×768,真彩色。配备USB插口。ADSL等宽带上网。2.3.操作系统系统可以在下列各种版本的MicrosoftWindows中文版下运行:,WindowsMe,Windows2000,WindowsXP,Windows2003。运行的操作系统必须同时安装以下软件:MicrosoftInternetExplorer5.5或更高版本;2.4.驱动程序UniTrust证书管理器2.28c版。安装相应型号的CA证书USB棒驱动程序。3.第一次进行网上申报前的准备工作3.1.安装CA证书及证书管理器3.1.1.企业可以登录到我公司网站www.botian.net下载与所使用USB棒证书对应的驱动及UniTrust证书管理器2.28c版的安装程序。如下图:3.1.2.将证书管理器2.28C版及明华驱动下载后,进行安装,具体如下:注:进行下面的操作时,不能将USB棒插在计算机上,否则CA证书将不能正常使用。1.将下载来的安装程序解压缩后,双击安装程序目录下的“setup.exe”文件如下图:2.点击“下一步”按钮,系统会自动进行环境检测,如检测通过,将给出如下图提示:3.点击“接受”按钮,系统要求您输入“用户信息”(可以不输),如下图所示:4.企业信息输入完成后,点击“下一步”按钮:5.继续点击“下一步”按钮,如下图所示,确认程序的安装路径(一般不需要修改),直接点击“下一步”,系统开始进行安装;6.程序安装完成后,会给出如下图提示,点击“完成”按钮,证书管理器的安装操作结束。7.证书管理器安装完毕后,再进行USB棒驱动程序的安装,程序安装完成后,点击“完成”按钮即可,如下图所示。4.IE浏览器的安全设定1、在进行网上申报前您需要修改IE浏览器中更改浏览器的安全设置,具体操作如下:(1)IE浏览器中点击“工具”菜单下的“Internet选项”;(2)在“Internet选项”窗口中,选择“安全”标签;(3)点击“自定义级别”按钮,进入“安全设置”窗口;(4)将其中的“下载未签名的ActiveX控件”设为“提示”,“下载已签名的ActiveX控件”设为“提示”;(5)点击“确定”,系统会提示“是否要更改该区域的安全设置?”,点击“是”;(6)点击“确定”,设置完成。2、在IE浏览器中将以下二网站添加到受信任站点:www.csj.sh.gov.cnwww.etax.csj.sh.gov.cn3、其他:操作出口退税网上申报时将防火墙杀毒软件关闭,操作完毕后可继续打开。5.通过出口退税网上申报系统进行数据的网上申报5.1.在“生产企业出口退税申报系统7.X版”中进行出口退税数据的采集,在确认无误后,生成预申报数据,和正式申报数据。5.2.或在“外贸企业出口退税申报系统9.X版”中进行出口退税数据的采集,在确认无误后,生成预申报数据,和正式申报数据。5.3.将计算机与互联网连接,插上USB棒;5.4.双击桌面上的“IE浏览器”图标,在其“地址栏”中输入下面的网址:http://www.etax.csj.sh.gov.cn:8000/ckts/index.jsp,登陆到出口退税网上申报系统,如下图所示:(在您第一次使用本系统时,打开此页面的时间会比较长,请耐心等待)。1、选择所使用的证书介质类型:USB方式、磁盘方式;证书介质为USB方式,选择相应的USB品牌;2、输入CA证书的8位私钥密码;3、输入企业10位海关代码;4、点击“登录”。5.5.在系统登录后,您将看到:申报首页,欢迎界面,如下图所示:...

1、当您付费下载文档后,您只拥有了使用权限,并不意味着购买了版权,文档只能用于自身使用,不得用于其他商业用途(如 [转卖]进行直接盈利或[编辑后售卖]进行间接盈利)。
2、本站所有内容均由合作方或网友上传,本站不对文档的完整性、权威性及其观点立场正确性做任何保证或承诺!文档内容仅供研究参考,付费前请自行鉴别。
3、如文档内容存在违规,或者侵犯商业秘密、侵犯著作权等,请点击“违规举报”。

碎片内容

请下载-博天客户服务中心-上海博天信息技术有限公司

您可能关注的文档

确认删除?
VIP
微信客服
  • 扫码咨询
会员Q群
  • 会员专属群点击这里加入QQ群
客服邮箱
回到顶部