电脑桌面
添加小米粒文库到电脑桌面
安装后可以在桌面快捷访问

年底绩效考核实施VIP免费

年底绩效考核实施_第1页
1/7
年底绩效考核实施_第2页
2/7
年底绩效考核实施_第3页
3/7
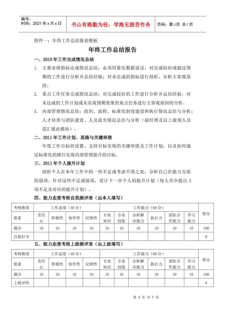
第1页共7页编号:时间:2021年x月x日书山有路勤为径,学海无涯苦作舟页码:第1页共7页2010年底绩效考核实施方案一、目的秉着公正、公平、合理的考评原则对员工的年度工作进行客观评价,以达到有效激励的目的。二、适用范围适用于除一级机构负责人以外的二线人员。三、考核内容本次为年度考核,考核内容分为两部分:业绩考核和能力态度考核。业绩考核以2010下半年各部门签订的目标责任书为依据,由运营管理部进行统一核算(仅适用于副经理及以上级别人员);能力态度考核主要是对员工本年度完成各项工作所体现出来的能力素质和工作态度进行客观评价,由人力资源中心指导各部门完成;考核结果将用于绩效奖金的结算、调薪、职务调整等的依据;副经理及以上级别人员的业绩考核与能力态度考核结果的权重为80%:20%。四、考核方式本次能力态度考核采取360度考评,由上级、下级、本人、同事四个方面进行综合评价。职级权重本人上级下级同事副经理及以上级别员工20%30%20%30%副经理以下级别员工20%50%-30%五、考核流程1.个人述职:每位被考核人员按照附件一的格式编写年终总结报告,于1月18日前提交给直接上级,并参照附件二标准给自己打分。2.上级评价:直接上级收到年终总结报告后对其下级打分,基地人力资源部负责收齐报告。3.同事及下级评价:1)一级机构负责人组织二级部门经理召开述职会议,经理先述职,再相互之间打分,一级机构负责人收齐打分表并提交基地人力资源部;2)二级部门经理配合基地人力资源部组织本部门所有人员进行民主测评,所第2页共7页第1页共7页编号:时间:2021年x月x日书山有路勤为径,学海无涯苦作舟页码:第2页共7页有人员(经理除外)对上级、下级、同事和自己的打分,由人力资源部现场收齐打分表。4.各基地人力资源部收齐所有打分表和年终工作总结报告,于1月27日之前提交人力资源中心潘新民,人力资源中心统计得分。5.存档:由人力资源中心负责归档,各事业部和基地人力资源部备份。6.申诉:员工如对考核结果持有异议,在考核结果公布后的两周内可以书面形式向人力资源中心提出申诉(见附件三《员工申诉表》)。人力资源中心会在接到申诉表后的15个工作日内通过调查给予答复。7.绩效面谈:各部门负责人根据需要在考核结束后的一个月内对员工进行绩效面谈(附件四《绩效面谈表》),人力资源中心提供专业指导。六、注意事项1.评价时选项不得留有空白。2.客观公正进行评价,不得徇私舞弊,不得打击报复,如若发现,必将重罚。3.相互之间禁止打听,严格做好保密工作,如若发现,必将重罚。集团人力资源中心2011-1-12第3页共7页第2页共7页编号:时间:2021年x月x日书山有路勤为径,学海无涯苦作舟页码:第3页共7页附件一:年终工作总结报表模板年终工作总结报告一、2010年工作完成情况总结1.主要业绩指标达成情况总结:必须用量化数据说话,对完成较好或超过预期的工作进行分析并总结经验;对未达成的指标进行剖析,分析主客观原因。2.重点工作任务完成情况总结:对完成较好的工作进行分析并总结经验,对未达成的工作计划或未实现预期效果的重点任务进行主客观原因的分析。3.内部管理情况总结:组织、流程、标准化制度建设和执行情况总结与分析;人才培养与团队建设、人员流失情况总结与分析(副经理及以上级别人员需汇报此模块)。二、2011年工作计划、思路与关键举措年度工作目标的设置、支持目标实现的关键举措及工作计划,以及如何通过标准化的推行实现内部管理提升的目标。三、2011年个人提升计划剖析个人在本年工作中的一些不足或考虑不周之处,分析自己在能力方面的弱项。针对这些不足或弱项,设计下一步个人的提升计划(每人至少提出3项不足及对应的提升计划)。四、能力态度考核自我测评表(由本人填写)考核维度工作态度(40分)工作能力(60分)得分要素责任心积极性协作性纪律性专业知识专业技能分析解决能力执行力团队合作能力学习能力满分10101010101010101010100自我打分0五、能力态度考核上级测评表(由上级填写)考核维度工作态度(40分)工作能力(60分)得分要素责任心积极性协作性纪律性专业知识专业技能分析解决能力执行力团队合作能力...

1、当您付费下载文档后,您只拥有了使用权限,并不意味着购买了版权,文档只能用于自身使用,不得用于其他商业用途(如 [转卖]进行直接盈利或[编辑后售卖]进行间接盈利)。
2、本站所有内容均由合作方或网友上传,本站不对文档的完整性、权威性及其观点立场正确性做任何保证或承诺!文档内容仅供研究参考,付费前请自行鉴别。
3、如文档内容存在违规,或者侵犯商业秘密、侵犯著作权等,请点击“违规举报”。

碎片内容

年底绩效考核实施

确认删除?
VIP
微信客服
  • 扫码咨询
会员Q群
  • 会员专属群点击这里加入QQ群
客服邮箱
回到顶部