电脑桌面
添加小米粒文库到电脑桌面
安装后可以在桌面快捷访问

商务部视频会议系统VIP免费

商务部视频会议系统_第1页
1/19
商务部视频会议系统_第2页
2/19
商务部视频会议系统_第3页
3/19
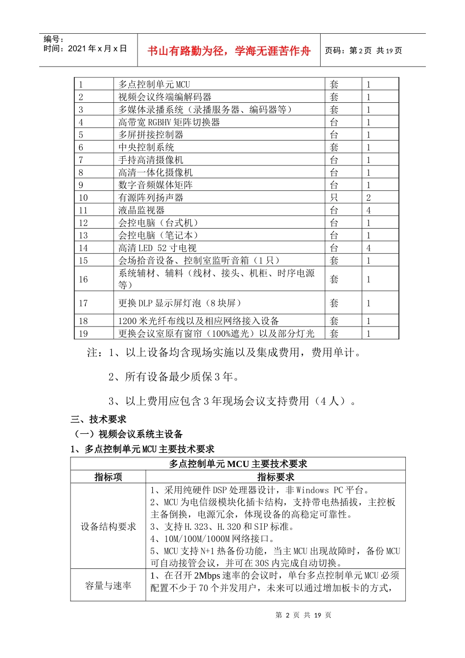
第1页共19页编号:时间:2021年x月x日书山有路勤为径,学海无涯苦作舟页码:第1页共19页商务部视频会议系统招标货物清单、技术指标要求、服务要求一、项目概述商务部视频会议系统建设目标:综合考虑财政预算、网络环境和现有的视频软硬件资源,建成技术可靠、性能优良、灵活扩展的非涉密视频会议系统。商务部2号楼12层西会议室面积约84平方米,改造后成为我部视频会议主会场。本着充分利用原有系统的原则,整合原有扩声系统,改造原有视频显示系统、中控系统及网络系统(含综合布线),新建视频会议子系统,以满足本地会议及远程视频会议使用需要。二、货物清单1、视频会议设备MCU一套;录播服务器一套;视频终端一台;2、视频会议主会场显示系统:保留原DLP大屏幕,更换亮度不均的DLP灯泡。新增4台移动辅助显示设备;信号处理系统:新增一台高带宽RGBHV矩阵,新增一台多屏拼接处理器。摄像系统:新增两台高清摄像机,手持式存储卡摄录一体机1台,高清一体化摄像机1台;中央控制系统:新增一套中央控制系统,含8英寸无线触屏。音频扩声系统:新增一台数字音频处理器,2只音箱,1台功率放大器;会议控制终端:新增两套会议控制终端,四台视频会议监视器。系统辅助设备:会场拾音设备,控制室监听音箱,新增设备机柜,时序电源控制器。照明系统:原照明灯泡更换为三基色灯泡。原会议室窗帘更换为遮光性较强的窗帘;综合布线系统:新敷设一根8芯室外多模光纤由3号楼4层外网机房至2号楼12层视频会议主会场设备间,并配置相应设备(光纤配线架、交换机)。设备配置清单序号产品名称单位数量第2页共19页第1页共19页编号:时间:2021年x月x日书山有路勤为径,学海无涯苦作舟页码:第2页共19页1多点控制单元MCU套12视频会议终端编解码器套13多媒体录播系统(录播服务器、编码器等)套14高带宽RGBHV矩阵切换器台15多屏拼接控制器台16中央控制系统套17手持高清摄像机台18高清一体化摄像机台19数字音频媒体矩阵台110有源阵列扬声器只211液晶监视器台412会控电脑(台式机)台113会控电脑(笔记本)台114高清LED52寸电视台415会场拾音设备、控制室监听音箱(1只)套116系统辅材、辅料(线材、接头、机柜、时序电源等)套117更换DLP显示屏灯泡(8块屏)套1181200米光纤布线以及相应网络接入设备套119更换会议室原有窗帘(100%遮光)以及部分灯光套1注:1、以上设备均含现场实施以及集成费用,费用单计。2、所有设备最少质保3年。3、以上费用应包含3年现场会议支持费用(4人)。三、技术要求(一)视频会议系统主设备1、多点控制单元MCU主要技术要求多点控制单元MCU主要技术要求指标项指标要求设备结构要求1、采用纯硬件DSP处理器设计,非WindowsPC平台。2、MCU为电信级模块化插卡结构,支持带电热插拔,主控板主备倒换,电源冗余,体现设备的高稳定可靠性。3、支持H.323、H.320和SIP标准。4、10M/100M/1000M网络接口。5、MCU支持N+1热备份功能,当主MCU出现故障时,备份MCU可自动接管会议,并可在30S内完成自动切换。容量与速率1、在召开2Mbps速率的会议时,单台多点控制单元MCU必须配置不少于70个并发用户,未来可以通过增加板卡的方式,第3页共19页第2页共19页编号:时间:2021年x月x日书山有路勤为径,学海无涯苦作舟页码:第3页共19页多点控制单元MCU主要技术要求指标项指标要求进行系统扩容。2、支持高清和普清终端混合组会参会,对最大容量没有任何影响。3、支持混速、混协议,即不同会议速率、不同视频协议(H.261、H.263、H.264等)的终端参与同一个会议中,并且实现互联互通,以保证商务部与外界视频系统的兼容性。支持动态双流功能(H.239国际标准)1、支持H.239双流协议,能够实现电脑PPT双流的传送。2、双流中人物图像和PPT图像可同时使用H.264编码高效编码协议,实现高清晰的图像传送。并可同时传送PPT的声音。3、支持提供720P的分屏16画面和支持提供1080P的分屏16画面,依然能够支持人物图像和PPT图像同时发送的双流功能。本功能须为MCU内置功能。分组要求MCU支持同时召开多组会议,召开每组会议点数不限。多组会议点数之和可到MCU最大容量。分屏功能要求...

1、当您付费下载文档后,您只拥有了使用权限,并不意味着购买了版权,文档只能用于自身使用,不得用于其他商业用途(如 [转卖]进行直接盈利或[编辑后售卖]进行间接盈利)。
2、本站所有内容均由合作方或网友上传,本站不对文档的完整性、权威性及其观点立场正确性做任何保证或承诺!文档内容仅供研究参考,付费前请自行鉴别。
3、如文档内容存在违规,或者侵犯商业秘密、侵犯著作权等,请点击“违规举报”。

碎片内容

商务部视频会议系统

教育教学文库+ 关注
实名认证
内容提供者

本店有大量的教育教学资料,课件

确认删除?
VIP
微信客服
  • 扫码咨询
会员Q群
  • 会员专属群点击这里加入QQ群
客服邮箱
回到顶部