电脑桌面
添加小米粒文库到电脑桌面
安装后可以在桌面快捷访问

助理医师冲刺复习题第三单元VIP免费

助理医师冲刺复习题第三单元_第1页
1/42
助理医师冲刺复习题第三单元_第2页
2/42
助理医师冲刺复习题第三单元_第3页
3/42
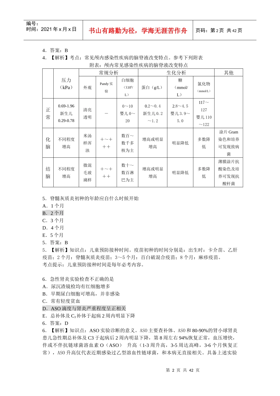
第1页共42页编号:时间:2021年x月x日书山有路勤为径,学海无涯苦作舟页码:第1页共42页A1型选择题(1~80题)答题说明每一道考题下面有A、B、C、D、E五个备选答案,请从中选择一个最佳答案,并在答题卡上将相应题号的相应字母所属的方框涂黑。1.发生于鼻唇三角区(危险三角区)的疖肿可并发A.颜面部蜂窝组织炎B.丹毒C.颜面部淋巴管炎D.化脓性海绵窦炎E.败血症1.答案:D1.【解析】鼻唇部“三角区”血流回流入海绵状静脉窦,如发生感染易引起化脓性海绵窦炎。2.关于清创术,下列哪项是错误的A.清创术最好在伤后6~8小时内实施B.污染较轻的伤口,伤后12小时一班仍可一期缝合C.超过12小时的伤口,清创后一般不予缝合D.面颈部、神经血管暴露的伤口,即使超过24小时,仍应缝合E.战地伤口早期,可作一期缝合2.答案:E2.【解析】开放性伤口的处理应根据伤口部位、污染程度、气候环境等多方面因素考虑,一般而言,伤口应在伤后8h内行清创术,超过12h,应按感染伤口处理,即清创换药,不予一期缝合;若伤口污染严重,即使在早期,也应按感染伤口处理,面颈部血运丰富,神经血管不宜长期暴露,故受伤时间稍长,也应行清创缝合术;由于战地伤口污染严重,须按感染伤口处理。3.对放疗高度敏感的肿瘤有A.乳腺癌B.胃癌C.肾母细胞瘤D.骨肉瘤E.基底细胞瘤3.答案:C3.【解析】乳腺癌、基底细胞瘤对放疗中度敏感,胃癌及骨肉瘤对放疗低度敏感,肾母细胞瘤对放疗高度敏感。4.儿化脓性脑炎的脑脊液变化为A.细胞数增高,蛋白正常,糖降低B.细胞数增高,蛋白增高,糖降低C.细胞数正常,蛋白正常,糖降低D.细胞数增高,蛋白升高,糖升高E.细胞数升高,蛋白正常,糖正常第2页共42页第1页共42页编号:时间:2021年x月x日书山有路勤为径,学海无涯苦作舟页码:第2页共42页4.答案:B4.【解析】考点:常见颅内感染性疾病的脑脊液改变特点。参考下列附表附表:颅内常见感染性疾病的脑脊液改变特点压力(kPa)常规分析生化分析其他外观Pandy实验白细胞(X106/L)蛋白(g/L)糖(mmol/L)氯化物(mmol/L)正常0.69-1.96新生儿0.29-0.78清亮透明-0~10婴儿0~200.2~0.4新生儿0.2~1.22.8~4.5婴儿3.9~5.0117~127婴儿110~122化脑不同程度增高米汤样浑浊+~+++数百~数千多核为主增高或明显增高明显降低多数降低涂片Gram染色和培养可发现致病菌结脑不同程度增高微混毛玻璃样+~+++数十~数百淋巴为主增高或明显增高明显降低多数降低薄膜涂片抗酸染色及培养可发现抗酸杆菌5.脊髓灰质炎初种的年龄应自什么时候开始A.1个月B.2个月C.3个月D.4个月E.5个月5.答案:B5.【解析】知识点:儿童预防接种时间。疫苗初种的时间分别是:出生时:卡介苗、乙肝疫苗;2个月:脊髓灰质炎疫苗;3~5个月:百白破混合疫苗;8个月:麻疹疫苗。考点提示:儿童预防接种时间是每年必考内容。6.急性肾炎实验检查不正确的是A.尿沉渣镜检均有红细胞增多B.早期尿白细胞可增高,并非感染C.常有轻度贫血D.ASO滴度与肾炎严重程度呈正相关E.总补体及C3补体于起病2周内明显下降6.答案:D6.【解析】知识点:ASO实验诊断的意义。ASO主要查补体、ASO和80-90%的肾小球肾炎患儿急性期总补体及C3于起病后2周内明显下降,第8周左右94%恢复正常,血压增快,伴或不伴抗链球菌溶血素O(ASO)升高(1-3周升高,3-5周达高峰,3-6个月恢复正常),ASO升高仅代表近期感染过乙型溶血性链球菌,和本病无直接相关。具备上述实验第3页共42页第2页共42页编号:时间:2021年x月x日书山有路勤为径,学海无涯苦作舟页码:第3页共42页特征者可诊断。但应注意病毒所致急性肾炎者可能前驱期短,一般为3~5天,以血尿为主要表现,C3不降低,ASO(抗链球菌溶血素O)不增高者预后好。7.下列足月新生儿特点,哪项不正确A.生后第1小时内呼吸率60~80次/分B.血压平均为9.3/6.7kPa(70/50mmHg)C.生后48小时后排出胎便D.拥抱、吸吮、握持等原始反射存在E.巴氏征阳性,腹壁反射阴性7.答案:C7.【解析】正常足月新生儿在生后24小时内排胎便,约2-3天排完。若生后24小时仍不排胎8.对心力衰竭病人进行择期手术,需在心力...

1、当您付费下载文档后,您只拥有了使用权限,并不意味着购买了版权,文档只能用于自身使用,不得用于其他商业用途(如 [转卖]进行直接盈利或[编辑后售卖]进行间接盈利)。
2、本站所有内容均由合作方或网友上传,本站不对文档的完整性、权威性及其观点立场正确性做任何保证或承诺!文档内容仅供研究参考,付费前请自行鉴别。
3、如文档内容存在违规,或者侵犯商业秘密、侵犯著作权等,请点击“违规举报”。

碎片内容

助理医师冲刺复习题第三单元

确认删除?
VIP
微信客服
  • 扫码咨询
会员Q群
  • 会员专属群点击这里加入QQ群
客服邮箱
回到顶部