电脑桌面
添加小米粒文库到电脑桌面
安装后可以在桌面快捷访问

山东省XX集团有限公司事业部职能部门组织结构与职责范围(doc8)(1)VIP专享VIP免费

山东省XX集团有限公司事业部职能部门组织结构与职责范围(doc8)(1)_第1页
1/8
山东省XX集团有限公司事业部职能部门组织结构与职责范围(doc8)(1)_第2页
2/8
山东省XX集团有限公司事业部职能部门组织结构与职责范围(doc8)(1)_第3页
3/8
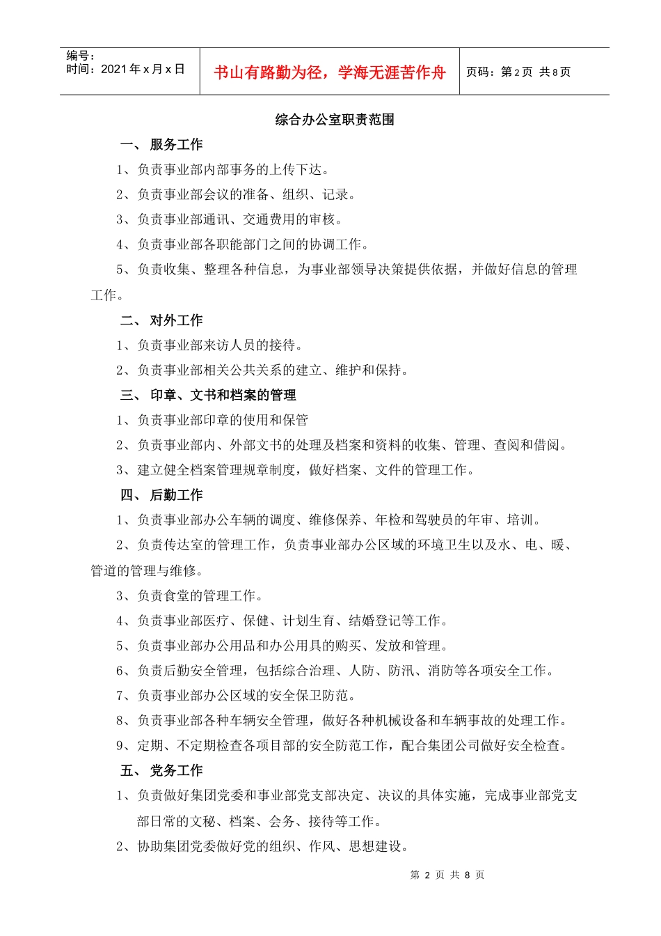
第1页共8页编号:时间:2021年x月x日书山有路勤为径,学海无涯苦作舟页码:第1页共8页山东省XX集团有限公司事业部职能部门组织结构与职责范围山东省路桥集团有限公司事业部职能部门组织结构图副经理事业部经理总工程师综合办公室人事科财务科企业管理科机料科生产经营科第2页共8页第1页共8页编号:时间:2021年x月x日书山有路勤为径,学海无涯苦作舟页码:第2页共8页综合办公室职责范围一、服务工作1、负责事业部内部事务的上传下达。2、负责事业部会议的准备、组织、记录。3、负责事业部通讯、交通费用的审核。4、负责事业部各职能部门之间的协调工作。5、负责收集、整理各种信息,为事业部领导决策提供依据,并做好信息的管理工作。二、对外工作1、负责事业部来访人员的接待。2、负责事业部相关公共关系的建立、维护和保持。三、印章、文书和档案的管理1、负责事业部印章的使用和保管2、负责事业部内、外部文书的处理及档案和资料的收集、管理、查阅和借阅。3、建立健全档案管理规章制度,做好档案、文件的管理工作。四、后勤工作1、负责事业部办公车辆的调度、维修保养、年检和驾驶员的年审、培训。2、负责传达室的管理工作,负责事业部办公区域的环境卫生以及水、电、暖、管道的管理与维修。3、负责食堂的管理工作。4、负责事业部医疗、保健、计划生育、结婚登记等工作。5、负责事业部办公用品和办公用具的购买、发放和管理。6、负责后勤安全管理,包括综合治理、人防、防汛、消防等各项安全工作。7、负责事业部办公区域的安全保卫防范。8、负责事业部各种车辆安全管理,做好各种机械设备和车辆事故的处理工作。9、定期、不定期检查各项目部的安全防范工作,配合集团公司做好安全检查。五、党务工作1、负责做好集团党委和事业部党支部决定、决议的具体实施,完成事业部党支部日常的文秘、档案、会务、接待等工作。2、协助集团党委做好党的组织、作风、思想建设。第3页共8页第2页共8页编号:时间:2021年x月x日书山有路勤为径,学海无涯苦作舟页码:第3页共8页3、按时收党费,并上交。4、做好共青团的各项工作。六、工会工作1、配合集团公司工会组织召开职工代表大会,定期组织召开事业部内部的职工代表大会。2、配合集团公司工会做好各项工会工作,积极主动地发挥工会的各项职能。3、按时上缴工会会费。七、其它1、全面贯彻执行集团公司的各项管理规章制度,配合集团公司有关部门做好各项工作。2、完成事业部领导交办的其它各项工作。人事科职责范围一、规划与招聘1、结合集团公司的人力资源规划,做好事业部的人事规划。2、配合集团公司人力资源部做好工作分析,完善事业部内各岗位的职务说明书,为人事工作的开展打下良好的基础。3、配合集团人力资源部制定和完善集团公司员工手册。4、负责集事业部日常的考勤、纪律检查监督工作。5、根据事业部短期和长期发展的需要,确定人员需求计划,上报集团人力资源部。6、在招聘过程中,选派有关人员参与对应聘者的面试。7、配合集团人力资源部做好集团内部的人事调整。二、培训与开发1、制定事业部内部培训计划,并组织实施,将内部培训结果反馈到人力资源部。2、根据事业部业务的需求,定期或不定期填写培训(交叉培训、外部培训、教育)需求申请表,并上报人力资源部。3、积极配合集团人力资源部做好各种培训。4、配合人力资源部做好员工的调配、任免、职称评定、工人技能鉴定、特种作第4页共8页第3页共8页编号:时间:2021年x月x日书山有路勤为径,学海无涯苦作舟页码:第4页共8页业人员操作证办理等工作。三、薪酬管理1、严格遵照执行集团公司的薪酬福利制度。2、不断丰富事业部内部分配办法,确实做到按劳分配。四、考核与激励1、负责制定事业部内部及项目部各岗位人员的考核办法,并组织实施。2、丰富事业部的激励措施,严格按照考核结果进行激励。3、配合集团人力资源部做好员工满意度检测,建立和完善事业部内部的沟通机制。4、配合集团人力资源部做好对员工投诉的处理。5、定期与内部员工进行交流,掌握员工需求和动态,并将结果上报人力资源部。6、配合人力资源部做好员工任职资格评定。五、合同与档案的管理1、按集团公司...

1、当您付费下载文档后,您只拥有了使用权限,并不意味着购买了版权,文档只能用于自身使用,不得用于其他商业用途(如 [转卖]进行直接盈利或[编辑后售卖]进行间接盈利)。
2、本站所有内容均由合作方或网友上传,本站不对文档的完整性、权威性及其观点立场正确性做任何保证或承诺!文档内容仅供研究参考,付费前请自行鉴别。
3、如文档内容存在违规,或者侵犯商业秘密、侵犯著作权等,请点击“违规举报”。

碎片内容

山东省XX集团有限公司事业部职能部门组织结构与职责范围(doc8)(1)

教育教学文库+ 关注
实名认证
内容提供者

本店有大量的教育教学资料,课件

确认删除?
VIP
微信客服
  • 扫码咨询
会员Q群
  • 会员专属群点击这里加入QQ群
客服邮箱
回到顶部