电脑桌面
添加小米粒文库到电脑桌面
安装后可以在桌面快捷访问

汽车钣金喷漆线(十_工位)设计方案(33页)VIP免费

汽车钣金喷漆线(十_工位)设计方案(33页)_第1页
1/32
汽车钣金喷漆线(十_工位)设计方案(33页)_第2页
2/32
汽车钣金喷漆线(十_工位)设计方案(33页)_第3页
3/32
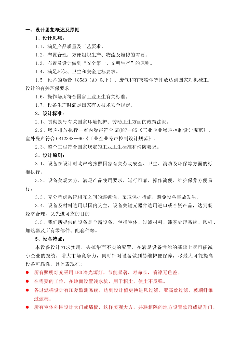
汽车钣金喷漆线十一工位地坑式设计方案一、设计思想概述及原则1、设计思想:1.1、满足产品质量及工艺要求。1.2、布置合理,方便组织生产、物流及维修的需要。1.3、布置及设计做到“安全第一、文明生产”的原则。1.4、满足环保、卫生和安全达标要求。1.5、设备的噪音〔85dB(A)以下〕、废气和有害粉尘等排放达到国家对机械工厂设计的有关环保要求。1.6、操作场所符合国家工业卫生有关标准。1.7、设备生产时满足国家有关技术安全规定。2、设计标准:2.1、贯彻执行有关国家环境保护、劳动卫生方面的政策法规。2.2、噪声排放执行—室内噪声符合GBJ87—85《工业企业噪声控制设计规范》,室外噪声符合GB12348—90《工业企业噪声控制设计规范》。2.3、整个工程符合国家规定的工业卫生标准和消防要求。3、设计原则:3.1、设备在设计时均严格按照国家有关劳动安全、卫生、消防及环保等方面的标准执行。3.2、设备美观大方,满足产品使用要求,运行可靠,操作简便,维护保养方便易行。3.3、充分考虑系统相互之间的连锁性,采取保护措施,避免设备事故发生。3.4、设备及材料选用以国内为主,设备关键元器件选用进口或合资产品,达到既经济合理,又先进可靠的目的3.5、我们所提供的设备是全新设备,包括室体、过滤材料、漆雾处理系统、风机、加热器及所有零部件、配套件等。5、设备特点:本设备设计力求实用,去掉华而不实的配置,在满足设备性能的基础上尽可能减小企业的投资,增大市场竞争力,同时针对设备做到易维护便保养,尽最大可能提高设备可靠性。具体表现在:所有照明灯光采用LED冷光源灯,节能显著,寿命长,喷漆无色差。在需要的工位,在地面设置浅水坑,用于积尘,使尘不反弹。各过滤棉设计有压差监测系统,达到设计值更换进风过滤、亚高效过滤、玻璃纤维过滤棉。所有室体外围设计大门或墙板,这样美观大方,并联相隔的地方设置软帘或提升门。在工艺设计上,增设了柔性多功能工位,以应对各种特发情况。配置了用脚直接操控的带有刹车的轨道小车,不致磨灰时小车滑行。回程轨道前置设计,小车回程简单易行。侧面升降门带有遇阻反弹保护系统,防止车辆在移动过程中有人误操作升降门,并且升降门内外可开。提升门采用双气缸作用,一用一备,配置平锤,侧面带有侧灯和观察窗。在后墙需设有设备检修门,在前面大门上设有人行工作小门。在刮灰、中涂、面漆、烘干工位设置三维悬臂式烤灯,提高效率,减少能耗,有带测温测距功能的二代烤灯供选装送排风机座采用铝合金接角,型材框架,借鉴德国杜尔和意大利USI技术,四面活板,风机所有连接全部采用螺栓连接,风机维护极为方便。进风过滤箱采用活门结构,不用任何工具即可打开更换过滤棉。顶棉框采用C型钢结构,更换顶棉极为方便,不需要胶和铆钉。所有接触器全部为西门子烘房墙板选用了阻燃高密度岩棉板,可以有效的抑制火灾的发生,在喷房及烘房配置了安全门,保证室内压力超过规定压力时,自动打开泄压。整条钣喷线采用“轨道人工小车”的工件输送方式,流水线式作业,提高工作效率。配套输送小车40只。在喷漆室顶部设有均流板,保证车辆周围气流层均匀。在各室体后面都设置了防水插座、气源接口、压力表、调压阀、极大的方便电动、气动工具使用,安全性也得到进一步提高。在刮灰、打磨、中涂、遮蔽、抛光工位都设立了独立的综合工具柜烤灯灯管采用飞利浦,德国气撑杆,高可靠寿命长。选装高负压中央集尘装置,在打磨、中涂、细磨、抛光工位设置吸尘头。6、工艺流程钣金准备工位确认修补位置及修补面积,拆卸需要拆卸的部件原子灰工位负责车辆的局部旧漆的处理及底层的打磨负责车辆的刮灰及原子灰的烘干遮蔽应该防护的部件,为喷面漆做准备(一)、钣金准备工位技术配置表项目参数一道打磨工位1负责车辆一道原子灰的打磨中涂工位负责车辆喷底漆及底漆烘干及划伤修补快速下线将钣金工位拆的件和更换的新件装上,为抛光做准备面漆工位负责车辆喷面漆(包括色漆和清漆)面漆烘干工位负责车辆面漆的烘干抛光工位负责车辆的抛光、表面清洁工作装配工位细磨工位对要求较高的车辆做底层精细处理,...

1、当您付费下载文档后,您只拥有了使用权限,并不意味着购买了版权,文档只能用于自身使用,不得用于其他商业用途(如 [转卖]进行直接盈利或[编辑后售卖]进行间接盈利)。
2、本站所有内容均由合作方或网友上传,本站不对文档的完整性、权威性及其观点立场正确性做任何保证或承诺!文档内容仅供研究参考,付费前请自行鉴别。
3、如文档内容存在违规,或者侵犯商业秘密、侵犯著作权等,请点击“违规举报”。

碎片内容

汽车钣金喷漆线(十_工位)设计方案(33页)

您可能关注的文档

确认删除?
VIP
微信客服
  • 扫码咨询
会员Q群
  • 会员专属群点击这里加入QQ群
客服邮箱
回到顶部