电脑桌面
添加小米粒文库到电脑桌面
安装后可以在桌面快捷访问

土建工长培训范本VIP免费

土建工长培训范本_第1页
1/29
土建工长培训范本_第2页
2/29
土建工长培训范本_第3页
3/29
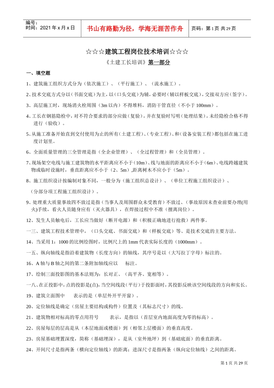
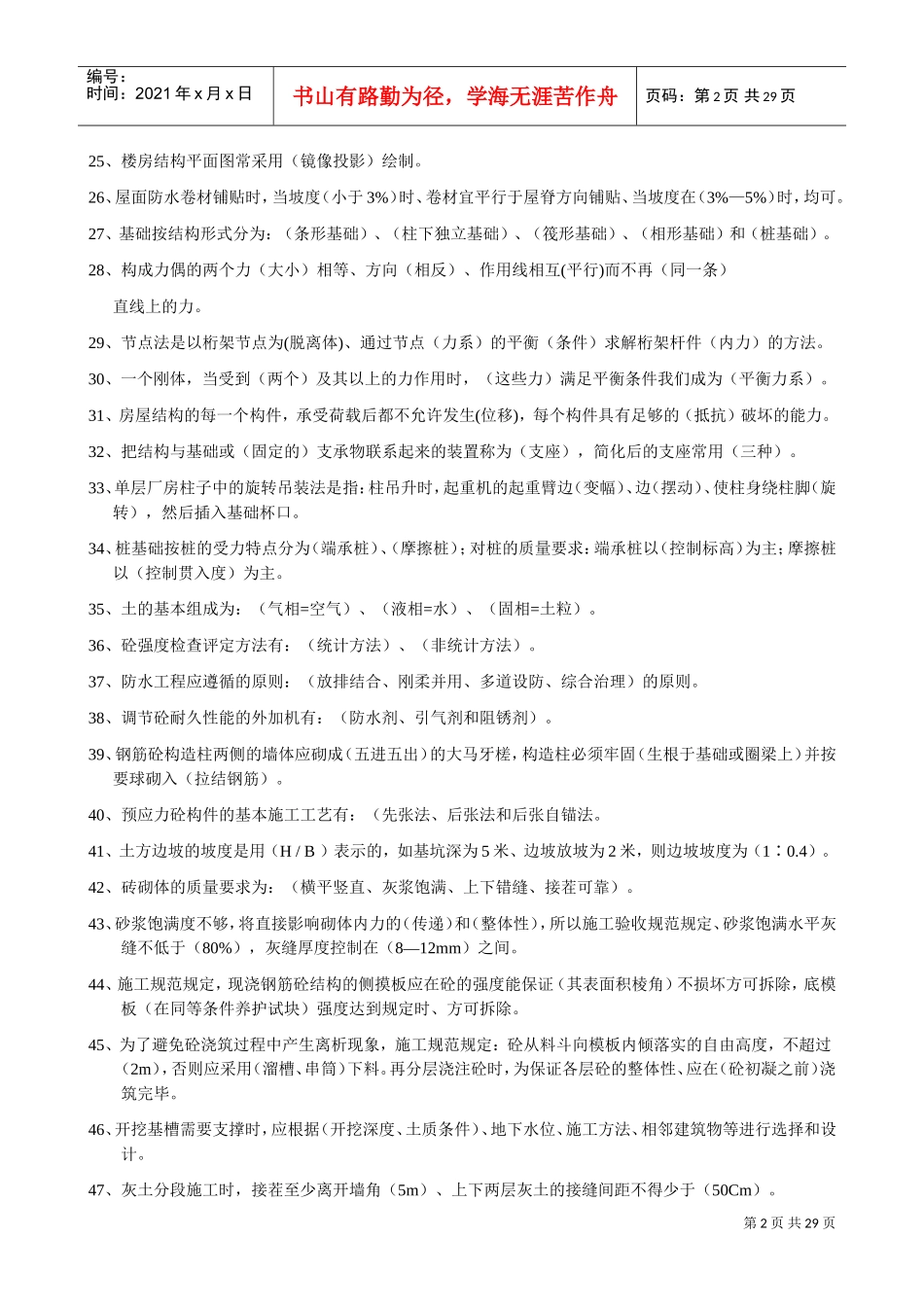
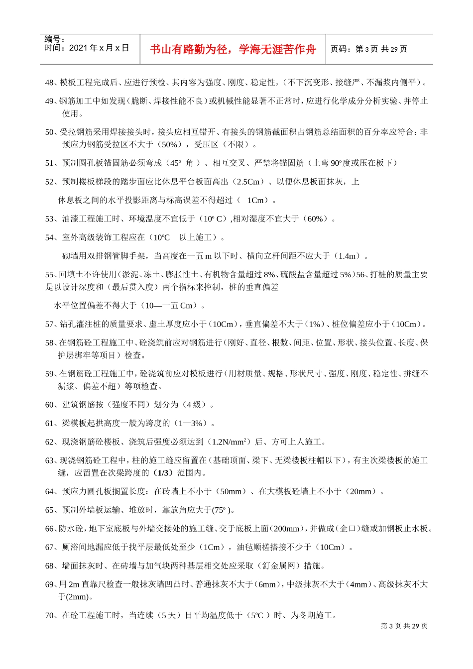
第1页共29页编号:时间:2021年x月x日书山有路勤为径,学海无涯苦作舟页码:第1页共29页☆☆☆建筑工程岗位技术培训☆☆☆《土建工长培训》第一部分一、填空题1、建筑施工组织方式分为(依次施工)、(平行施工)、(流水施工)。2、技术交底方式分以(书面交底)为主,以(口头交底)为辅,必要时(辅以样板交底),交接双方应(签字)。3、高层施工时,现场消火栓周围(3m以内)不得堆料,消防干管直径(不小于100mm)。4、工长在钢筋隐检中,对不符合要求的部分应做(复验),并在复验时写明(处理结果),未经隐检合格不得进行(验收)。5、从施工准备开始直到交付使用为止的所有(土建工程)、(专业工程)、和(设备安装工程)都包括在施工进度计划里。6、全面质量管理的三全管理是指(全企业管理)、(全过程管理)和(全员管理)。7、现场架空电线与施工建筑物的水平距离应不小于(10m)、线与地面的距离应不小于(6m)、电线跨越建筑物或临时设施时,垂直距离应不小于(2、5m),距离树木不应小于(5m)。8、施工组织设计按编制对象不同,一般分为(施工组织总设计)、(单位工程施工组织设计)、(分部分项工程施工组织设计)。9、处理重大质量事故四不放过是指(当事人及周围群众未受教育)不放过、(事故原因未查业前要办理(用火)手续,看火人员随身应有(灭火器具),在焊接过程中不准(擅离岗位)。12、发生人员触电后,工长应当做好(断开电源)和(积极正确地进行抢救)两件事。一三、建筑工程技术管理中,(口头交底、书面交底)和(样板交底)等、是技术交底的主要方法。14、当采用1:1000的比例绘图时,比例尺上的1mm代表实际长度的(1000mm)。一五、纵向轴线是指沿着建筑物(长度方向)的轴线,其序号是以(大写拉丁字母)标注的。16、A轴与B轴之间的第二条附加轴线应以标注。17、绘制三面投影图的基本法则为:长对正、(高平齐、宽相等)。一八、在正投影中,点的投影是(点),当空间线段(平行)于投影面时,其投影反映该空间线段的方向和实长。19、建筑立面图中表示的是(单层外开平开窗)。20、定位轴线是确定(房屋主要结构或构件)位置及(其标志尺寸)的线。21、建筑物相对标高的零点用符号表示,是指以(首层室内地面高度为零的标高)。22、房屋每层的层高是从(本层地面或楼面)到(相邻上层楼面)的垂直高度。23、房屋基础埋置深度,简称(基础埋深),是从(室外地坪)到(基础底面)的垂直距离。24、开间尺寸是指两条(横向定位轴线)的距离;进深尺寸是指两条(纵向定位轴线)之间的距离。第2页共29页编号:时间:2021年x月x日书山有路勤为径,学海无涯苦作舟页码:第2页共29页25、楼房结构平面图常采用(镜像投影)绘制。26、屋面防水卷材铺贴时,当坡度(小于3%)时、卷材宜平行于屋脊方向铺贴、当坡度在(3%—5%)时,均可。27、基础按结构形式分为:(条形基础)、(柱下独立基础)、(筏形基础)、(相形基础)和(桩基础)。28、构成力偶的两个力(大小)相等、方向(相反)、作用线相互(平行)而不再(同一条)直线上的力。29、节点法是以桁架节点为(脱离体)、通过节点(力系)的平衡(条件)求解桁架杆件(内力)的方法。30、一个刚体,当受到(两个)及其以上的力作用时,(这些力)满足平衡条件我们成为(平衡力系)。31、房屋结构的每一个构件,承受荷载后都不允许发生(位移),每个构件具有足够的(抵抗)破坏的能力。32、把结构与基础或(固定的)支承物联系起来的装置称为(支座),简化后的支座常用(三种)。33、单层厂房柱子中的旋转吊装法是指:柱吊升时,起重机的起重臂边(变幅)、边(摆动)、使柱身绕柱脚(旋转),然后插入基础杯口。34、桩基础按桩的受力特点分为(端承桩)、(摩擦桩);对桩的质量要求:端承桩以(控制标高)为主;摩擦桩以(控制贯入度)为主。35、土的基本组成为:(气相=空气)、(液相=水)、(固相=土粒)。36、砼强度检查评定方法有:(统计方法)、(非统计方法)。37、防水工程应遵循的原则:(放排结合、刚柔并用、多道设防、综合治理)的原则。38、调节砼耐久性能的外加机有:(防水剂、引气剂...

1、当您付费下载文档后,您只拥有了使用权限,并不意味着购买了版权,文档只能用于自身使用,不得用于其他商业用途(如 [转卖]进行直接盈利或[编辑后售卖]进行间接盈利)。
2、本站所有内容均由合作方或网友上传,本站不对文档的完整性、权威性及其观点立场正确性做任何保证或承诺!文档内容仅供研究参考,付费前请自行鉴别。
3、如文档内容存在违规,或者侵犯商业秘密、侵犯著作权等,请点击“违规举报”。

碎片内容

土建工长培训范本

您可能关注的文档

确认删除?
VIP
微信客服
  • 扫码咨询
会员Q群
  • 会员专属群点击这里加入QQ群
客服邮箱
回到顶部