电脑桌面
添加小米粒文库到电脑桌面
安装后可以在桌面快捷访问

企业绩效考核指标库(69页)VIP免费

企业绩效考核指标库(69页)_第1页
1/58
企业绩效考核指标库(69页)_第2页
2/58
企业绩效考核指标库(69页)_第3页
3/58
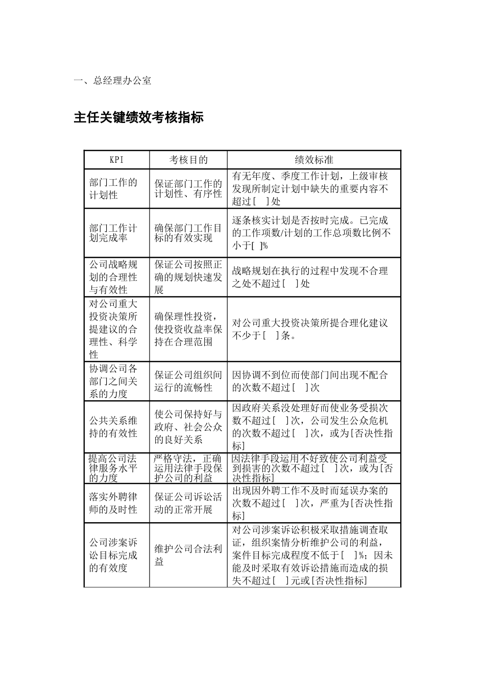
房地产企业绩效考核指标库目录一、总经理办公室1主任关键绩效考核指标1战略管理关键绩效考核指标3公共关系关键绩效考核指标4秘书关键绩效考核指标5档案管理关键绩效考核指标6总工关键绩效考核指标7二、行政管理部9经理关键绩效考核指标9后勤管理关键绩效考核指标10物业管理关键绩效考核指标11车辆管理关键绩效考核指标12三、信息资源部13经理关键绩效考核指标13网络管理关键绩效考核指标14编程维护关键绩效考核指标15信息管理关键绩效考核指标16四、人力资源部17经理关键绩效考核指标17薪酬管理关键绩效考核指标18培训管理关键绩效考核指标19人事管理关键绩效考核指标20五、开发部21经理关键绩效考核指标21市场研究关键绩效考核指标23规划管理关键绩效考核指标24资料管理关键绩效考核指标26项目报批关键绩效考核指标27土地管理关键绩效考核指标28六、材料设备部29经理关键绩效考核指标29材料工程师关键绩效考核指标31设备工程师关键绩效考核指标32资料管理关键绩效考核指标33物资管理关键绩效考核指标34七、工程管理部35经理关键绩效考核指标35专业工程师关键绩效考核指标37工程外联关键绩效考核指标38资料管理关键绩效考核指标39项目经理关键绩效考核指标40八、计划财务部41经理关键绩效考核指标41会计关键绩效考核指标44出纳关键绩效考核指标45内部审计师关键绩效考核指标46统计关键绩效考核指标48九、预算合同部49经理关键绩效考核指标49预算师关键绩效考核指标51十、资金管理中心52主任关键绩效考核指标52一、总经理办公室主任关键绩效考核指标KPI考核目的绩效标准部门工作的计划性保证部门工作的计划性、有序性有无年度、季度工作计划,上级审核发现所制定计划中缺失的重要内容不超过[]处部门工作计划完成率确保部门工作目标的有效实现逐条核实计划是否按时完成。已完成的工作项数/计划的工作总项数比例不小于[]%公司战略规划的合理性与有效性保证公司按照正确的规划快速发展战略规划在执行的过程中发现不合理之处不超过[]处对公司重大投资决策所提建议的合理性、科学性确保理性投资,使投资收益率保持在合理范围对公司重大投资决策所提合理化建议不少于[]条。协调公司各部门之间关系的力度保证公司组织间运行的流畅性因协调不到位而使部门间出现不配合的次数不超过[]次公共关系维持的有效性使公司保持好与政府、社会公众的良好关系因政府关系没处理好而使业务受损次数不超过[]次,公司发生公众危机的次数不超过[]次,或为[否决性指标]提高公司法律服务水平的力度严格守法,正确运用法律手段保护公司的利益因法律手段运用不好致使公司利益受到损害的次数不超过[]次,或为[否决性指标]落实外聘律师的及时性保证公司诉讼活动的正常开展出现因外聘工作不及时而延误办案的次数不超过[]次,严重为[否决性指标]公司涉案诉讼目标完成的有效度维护公司合法利益对公司涉案诉讼积极采取措施调查取证,组织案情分析维护公司的利益,案件目标完成程度不低于[]%;因未能及时采取有效诉讼措施而造成的损失不超过[]元或[否决性指标]非诉讼业务办理的及时性及时提供法律服务公证、签证等非诉讼业务办理延误次数不超过[]次知识产权法律事务的解决率维护公司知识产权公司知识产权案件按时结案率不低于[]%客户投诉处理的及时性和合理性提高客户服务意识,增加客户的满意度客户投诉未及时处理的次数不超过[]次,处理不当的情况不超过[]次品牌建设的计划性和有效性使公司品牌资产的价值不断提升公司品牌建设是否有持续的计划,品牌评估后品牌的价值增长幅度不低于[]%企业文化建设的计划性和完整性创建A“以人为本,创新诚信”的企业文化是否有完整的企业文化建设方案,计划没有执行的次数不超过[]次对部门内其他成员的指导力度提高经理的管理水平,保证部门工作的有效性部门内成员工作目标的完成率不低于[]%,出错率不高于[]%战略管理关键绩效考核指标KPI考核目的绩效标准公司战略规划起草的及时性和规范性确保公司制定战略规划的及时与可操作战略规划在执行的过程中修改次数不超过[]次,战略规划草稿的明显错误不超过[]处收集各种宏观信息的时效性及时完善调整公司战略规划收集有用信息不少于[]条...

1、当您付费下载文档后,您只拥有了使用权限,并不意味着购买了版权,文档只能用于自身使用,不得用于其他商业用途(如 [转卖]进行直接盈利或[编辑后售卖]进行间接盈利)。
2、本站所有内容均由合作方或网友上传,本站不对文档的完整性、权威性及其观点立场正确性做任何保证或承诺!文档内容仅供研究参考,付费前请自行鉴别。
3、如文档内容存在违规,或者侵犯商业秘密、侵犯著作权等,请点击“违规举报”。

碎片内容

企业绩效考核指标库(69页)

起跑线书城+ 关注
实名认证
内容提供者

热爱教学事业,对互联网知识分享很感兴趣

确认删除?
VIP
微信客服
  • 扫码咨询
会员Q群
  • 会员专属群点击这里加入QQ群
客服邮箱
回到顶部