电脑桌面
添加小米粒文库到电脑桌面
安装后可以在桌面快捷访问

南京某写字楼营销推广策略VIP免费

南京某写字楼营销推广策略_第1页
1/24
南京某写字楼营销推广策略_第2页
2/24
南京某写字楼营销推广策略_第3页
3/24
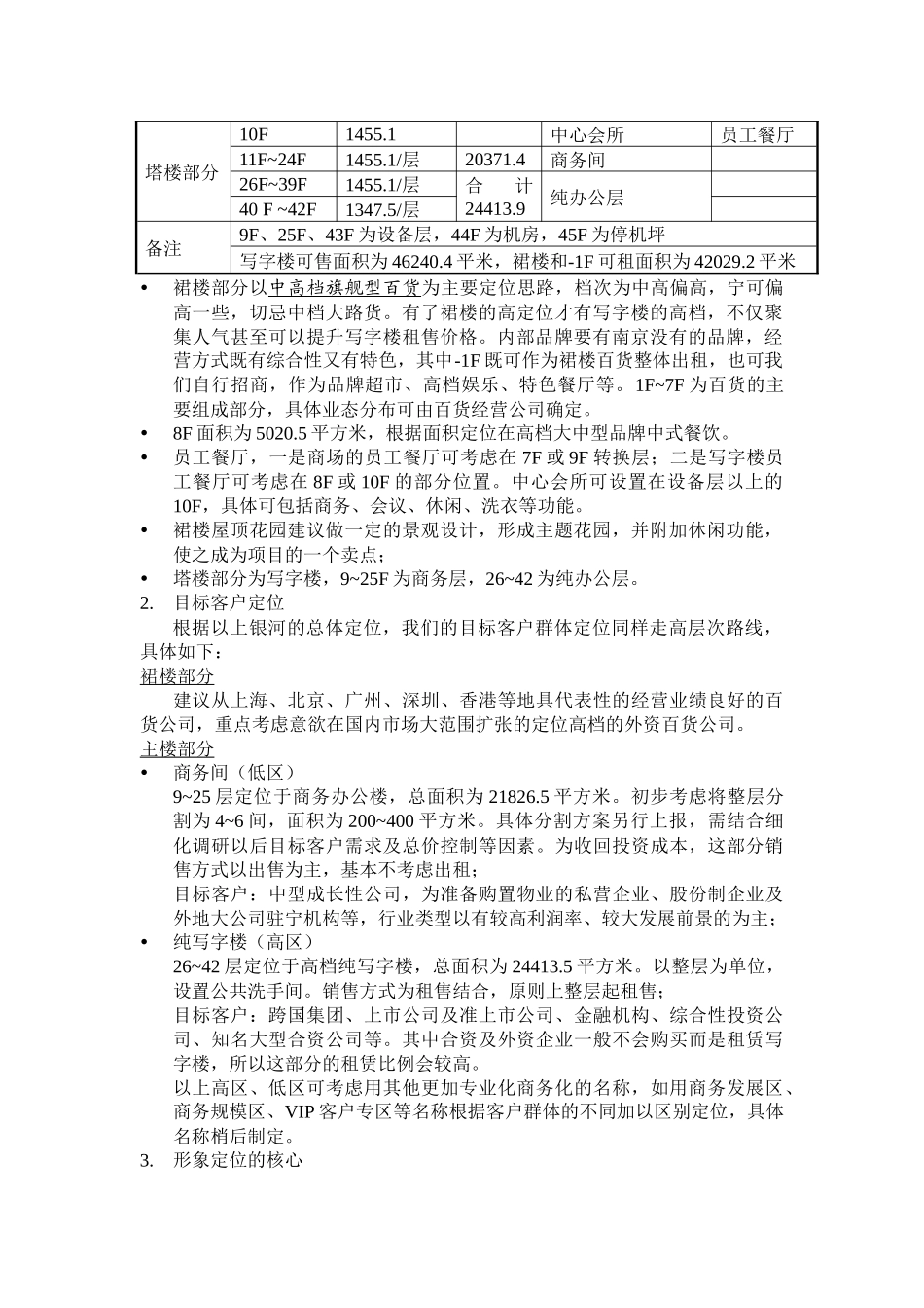
目录一、项目整体定位………………………………3目标客户定位形象定位的核心概念定位的来源二、营销推广策略………………………………6宣传推广目标宣传推广的有效通路费用编排及媒体组合分阶段广告策略三、价格策略……………………………………15定价原则定价方法的选择与确定价格定位建议价格策略付款方式及优惠政策四、销售策略……………………………………20销售开盘的时机选择现场展示中心的设立销售控制销售组织五、公关及促销活动建议………………………24六、裙楼推广及招商……………………………27七、写字楼客源的开发及发展…………………30八、需集团支持的工作…………………………35一、项目整体定位根据银河国际广场物业客观条件,以及公司对项目的总体操作思路,项目整体定位:南京标志性建筑、湖南路商圈第一高楼,裙楼定位为旗舰型中高档综合百货公司,主楼定位为标志性高档次写字楼。1.各楼层功能定位详见下表:项目楼层面积(平方米)功能次要功能地下部分-2F~-3F13522.7地下机械停车场-1F4234.8合计37008.7商业用裙楼部分1F~7F32773.9中高档旗舰型百货8F5020.5大型餐饮美食城员工餐厅9F1923.8员工餐厅塔楼部分10F1455.1中心会所员工餐厅11F~24F1455.1/层20371.4商务间26F~39F1455.1/层合计24413.9纯办公层40F~42F1347.5/层备注9F、25F、43F为设备层,44F为机房,45F为停机坪写字楼可售面积为46240.4平米,裙楼和-1F可租面积为42029.2平米裙楼部分以中高档旗舰型百货为主要定位思路,档次为中高偏高,宁可偏高一些,切忌中档大路货。有了裙楼的高定位才有写字楼的高档,不仅聚集人气甚至可以提升写字楼租售价格。内部品牌要有南京没有的品牌,经营方式既有综合性又有特色,其中-1F既可作为裙楼百货整体出租,也可我们自行招商,作为品牌超市、高档娱乐、特色餐厅等。1F~7F为百货的主要组成部分,具体业态分布可由百货经营公司确定。8F面积为5020.5平方米,根据面积定位在高档大中型品牌中式餐饮。员工餐厅,一是商场的员工餐厅可考虑在7F或9F转换层;二是写字楼员工餐厅可考虑在8F或10F的部分位置。中心会所可设置在设备层以上的10F,具体可包括商务、会议、休闲、洗衣等功能。裙楼屋顶花园建议做一定的景观设计,形成主题花园,并附加休闲功能,使之成为项目的一个卖点;塔楼部分为写字楼,9~25F为商务层,26~42为纯办公层。2.目标客户定位根据以上银河的总体定位,我们的目标客户群体定位同样走高层次路线,具体如下:裙楼部分建议从上海、北京、广州、深圳、香港等地具代表性的经营业绩良好的百货公司,重点考虑意欲在国内市场大范围扩张的定位高档的外资百货公司。主楼部分商务间(低区)9~25层定位于商务办公楼,总面积为21826.5平方米。初步考虑将整层分割为4~6间,面积为200~400平方米。具体分割方案另行上报,需结合细化调研以后目标客户需求及总价控制等因素。为收回投资成本,这部分销售方式以出售为主,基本不考虑出租;目标客户:中型成长性公司,为准备购置物业的私营企业、股份制企业及外地大公司驻宁机构等,行业类型以有较高利润率、较大发展前景的为主;纯写字楼(高区)26~42层定位于高档纯写字楼,总面积为24413.5平方米。以整层为单位,设置公共洗手间。销售方式为租售结合,原则上整层起租售;目标客户:跨国集团、上市公司及准上市公司、金融机构、综合性投资公司、知名大型合资公司等。其中合资及外资企业一般不会购买而是租赁写字楼,所以这部分的租赁比例会较高。以上高区、低区可考虑用其他更加专业化商务化的名称,如用商务发展区、商务规模区、VIP客户专区等名称根据客户群体的不同加以区别定位,具体名称梢后制定。3.形象定位的核心根据银河国际广场高品质的物业素质、高层次的客户定位,塑造相应的形象,如“国际化南京顶级写字楼”:通过物业高标准的综合品质,树立高端形象,如湖南路商圈第一高楼,全国文明高尚商圈的航母,南京地标性建筑,高品质5A顶级写字楼等。同时树立在业内、在社会上高品质、高层次的高端形象;在建立物业高端形象的基础上,形成在目标客群——...

1、当您付费下载文档后,您只拥有了使用权限,并不意味着购买了版权,文档只能用于自身使用,不得用于其他商业用途(如 [转卖]进行直接盈利或[编辑后售卖]进行间接盈利)。
2、本站所有内容均由合作方或网友上传,本站不对文档的完整性、权威性及其观点立场正确性做任何保证或承诺!文档内容仅供研究参考,付费前请自行鉴别。
3、如文档内容存在违规,或者侵犯商业秘密、侵犯著作权等,请点击“违规举报”。

碎片内容

南京某写字楼营销推广策略

您可能关注的文档

起跑线书城+ 关注
实名认证
内容提供者

热爱教学事业,对互联网知识分享很感兴趣

确认删除?
VIP
微信客服
  • 扫码咨询
会员Q群
  • 会员专属群点击这里加入QQ群
客服邮箱
回到顶部