电脑桌面
添加小米粒文库到电脑桌面
安装后可以在桌面快捷访问

陈云青-如何做一名出色的主管VIP专享VIP免费

陈云青-如何做一名出色的主管_第1页
1/20
陈云青-如何做一名出色的主管_第2页
2/20
陈云青-如何做一名出色的主管_第3页
3/20
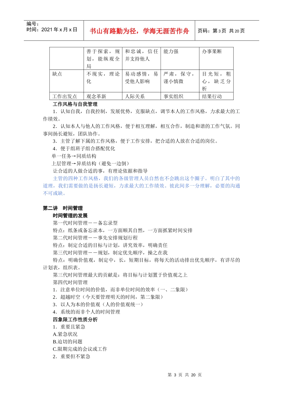
第1页共20页编号:时间:2021年x月x日书山有路勤为径,学海无涯苦作舟页码:第1页共20页《如何做一名出色的主管》学习心得写在前面的话系统地学完《如何做一名出色的主管》系列光盘后,我想大家都会从自身角度说出自己的心得、体会、感触和启会。但是,“不习惯的事情就不容易做,即使你相信这件事是对的,也还是如此。”培训的层次提到,教育使知道,训练是能够。任何管理体系的贯彻执行都需经过一个宣导、教导、辅导、督导的过程。同样我们培训也需经过一个学习、复习、练习、实习的过程,学习、训练之后还要经过实践的磨炼方可熟练进而干炼,不要指望一次培训能促成行为转变。昨天大家吃饭时,闫总提到“我听我忘、我看我记、我做我会、我教我有”其实也说明了这一点。要运用所学的知识,最好的方法就是开始做。以员工激励中讲到的“表扬”和“批评”为例,建议大家接照规范的步骤做起来。而且,我们不要求一开始就必须做得完美无缺。所以,我们大家有必要从现在开始就行动起来!第一讲角色认知中层管理人员组织好部属的前提应是组织好自己,其中包括角色认知、时间管理和自我认知。组织好部属则包括1.目标管理→计划管理2.绩效管理→在职辅导→解决问题(授权→年终绩效评估)3.人员管理→激励→沟通→员工在职生涯规划4.团队管理→建立有效的工作风格管理体系并非独立分割而是成网络的,甄选招聘、角色认知、时间管理、目标管理、在职辅导、员工沟通、领导与授权、绩效管理、员工激励、培训开发、薪酬体系、职业生涯、团队建设等都是这张网中的结点,而这张网我们现在还没有织好!主管扮演的三大角色1.信息沟通角色①及时将上级指令传达到下级,变为部属的行动。②迅速将市场信息及部属情况反馈到上级,以供上级决策用。③横向部门之间及时交流信息、进展情况以便更好协作,并与市场发生联络。2.人际关系角色①在上级面前是被领导者,完成上级指令,在下级面前是领导者,下达指令并对结果负责。②在同级面前是协作者的角色。③在用户面前是公司形象的代表,代表公司履行各项职责。3.决策角色(目标转化为任务,资源转化为成果)资源包括人、财、物、信息,其中以人和信息为重。实行“人本管理”将人的潜力更好地发挥。①把上级下达的任务转化为部门目标并有效解决目标实施中的问题。②帮助解决部属目标中遇到的问题。③善于发现将来的问题,并将问题转化为机会作为自己规划的依据。主管需具备的三大能力第2页共20页第1页共20页编号:时间:2021年x月x日书山有路勤为径,学海无涯苦作舟页码:第2页共20页1.专业能力(解决问题、最终结果)2.决策能力(不仅今天、明天)3.沟通的能力(要考虑将更多的时间用于沟通)管理的5项基本职能1.计划――建立目标制定计划和程序2.组织――建立一个有效地组织去完成企业的目标3.指导――通过对部属的激励、在职辅导去达到目标4.协调――加强团队内和团队间的协作去达到目标5.控制――建立各项标准在上标和结果之间进行必要的调整与控制主管工作现状调查1.喜欢抓业务工作2.责任心强,习惯依靠个人的努力去完成任务3.事无巨细,不善于授权4.虽有工作目标,但缺乏工作控制5.不善于、不习惯做计划6.救火现象普遍7.未经过系统的管理技能培训8.不善于建立有效的工作网络、工作团队9.认为对人的管理是人事部门的事10.不善于招聘、选拔、培训发展激励等人力资源管理的工作很多中层管理人员的晋升缘于业务精、责任心强,岗位调整角色未调整,出现上述现象也就不足为奇了。未经过系统的管理技能培训的解决办法就是“补课”!人力资源管理的工作由人力资源部牵头而后大家共同推进。因此,人力资源管理不单纯是人力资源部的事,而大量具体的工作还需在职能部门内部完成,人力资源部的工作是引导、辅助与支持。管理者的角色转换1.专才→通才2.依靠努力→依靠团队建立工作网络。利用他人的实现组织目标3.善做具体业务工作→做管理领导工作,花较少的时间做具体的业务工作。4.认同技术性强的职业→对管理职业有认同感自己角色认知(主管的工作风格)1.工作风格的测定:认知自己的行为倾向,行为特征以及改变工作中的不良行...

1、当您付费下载文档后,您只拥有了使用权限,并不意味着购买了版权,文档只能用于自身使用,不得用于其他商业用途(如 [转卖]进行直接盈利或[编辑后售卖]进行间接盈利)。
2、本站所有内容均由合作方或网友上传,本站不对文档的完整性、权威性及其观点立场正确性做任何保证或承诺!文档内容仅供研究参考,付费前请自行鉴别。
3、如文档内容存在违规,或者侵犯商业秘密、侵犯著作权等,请点击“违规举报”。

碎片内容

陈云青-如何做一名出色的主管

确认删除?
VIP
微信客服
  • 扫码咨询
会员Q群
  • 会员专属群点击这里加入QQ群
客服邮箱
回到顶部