电脑桌面
添加小米粒文库到电脑桌面
安装后可以在桌面快捷访问

人力资源-2022360度绩效考核体系VIP免费

人力资源-2022360度绩效考核体系_第1页
1/18
人力资源-2022360度绩效考核体系_第2页
2/18
人力资源-2022360度绩效考核体系_第3页
3/18
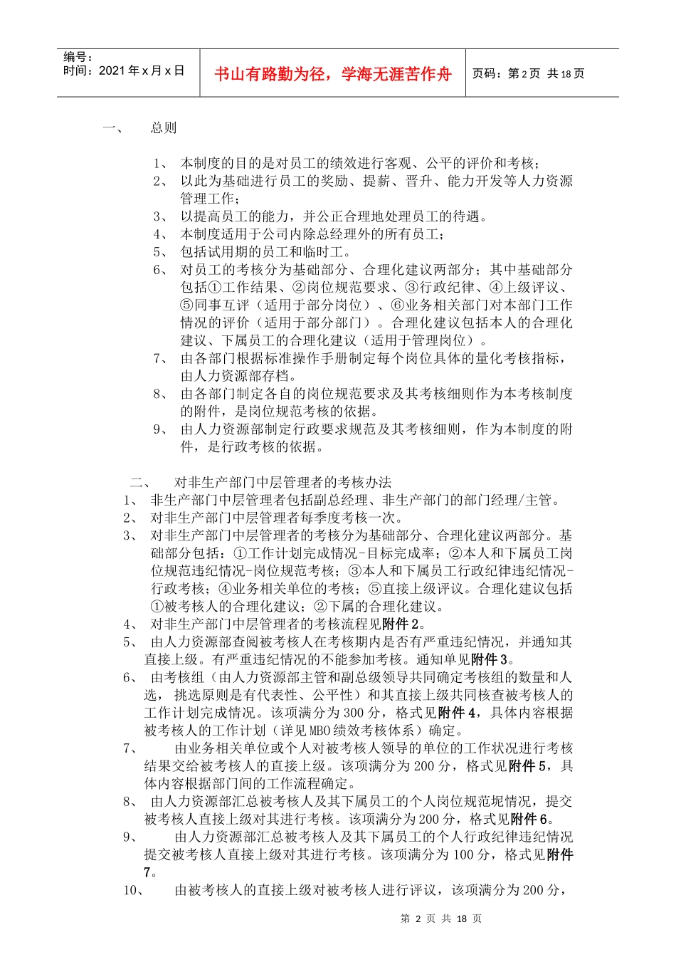
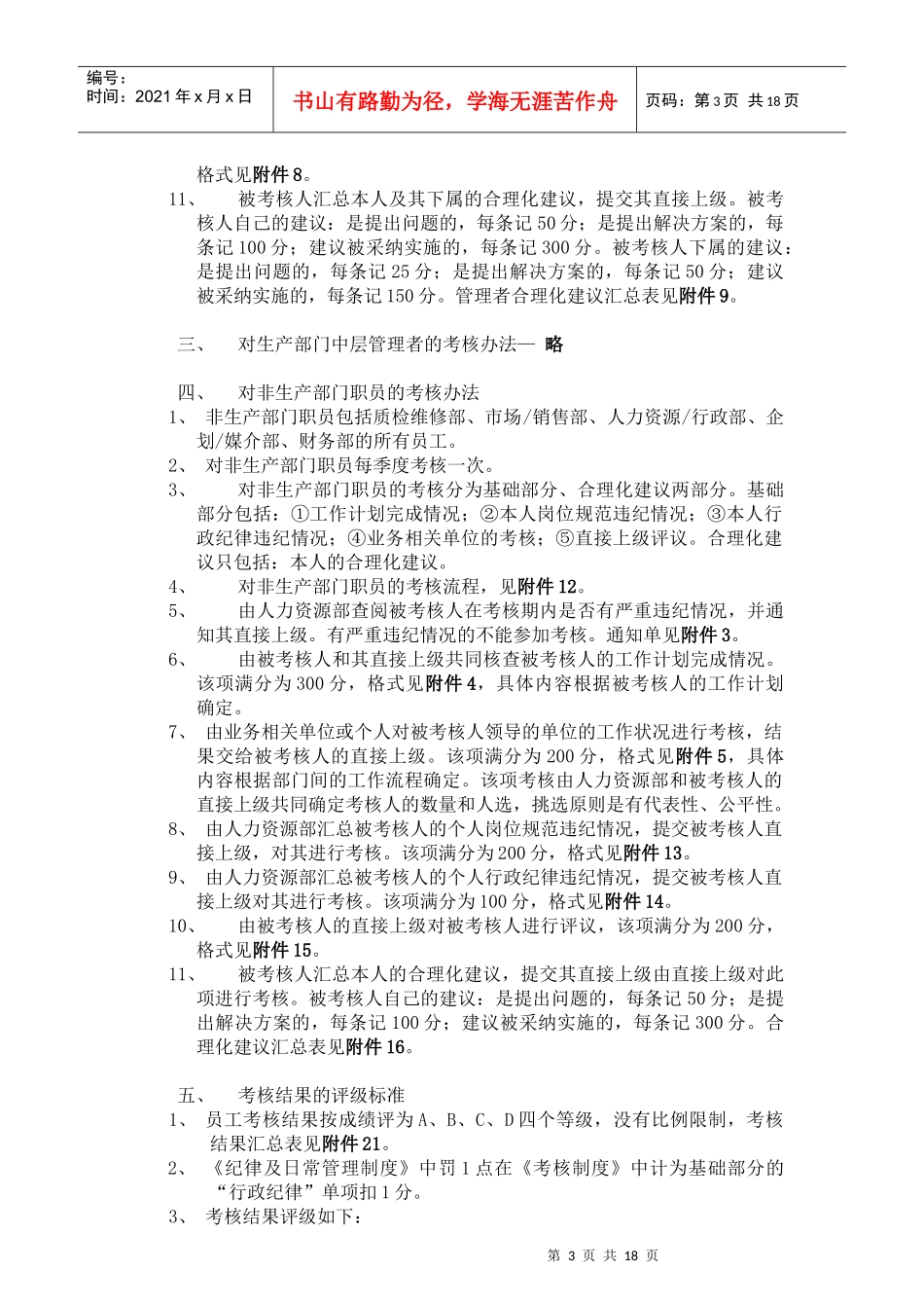
360度绩效考核体系360度绩效考核体系实施纲要文件部分:本文件包括以下主要内容:(1)总则;(2)对非生产部门中层管理者的考核办法;(3)对生产部门(厂部)中层管理者的考核办法;(4)对非生产部门职员的考核办法;(5)对生产部门操作工人的考核办法;(6)考核结果的评级标准;(7)考核奖惩规定;(8)考核时间;(9)考核面谈;(10)考核仲裁;(11)年终考核;(12)附件;(13)其他。第2页共18页编号:时间:2021年x月x日书山有路勤为径,学海无涯苦作舟页码:第2页共18页一、总则1、本制度的目的是对员工的绩效进行客观、公平的评价和考核;2、以此为基础进行员工的奖励、提薪、晋升、能力开发等人力资源管理工作;3、以提高员工的能力,并公正合理地处理员工的待遇。4、本制度适用于公司内除总经理外的所有员工;5、包括试用期的员工和临时工。6、对员工的考核分为基础部分、合理化建议两部分;其中基础部分包括①工作结果、②岗位规范要求、③行政纪律、④上级评议、⑤同事互评(适用于部分岗位)、⑥业务相关部门对本部门工作情况的评价(适用于部分部门)。合理化建议包括本人的合理化建议、下属员工的合理化建议(适用于管理岗位)。7、由各部门根据标准操作手册制定每个岗位具体的量化考核指标,由人力资源部存档。8、由各部门制定各自的岗位规范要求及其考核细则作为本考核制度的附件,是岗位规范考核的依据。9、由人力资源部制定行政要求规范及其考核细则,作为本制度的附件,是行政考核的依据。二、对非生产部门中层管理者的考核办法1、非生产部门中层管理者包括副总经理、非生产部门的部门经理/主管。2、对非生产部门中层管理者每季度考核一次。3、对非生产部门中层管理者的考核分为基础部分、合理化建议两部分。基础部分包括:①工作计划完成情况-目标完成率;②本人和下属员工岗位规范违纪情况-岗位规范考核;③本人和下属员工行政纪律违纪情况-行政考核;④业务相关单位的考核;⑤直接上级评议。合理化建议包括①被考核人的合理化建议;②下属的合理化建议。4、对非生产部门中层管理者的考核流程见附件2。5、由人力资源部查阅被考核人在考核期内是否有严重违纪情况,并通知其直接上级。有严重违纪情况的不能参加考核。通知单见附件3。6、由考核组(由人力资源部主管和副总级领导共同确定考核组的数量和人选,挑选原则是有代表性、公平性)和其直接上级共同核查被考核人的工作计划完成情况。该项满分为300分,格式见附件4,具体内容根据被考核人的工作计划(详见MBO绩效考核体系)确定。7、由业务相关单位或个人对被考核人领导的单位的工作状况进行考核结果交给被考核人的直接上级。该项满分为200分,格式见附件5,具体内容根据部门间的工作流程确定。8、由人力资源部汇总被考核人及其下属员工的个人岗位规范坭情况,提交被考核人直接上级对其进行考核。该项满分为200分,格式见附件6。9、由人力资源部汇总被考核人及其下属员工的个人行政纪律违纪情况提交被考核人直接上级对其进行考核。该项满分为100分,格式见附件7。10、由被考核人的直接上级对被考核人进行评议,该项满分为200分,第3页共18页第2页共18页编号:时间:2021年x月x日书山有路勤为径,学海无涯苦作舟页码:第3页共18页格式见附件8。11、被考核人汇总本人及其下属的合理化建议,提交其直接上级。被考核人自己的建议:是提出问题的,每条记50分;是提出解决方案的,每条记100分;建议被采纳实施的,每条记300分。被考核人下属的建议:是提出问题的,每条记25分;是提出解决方案的,每条记50分;建议被采纳实施的,每条记150分。管理者合理化建议汇总表见附件9。三、对生产部门中层管理者的考核办法—略四、对非生产部门职员的考核办法1、非生产部门职员包括质检维修部、市场/销售部、人力资源/行政部、企划/媒介部、财务部的所有员工。2、对非生产部门职员每季度考核一次。3、对非生产部门职员的考核分为基础部分、合理化建议两部分。基础部分包括:①工作计划完成情况;②本人岗位规范违纪情况;③本人行政纪律违纪情况;④业务相关单位的考核;⑤直接上级评议。合理化建议只包括:本人...

1、当您付费下载文档后,您只拥有了使用权限,并不意味着购买了版权,文档只能用于自身使用,不得用于其他商业用途(如 [转卖]进行直接盈利或[编辑后售卖]进行间接盈利)。
2、本站所有内容均由合作方或网友上传,本站不对文档的完整性、权威性及其观点立场正确性做任何保证或承诺!文档内容仅供研究参考,付费前请自行鉴别。
3、如文档内容存在违规,或者侵犯商业秘密、侵犯著作权等,请点击“违规举报”。

碎片内容

人力资源-2022360度绩效考核体系

您可能关注的文档

确认删除?
VIP
微信客服
  • 扫码咨询
会员Q群
  • 会员专属群点击这里加入QQ群
客服邮箱
回到顶部