电脑桌面
添加小米粒文库到电脑桌面
安装后可以在桌面快捷访问

人力资源-2022PLC培训教材(编程器及SSS使用)VIP免费

人力资源-2022PLC培训教材(编程器及SSS使用)_第1页
1/14
人力资源-2022PLC培训教材(编程器及SSS使用)_第2页
2/14
人力资源-2022PLC培训教材(编程器及SSS使用)_第3页
3/14
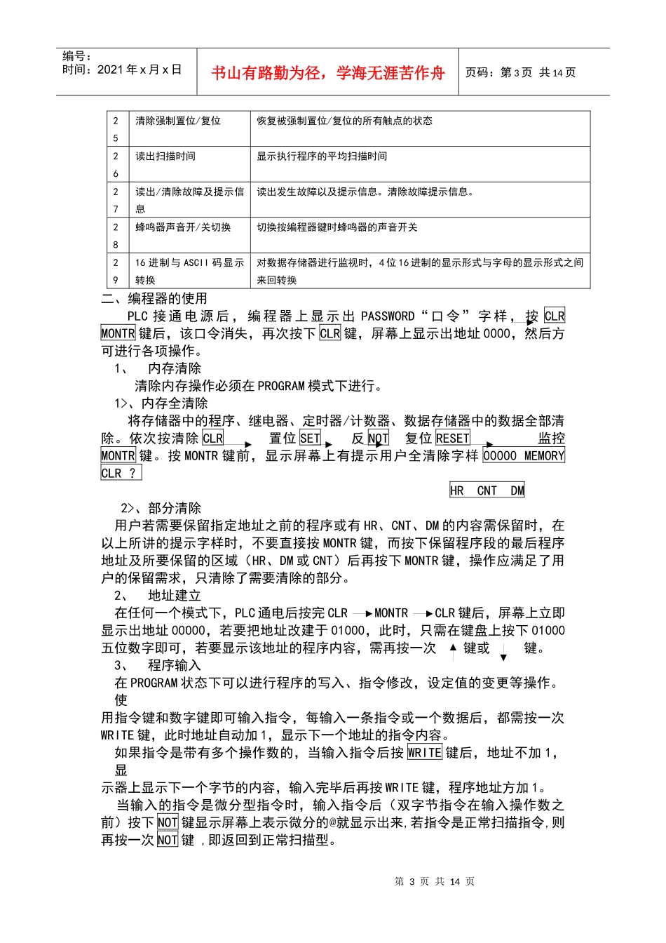
第1页共14页编号:时间:2021年x月x日书山有路勤为径,学海无涯苦作舟页码:第1页共14页PLC培训教材第四章编程器的使用可与CPM1A配合使用的编程器为CQM1—PRO01或C200H—PRO27,两种编程器基本相同。一、编程器的面板及功能1、编程器的面板编程器的模式:编程器共有三个模式供选择编程(PROGAM)模式——CPM1A处于停止状态,此时可以进行用户程序的写入、修改、清除内存,以及程序检查等针对程序的操作。监视(MONITOR)模式——CPM1A处于运行状态,输入输出的处理同运行模式一样。在这种模式下可实现CPM1A的运行状态的监视,接点强制ON/OFF及定时器/计数器的设定值/当前值的修改,通道数据当前值的个修改等等。主要用于系统试运行调整。运行(RUN)模式——用于CPM1A的运行状态。这种模式下,可进行CPM1A的运行监视,但不能用编程器来修改接点的强制ON/OFF及定时器/计数器的设定值/当前值。*当CPM1A上不加编程器时,通电后PLC自动处于RUN运行状态下;当PLC上加有编程器时,PLC的工作方式取决于编程器上的工作方式选择开关的位置。MONITORRUNPROGRAMFUN功能键SFT基本指令键NOT基本指令键SHIFT上档键与上档功能的键形成上档功能AND基本指令键OR基本指令键CNT基本指令键TR数据区键*EM数据区键LRAR数据区键ERLD基本指令键OUT基本指令键TIM基本指令键EM数据区键DMCH数据区键*DMCONT数据区键#789EXT外引键,磁带机存储CHG修改键T/C当前值修改.DM内容修改SRCH检索键,检索指令或位的位置456SET调试时强制ONDEL删除指令键MONTR监控键,监控通道或位状态123RESET调试时强OFFINS插入指令键地址增加键0CLR清除键VER校难磁带机程序键WRITE写入键,输入指令或数据地址减少键第2页共14页第1页共14页编号:时间:2021年x月x日书山有路勤为径,学海无涯苦作舟页码:第2页共14页2、编程器的功能名称功能1内存清除用户程序、PLC系统设定、各继电器、T/C、DM的数据清除2地址建立在进行程序输入、读出、插入、删除等操作时,建立程序存储器地址3程序输入进行程序的输入、指令的修改和设定值修改等操作4程序读出读出程序存储器的内容,在运行、监控方式下可读出触点的通断状态5程序检查确认程序的内容是否符合编程规则,程序中有错时,出错的地址及内容将显示出来6指令检索检索程序中的指令7触点检索检索程序中指定的各继电器、定时器/计数器的触点8指令插入在原有程序中间插入指令程序9指令删除在原有程序中删除部分指令程序10位、数、字监视监视继电器、定时器、计数器、数据存储器的数据内容11多点监视同时进行6点或通道的监视。显示器上每次只能显示3点12微分监视检测某触点的OFFON时的边沿状态13二进制监视各继电器、数据存储器以通道为单位的监视,显示以二进制16位形式143字监视连续的3个通道同时监视15带符号10进制监视把通道内的以2的补码表示的16进制数变换为带符号的10进制数显示出来16无符号10进制监视把通道内的16进制数变换为不带符号的10进制数显示出来173字数据修改汇总修改连续的3个通道数据18修改T/C的设定值1修改定时器/计数器的设定值19修改T/C的设定值2以微调方式修改定时器/计数器的设定值20修改当前值1修改16进制4桁、10进制4桁数据的当前值21修改当前值2把通道数据修改为二进制16位数据22修改当前值3将正监视通道的10进制值改变为-32767~32767范围内带符号10进制数。指定通道的内容自动变换为带符号的16进制数(2进制补码形式)23修改当前值4将正监视通道的10进制值改变为0~65535范围内无符号10进制数。改变为16进制数据是自动进行的24强制置位/复位将继电器、定时器/计数器的触点强制为ON(置位)/OFF(复位)第3页共14页第2页共14页编号:时间:2021年x月x日书山有路勤为径,学海无涯苦作舟页码:第3页共14页25清除强制置位/复位恢复被强制置位/复位的所有触点的状态26读出扫描时间显示执行程序的平均扫描时间27读出/清除故障及提示信息读出发生故障以及提示信息。清除故障提示信息。28蜂鸣器声音开/关切换切换按编程器键时蜂鸣器的声音开关2916进制与ASCII码显示转换对数据存储器进行监视时,4位16进制的显示形式与字母的显示形式之间来回转换二、编程器的使用PLC接通电源后,编...

1、当您付费下载文档后,您只拥有了使用权限,并不意味着购买了版权,文档只能用于自身使用,不得用于其他商业用途(如 [转卖]进行直接盈利或[编辑后售卖]进行间接盈利)。
2、本站所有内容均由合作方或网友上传,本站不对文档的完整性、权威性及其观点立场正确性做任何保证或承诺!文档内容仅供研究参考,付费前请自行鉴别。
3、如文档内容存在违规,或者侵犯商业秘密、侵犯著作权等,请点击“违规举报”。

碎片内容

人力资源-2022PLC培训教材(编程器及SSS使用)

您可能关注的文档

中小学资料+ 关注
实名认证
内容提供者

精美课件,值得下载

确认删除?
VIP
微信客服
  • 扫码咨询
会员Q群
  • 会员专属群点击这里加入QQ群
客服邮箱
回到顶部