电脑桌面
添加小米粒文库到电脑桌面
安装后可以在桌面快捷访问

医院管理绩效考核体系教材VIP免费

医院管理绩效考核体系教材_第1页
1/43
医院管理绩效考核体系教材_第2页
2/43
医院管理绩效考核体系教材_第3页
3/43
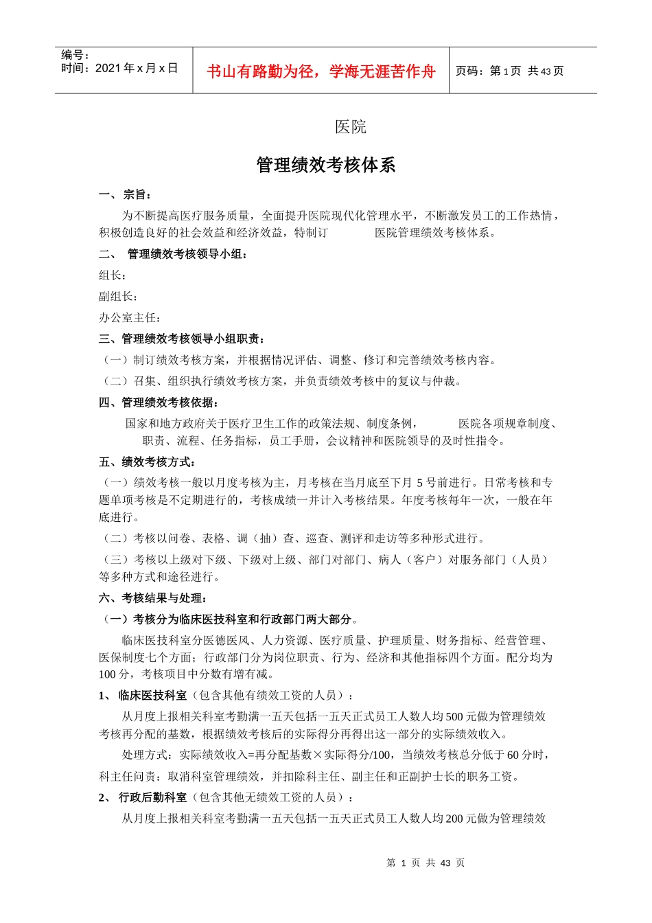
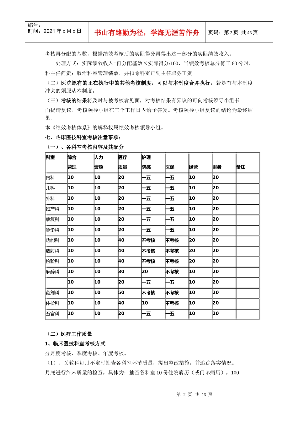
第1页共43页编号:时间:2021年x月x日书山有路勤为径,学海无涯苦作舟页码:第1页共43页医院管理绩效考核体系一、宗旨:为不断提高医疗服务质量,全面提升医院现代化管理水平,不断激发员工的工作热情,积极创造良好的社会效益和经济效益,特制订医院管理绩效考核体系。二、管理绩效考核领导小组:组长:副组长:办公室主任:三、管理绩效考核领导小组职责:(一)制订绩效考核方案,并根据情况评估、调整、修订和完善绩效考核内容。(二)召集、组织执行绩效考核方案,并负责绩效考核中的复议与仲裁。四、管理绩效考核依据:国家和地方政府关于医疗卫生工作的政策法规、制度条例,医院各项规章制度、职责、流程、任务指标,员工手册,会议精神和医院领导的及时性指令。五、绩效考核方式:(一)绩效考核一般以月度考核为主,月考核在当月底至下月5号前进行。日常考核和专题单项考核是不定期进行的,考核成绩一并计入考核结果。年度考核每年一次,一般在年底进行。(二)考核以问卷、表格、调(抽)查、巡查、测评和走访等多种形式进行。(三)考核以上级对下级、下级对上级、部门对部门、病人(客户)对服务部门(人员)等多种方式和途径进行。六、考核结果与处理:(一)考核分为临床医技科室和行政部门两大部分。临床医技科室分医德医风、人力资源、医疗质量、护理质量、财务指标、经营管理、医保制度七个方面;行政部门分为岗位职责、行为、经济和其他指标四个方面。配分均为100分,考核项目中分数有增有减。1、临床医技科室(包含其他有绩效工资的人员):从月度上报相关科室考勤满一五天包括一五天正式员工人数人均500元做为管理绩效考核再分配的基数,根据绩效考核后的实际得分再得出这一部分的实际绩效收入。处理方式:实际绩效收入=再分配基数×实际得分/100,当绩效考核总分低于60分时,科主任问责:取消科室管理绩效,并扣除科主任、副主任和正副护士长的职务工资。2、行政后勤科室(包含其他无绩效工资的人员):从月度上报相关科室考勤满一五天包括一五天正式员工人数人均200元做为管理绩效第2页共43页第1页共43页编号:时间:2021年x月x日书山有路勤为径,学海无涯苦作舟页码:第2页共43页考核再分配的基数,根据绩效考核后的实际得分再得出这一部分的实际绩效收入。处理方式:实际绩效收入=再分配基数×实际得分/100,当绩效考核总分低于60分时,科主任问责:取消科室管理绩效,并扣除科室正副主任职务工资。(二)医院原有的正在执行中的其他考核制度,可以与本制度合并执行。若是有与本制度冲突的须服从本制度。(三)考核的结果将及时与被考核者见面,对考核结果有异议的可向考核领导小组书面提请复议,考核领导小组在三个工作日内给予答复。考核领导小组复议的结论为最终结果。本《绩效考核体系》的解释权属绩效考核领导小组。七、临床医技科室考核注意事项:(一)、各科室考核内容及其配分科室综合管理人力资源医疗质量护理院感医保经营财务备注内科101020一五一五1020儿科101020一五一五1020外科101020一五一五1020妇产科101020一五一五1020康复科101020一五一五1020急诊科101020一五一五1020功能科101040不考核不考核2020放射科101040不考核不考核2020检验科101040不考核不考核2020麻醉科10103020不考核1020101020一五一五1020药剂科101050不考核不考核1020体检科10104010不考核1020五官科101020一五一五1020(二)医疗工作质量1、临床医技科室考核方式分月度考核、季度考核、年度考核。(1)、医教科每月不定时抽查各科室环节质量,提出整改措施,并追踪落实情况。月底进行终末质量的检查,具体为:抽查各科室10份住院病历(或门诊病历),100第3页共43页第2页共43页编号:时间:2021年x月x日书山有路勤为径,学海无涯苦作舟页码:第3页共43页张处方,50张检查申请报告单。(2)、医教科每月5号之前将各科室检查的医疗质量考评结果进行汇总,将考评情况及具体评分上报给“医院考核办公室。将考评及改进的指导意见反馈给各临床、医技科室。各科室存在的问题将作为下月考评重点。(3)、每季度对前3个月的月度目标考核完成情况进行汇总、分析,即为季度考核...

1、当您付费下载文档后,您只拥有了使用权限,并不意味着购买了版权,文档只能用于自身使用,不得用于其他商业用途(如 [转卖]进行直接盈利或[编辑后售卖]进行间接盈利)。
2、本站所有内容均由合作方或网友上传,本站不对文档的完整性、权威性及其观点立场正确性做任何保证或承诺!文档内容仅供研究参考,付费前请自行鉴别。
3、如文档内容存在违规,或者侵犯商业秘密、侵犯著作权等,请点击“违规举报”。

碎片内容

医院管理绩效考核体系教材

您可能关注的文档

确认删除?
VIP
微信客服
  • 扫码咨询
会员Q群
  • 会员专属群点击这里加入QQ群
客服邮箱
回到顶部