电脑桌面
添加小米粒文库到电脑桌面
安装后可以在桌面快捷访问

2024年建设工程质量检测见证取样员手册VIP专享VIP免费

2024年建设工程质量检测见证取样员手册_第1页
1/18
2024年建设工程质量检测见证取样员手册_第2页
2/18
2024年建设工程质量检测见证取样员手册_第3页
3/18
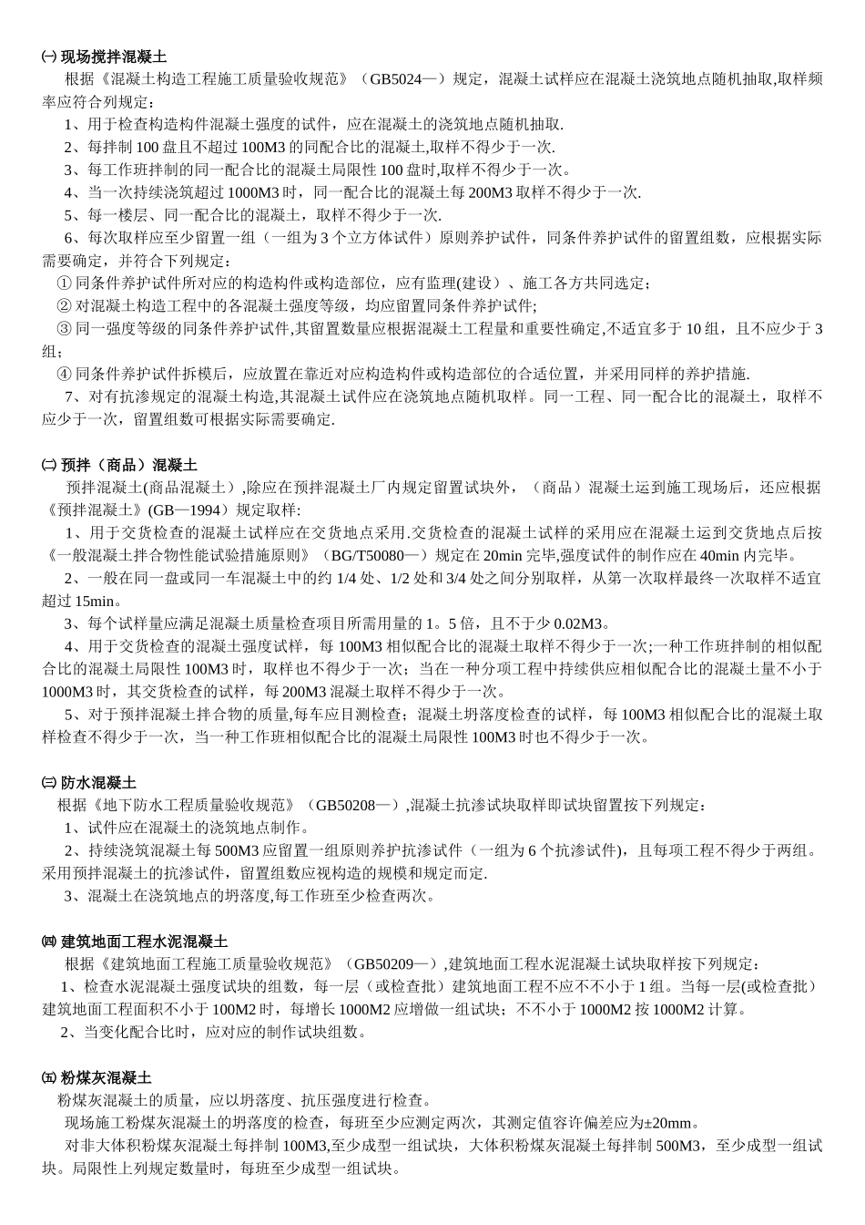
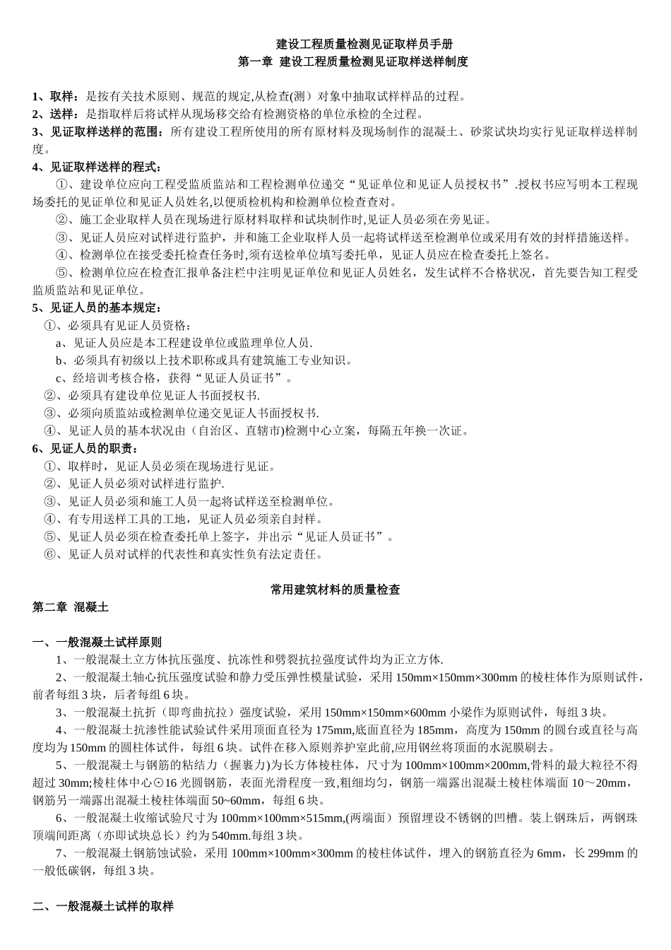
建设工程质量检测见证取样员手册第一章建设工程质量检测见证取样送样制度1、取样:是按有关技术原则、规范的规定,从检查(测)对象中抽取试样样品的过程。2、送样:是指取样后将试样从现场移交给有检测资格的单位承检的全过程。3、见证取样送样的范围:所有建设工程所使用的所有原材料及现场制作的混凝土、砂浆试块均实行见证取样送样制度。4、见证取样送样的程式:①、建设单位应向工程受监质监站和工程检测单位递交“见证单位和见证人员授权书”.授权书应写明本工程现场委托的见证单位和见证人员姓名,以便质检机构和检测单位检查查对。②、施工企业取样人员在现场进行原材料取样和试块制作时,见证人员必须在旁见证。③、见证人员应对试样进行监护,并和施工企业取样人员一起将试样送至检测单位或采用有效的封样措施送样。④、检测单位在接受委托检查任务时,须有送检单位填写委托单,见证人员应在检查委托上签名。⑤、检测单位应在检查汇报单备注栏中注明见证单位和见证人员姓名,发生试样不合格状况,首先要告知工程受监质监站和见证单位。5、见证人员的基本规定:①、必须具有见证人员资格:a、见证人员应是本工程建设单位或监理单位人员.b、必须具有初级以上技术职称或具有建筑施工专业知识。c、经培训考核合格,获得“见证人员证书”。②、必须具有建设单位见证人书面授权书.③、必须向质监站或检测单位递交见证人书面授权书.④、见证人员的基本状况由(自治区、直辖市)检测中心立案,每隔五年换一次证。6、见证人员的职责:①、取样时,见证人员必须在现场进行见证。②、见证人员必须对试样进行监护.③、见证人员必须和施工人员一起将试样送至检测单位。④、有专用送样工具的工地,见证人员必须亲自封样。⑤、见证人员必须在检查委托单上签字,并出示“见证人员证书”。⑥、见证人员对试样的代表性和真实性负有法定责任。常用建筑材料的质量检查第二章混凝土一、一般混凝土试样原则1、一般混凝土立方体抗压强度、抗冻性和劈裂抗拉强度试件均为正立方体.2、一般混凝土轴心抗压强度试验和静力受压弹性模量试验,采用150mm×150mm×300mm的棱柱体作为原则试件,前者每组3块,后者每组6块。3、一般混凝土抗折(即弯曲抗拉)强度试验,采用150mm×150mm×600mm小梁作为原则试件,每组3块。4、一般混凝土抗渗性能试验试件采用顶面直径为175mm,底面直径为185mm,高度为150mm的圆台或直径与高度均为150mm的圆柱体试件,每组6块。试件在移入原则养护室此前,应用钢丝将顶面的水泥膜刷去。5、一般混凝土与钢筋的粘结力(握裹力)为长方体棱柱体,尺寸为100mm×100mm×200mm,骨料的最大粒径不得超过30mm;棱柱体中心⊙16光圆钢筋,表面光滑程度一致,粗细均匀,钢筋一端露出混凝土棱柱体端面10~20mm,钢筋另一端露出混凝土棱柱体端面50~60mm,每组6块。6、一般混凝土收缩试验尺寸为100mm×100mm×515mm,(两端面)预留埋设不锈钢的凹槽。装上钢珠后,两钢珠顶端间距离(亦即试块总长)约为540mm.每组3块。7、一般混凝土钢筋蚀试验,采用100mm×100mm×300mm的棱柱体试件,埋入的钢筋直径为6mm,长299mm的一般低碳钢,每组3块。二、一般混凝土试样的取样㈠现场搅拌混凝土根据《混凝土构造工程施工质量验收规范》(GB5024—)规定,混凝土试样应在混凝土浇筑地点随机抽取,取样频率应符合列规定:1、用于检查构造构件混凝土强度的试件,应在混凝土的浇筑地点随机抽取.2、每拌制100盘且不超过100M3的同配合比的混凝土,取样不得少于一次.3、每工作班拌制的同一配合比的混凝土局限性100盘时,取样不得少于一次。4、当一次持续浇筑超过1000M3时,同一配合比的混凝土每200M3取样不得少于一次.5、每一楼层、同一配合比的混凝土,取样不得少于一次.6、每次取样应至少留置一组(一组为3个立方体试件)原则养护试件,同条件养护试件的留置组数,应根据实际需要确定,并符合下列规定:①同条件养护试件所对应的构造构件或构造部位,应有监理(建设)、施工各方共同选定;②对混凝土构造工程中的各混凝土强度等级,均应留置同条件养护试件;③同一强度等级的同条件养护试件,其留置数量应根据混凝土工程量和重要...

1、当您付费下载文档后,您只拥有了使用权限,并不意味着购买了版权,文档只能用于自身使用,不得用于其他商业用途(如 [转卖]进行直接盈利或[编辑后售卖]进行间接盈利)。
2、本站所有内容均由合作方或网友上传,本站不对文档的完整性、权威性及其观点立场正确性做任何保证或承诺!文档内容仅供研究参考,付费前请自行鉴别。
3、如文档内容存在违规,或者侵犯商业秘密、侵犯著作权等,请点击“违规举报”。

碎片内容

2024年建设工程质量检测见证取样员手册

您可能关注的文档

确认删除?
VIP
微信客服
  • 扫码咨询
会员Q群
  • 会员专属群点击这里加入QQ群
客服邮箱
回到顶部