电脑桌面
添加小米粒文库到电脑桌面
安装后可以在桌面快捷访问

办公须知及员工行为规范管理(12)VIP免费

办公须知及员工行为规范管理(12)_第1页
1/15
办公须知及员工行为规范管理(12)_第2页
2/15
办公须知及员工行为规范管理(12)_第3页
3/15
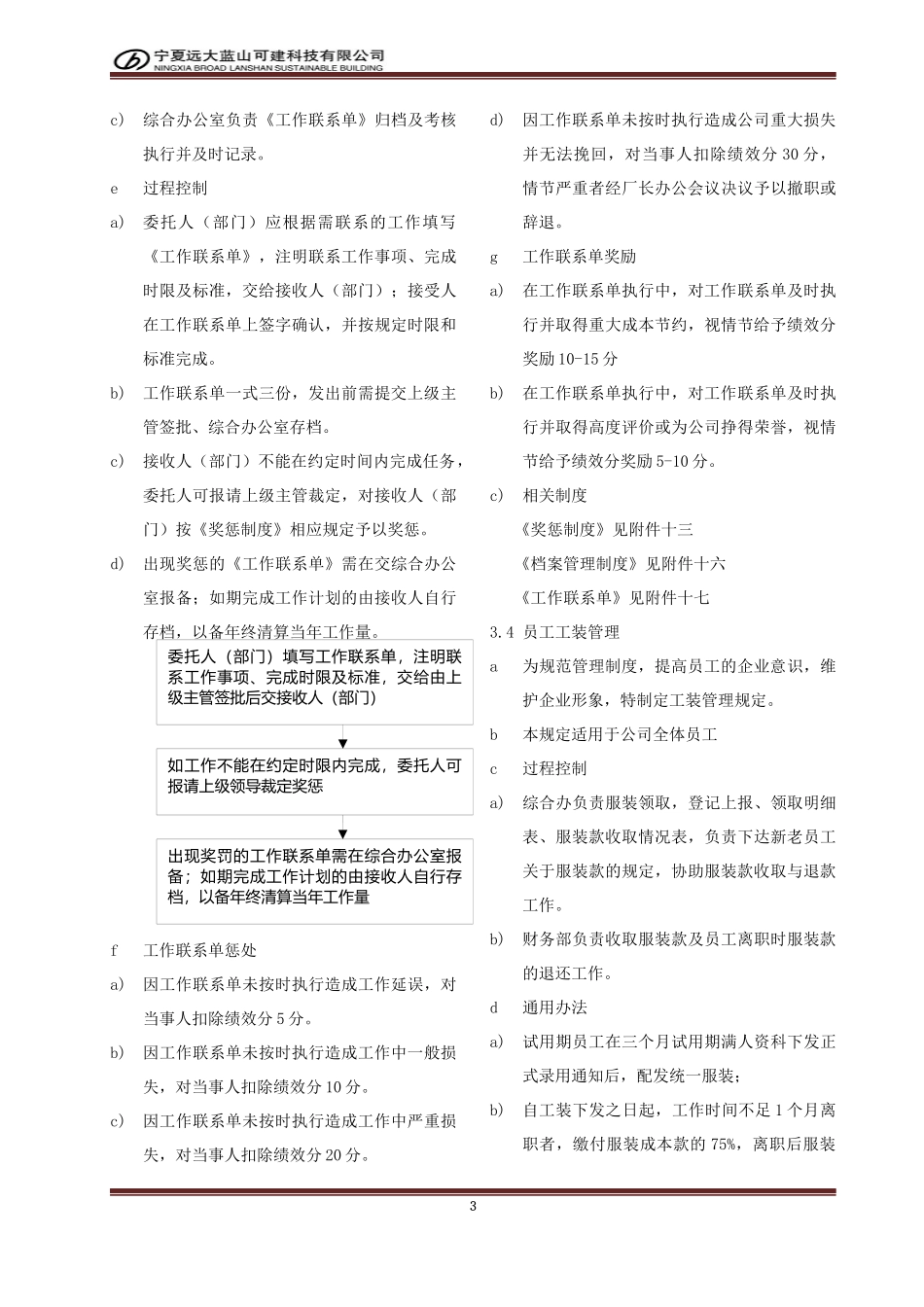
2.11目的1.1为树立良好的企业形象、规范员工办公行为,创造舒适的办公环境,特制订本制度。2范围2.1全体员工。3事项及管理措施3.1员工保密a原则a)不该看的绝对不看,不该问的绝对不问,不该说的绝对不说,不该带出的绝对不带出。b密级资料和范围a)绝密:限于高层管理或其授权人接触的资料和事项b)机密:限于部长级及以上、当事人或相关责任人接触的资料和事项。c)秘密:限于内部员工接触的资料和事项。c非秘密资料和范围a)经核准刊登、发布于网站、各类媒体的资料和事项b)经核准对外提供的内部文件和宣传资料。c)经核准向社会公开进行招投标的相关信息资料。d)规定的其他非秘密资料和事项。d保密行为a)按有关规定向外界提供产品样本、用户手册等标准宣传资料。如临时提供其他资料及照片、录像带等,须经综合办或其授权人批准。b)对外提供各项数据和发表有关的文章须经厂长或其授权人签字同意。c)外来人员参观考察厂区时,必须严格按预前编制的行程表及指定的路线进行。陪同者应督导其一切活动,发现有违规行为时(如在禁拍区拍照),应礼貌地劝阻。d)对外交往、合作中不得擅自向对方泄露规定的密级资料及数据。若确属必要,须经厂长或其授权人批准,并应以适当形式(如在合同或协议中明确)要求对方承担保密义务及因泄密造成的责任。e)对可疑咨询来电,应避免立即回复,防止恶意刺探f)任何员工捡到公司秘密文件需立即上交综合办。e禁令a)严禁泄露绝密或窃取、出卖公司绝密、机密。b)严禁擅自抄录、复制绝密文件。禁止抄录、复制机密文件。c)严禁擅自将绝密、机密文件带出工作区域。禁止在私人交往中和公共场所谈论保密事项。d)严禁擅自携带可存储设备和笔记本电脑离开工作区域和通过互联网向外输出保密数据。e)禁止擅自安装软驱、光驱、硬盘和窃取他人计算机口令。不许泄漏本人计算机口令。f)禁止非电脑管理人员私自打开计算机U口,登陆访问受限网站1办公须知及员工行为规范管理文件号可阅范围LSKJzb-12A编制:仵文婷审核:批准:行文单位:综办全体员工生效日期:共13页g)禁止擅自用电子邮件发送机密、绝密文件。h)禁止以任何方式打听、泄露个人收入。i)禁止擅自向外界单位或个人、媒体提供与公司有关的内部新闻资料、音像制品、文章稿件等。j)禁止擅自以个人、部门名义对外发表与公司有关的文章或发布重要的统计数据及其他资料。k)禁止在禁拍区拍照、录像等。不许擅自改变指定的参观路线。l)不许随意进入档案室等保密场所。不许对违反保密规定的言行视而不见、不加制止。m)分清保密与沟通的界限,不许因保密导致信息不畅n)对保密禁令违反者,对当事人视情节扣除绩效分5-20分;情节严重者解除劳动合同。3.2遗失、损坏公物赔偿a范围划分a)遗失公司财物(以下简称“公物”)。b)失误损坏公物。c)故意破坏公物。b处理办法a)遗失/损坏公物由财务部门核定折旧率及赔偿额。b)遗失不可家用的公物折旧后价值500元以下的,全额赔偿。c)遗失不可家用的公物折旧后价值500元以上的,赔偿额=500元+超过500元部分的20%。d)遗失笔记本电脑、摄像机、照相机、收录机等可家用的公物,折旧后全额赔偿。e)损坏公物能修复的,负责修复。无法修复的,损坏部分价值参照处理办法b)、c)条款的比例赔偿。f)破坏公物者,除全额赔偿外,并视情节扣除绩效分5-10分。g)多人共同遗失/损坏/破坏公物时,先按责任大小将损失公物的总价值分解到个人,再参照处理办法b)、c)条款的比例计算个人的赔偿额。c其他a)如当事人无力支付赔偿金,经部门负责人批准,可由当事人向财务打欠条,逐月从工资中扣除(以不影响当事人基本生活为前提)。b)交通事故有责任者的损失赔偿,参照处理办法b)、c)条款的比例赔偿。3.3工作联系单a为规范各部门工作关系,建立相互协调、运行高效的内部协作模式和运行机制,提高工作效率,在工作中执行工作联系单机制。b适应于各部门及相关单位。c因工作职能分工、交叉衔接或单项工作需多个部门共同完成。d执行办法a)各部门必须接受《工作联系单》委托部门提出的工作协调要求,并按委托部门提出的联系工作事项、完成时限及标准,保质保量地完成联系事宜。b)主管副厂长负责对工作联系单执行流程...

1、当您付费下载文档后,您只拥有了使用权限,并不意味着购买了版权,文档只能用于自身使用,不得用于其他商业用途(如 [转卖]进行直接盈利或[编辑后售卖]进行间接盈利)。
2、本站所有内容均由合作方或网友上传,本站不对文档的完整性、权威性及其观点立场正确性做任何保证或承诺!文档内容仅供研究参考,付费前请自行鉴别。
3、如文档内容存在违规,或者侵犯商业秘密、侵犯著作权等,请点击“违规举报”。

碎片内容

办公须知及员工行为规范管理(12)

您可能关注的文档

确认删除?
VIP
微信客服
  • 扫码咨询
会员Q群
  • 会员专属群点击这里加入QQ群
客服邮箱
回到顶部