电脑桌面
添加小米粒文库到电脑桌面
安装后可以在桌面快捷访问

五金制模组员工绩效奖金评定细节VIP免费

五金制模组员工绩效奖金评定细节_第1页
1/4
五金制模组员工绩效奖金评定细节_第2页
2/4
五金制模组员工绩效奖金评定细节_第3页
3/4
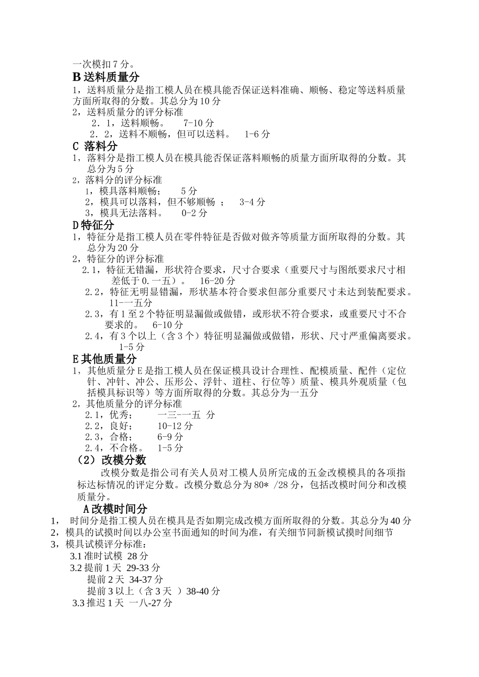
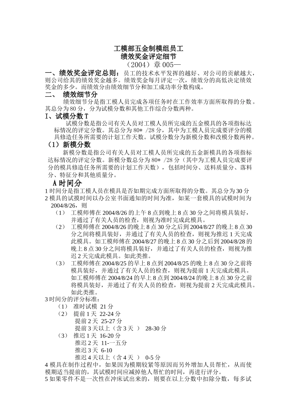
工模部五金制模组员工绩效奖金评定细节(2004)章005—一、绩效奖金评定总则:员工的技术水平发挥的越好、对公司的贡献越大,则公司给其的绩效奖金越多。绩效奖金每月评定一次,绩效分的高低决定绩效奖金的多少。而绩效分由绩效细节分和加工成功率分数构成。二、绩效细节分绩效细节分是指工模人员完成各项任务时在工作效率方面所取得的分数。其总分为80分,分为试模分数和其他工作综合分数两种。I、试模分数T试模分数是指公司有关人员对工模人员所完成的五金模具的各项指标达标情况的评定分数。其总分为80*/28分,其中为工模人员完成要评分的模具修造任务所需要的计划工作天数。试模分数分为新模分数和改模分数两种。(1)新模分数新模分数是指公司有关人员对工模人员所完成的五金新模具的各项指标达标情况的评定分数。新模分数总分为80*/28分(其中为工模人员完成要评分的模具修造任务所需要的计划工作天数),包括时间分、送料质量分、落料分、特征分和其他质量分。A时间分1时间分是指工模人员在模具是否如期完成方面所取得的分数。其总分为30分2模具的试摸时间以办公室书面通知的时间为准,如某一套模具的试模时间为2004/8/26,则(1)工模师傅在2004/8/26的上午8点到晚上8点30分之间将模具装好,并通过了有关人员的检查,则视为准时完成此模具。(2)工模师傅在2004/8/26的晚上8点30分之后到2004/8/27的晚上8点30分之间将模具装好,并通过了有关人员的检查,则视为推迟1天完成此模具。如工模师傅在2004/8/27的晚上8点30分之后到2004/8/28的晚上8点30分之间将模具装好,并通过了有关人员的检查,则视为推迟2天完成此模具。如此类推。(3)工模师傅在2004/8/25的早上8点到2004/8/25的晚上8点30分之前将模具装好,并通过了有关人员的检查,则视为提前1天完成此模具。如工模师傅在2004/8/24的早上8点到2004/8/24的晚上8点30分之前将模具装好,并通过了有关人员的检查,则视为提前2天完成此模具。如此类推。3时间分的评分标准:(1)准时试模21分(2)提前1天22-24分提前2天25-27分提前3天以上(含3天)28-30分(3)推迟1天16-20分推迟2天11-一五分推迟3天6-10推迟4天以上(含4天)0-5分4模具在制作过程中,如果因为模期较紧等原因而另外增加人员帮忙,从而使模期适当提前的,其试模时间应减掉他人帮忙的时间,再进行评分。5如果零件不是一次性在冲床试出来的,则要在以上分数中扣除分数,每多试一次模扣7分。B送料质量分1,送料质量分是指工模人员在模具能否保证送料准确、顺畅、稳定等送料质量方面所取得的分数。其总分为10分2,送料质量分的评分标准2.1,送料顺畅。7-10分2.2,送料不顺畅,但可以送料。1-6分C落料分1,落料分是指工模人员在模具能否保证落料顺畅的质量方面所取得的分数。其总分为5分2,落料分的评分标准1,模具落料顺畅;5分2,模具可以落料,但不够顺畅;3-4分3,模具无法落料。0-2分D特征分1,特征分是指工模人员在零件特征是否做对做齐等质量方面所取得的分数。其总分为20分2,特征分的评分标准2.1,特征无错漏,形状符合要求,尺寸合要求(重要尺寸与图纸要求尺寸相差低于0.一五)。16-20分2.2,特征无明显错漏,形状基本符合要求但部分重要尺寸未达到装配要求。11-一五分2.3,有1至2个特征明显漏做或做错,或形状不符合要求,或重要尺寸不合要求的。6-10分2.4,有3个以上(含3个)特征明显漏做或做错,形状、尺寸严重偏离要求。1-5分E其他质量分1,其他质量分E是指工模人员在保证模具设计合理性、配模质量、配件(定位针、冲针、冲公、压形公、浮针、道柱、行位等)质量、模具外观质量(包括模具标识等)等方面所取得的分数。其总分为一五分2,其他质量分的评分标准2.1,优秀;一三-一五分2.2,良好;10-12分2.3,合格;6-9分2.4,不合格。1-5分(2)改模分数改模分数是指公司有关人员对工模人员所完成的五金改模模具的各项指标达标情况的评定分数。改模分数总分为80*/28分,包括改模时间分和改模质量分。A改模时间分1,时间分是指工模人员在模具是否如期完成改模方面所取得的分数。其总分为40分2,模具的试摸时间以办公室书面通知的时间为准,有关细节同...

1、当您付费下载文档后,您只拥有了使用权限,并不意味着购买了版权,文档只能用于自身使用,不得用于其他商业用途(如 [转卖]进行直接盈利或[编辑后售卖]进行间接盈利)。
2、本站所有内容均由合作方或网友上传,本站不对文档的完整性、权威性及其观点立场正确性做任何保证或承诺!文档内容仅供研究参考,付费前请自行鉴别。
3、如文档内容存在违规,或者侵犯商业秘密、侵犯著作权等,请点击“违规举报”。

碎片内容

五金制模组员工绩效奖金评定细节

您可能关注的文档

确认删除?
VIP
微信客服
  • 扫码咨询
会员Q群
  • 会员专属群点击这里加入QQ群
客服邮箱
回到顶部