电脑桌面
添加小米粒文库到电脑桌面
安装后可以在桌面快捷访问

人力资源-2022A股份有限公司分子公司绩效管理方案(DOC 16页)VIP免费

人力资源-2022A股份有限公司分子公司绩效管理方案(DOC 16页)_第1页
1/14
人力资源-2022A股份有限公司分子公司绩效管理方案(DOC 16页)_第2页
2/14
人力资源-2022A股份有限公司分子公司绩效管理方案(DOC 16页)_第3页
3/14
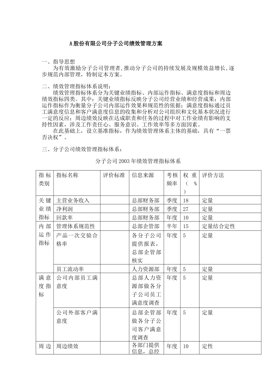
A股份有限公司分子公司绩效管理方案一、指导思想为有效激励分子公司管理者,推动分子公司的持续发展及规模效益增长,逐步规范内部管理,特制定本方案。二、绩效管理指标体系说明:绩效管理指标体系分为关键业绩指标、内部运作指标、满意度指标和周边绩效指标四类。其中:关键业绩指标反映分子公司经营业绩和经营成果;内部运作指标作为衡量分子公司内部运作效果和规范性的依据;满意度指标通过员工满意度信息和客户满意度信息的收集和分析对公司组织和文化基本状况进行一定的反应;周边绩效反映在达成职责和任务的过程中对工作业绩有影响的支持性因素,涉及工作责任心、服务意识、工作效率等多方面因素。在此基础上,设立基准指标,作为绩效管理体系主体的基础,具有“一票否决权”。三、分子公司绩效管理指标体系:分子公司2003年绩效管理指标体系指标类别指标名称评价标准信息来源考核频率权重(%)评价方法关键业绩指标主营业务收入总部财务部季度18定量净利润总部财务部季度27定量回款率总部财务部年度10定量内部运作指标管理体系规范性总部企管部半年15定量结合定性产品一次交验合格率各分子公司提供报表,总部企管部核实年度5定量员工流动率人力资源部年度5定量满意度指标公司内部员工满意度总部人力资源部做各分子公司员工满意度调查年度5定量公司外部客户满意度总部企管部做各分子公司客户满意度调查年度5定量周边周边绩效各部门提供信息,总经年度10定性绩效指标理或主管副总评价基准指标重大质量事故在考核期内,基准指标内容:1、若出现一次,则考核结果按50%计;2、若出现两次以上,则考核结果为零重大安全事故重大客户投诉四、分子公司综合绩效考核指标说明:1、主营业务收入:以财务统计口径为准。指标的确定(原则上,可调整):在三年平均主营业务收入基础上加上行业平均增长预测及公司预期增长,得到主营业务收入指标。此作为主营业务收入指标的底线,总部用类似于投标的方法和各分子公司确定指标。注:如果有导致主营业务收入重大变化的因素出现时(增加投资、新上项目、宏观环境剧变等)可进行相应调整2、净利润:以财务统计口径为准。指标的确定(原则上,可调整):三年平均净资产收益率乘以期初净资产,在此基础上加上行业增长预测及公司预期增长,得到净利润指标。此作为净利润指标的底线,总部用类似于投标的方法和各分子公司确定指标。注:如果有导致净利润重大变化的因素出现时(增加投资、新上项目、宏观环境剧变等)可进行相应调整3、回款率:销售回款/主营业务收入×100%指标的确定:参照三年财务数据结合现状加上一定比例的增长4、管理体系规范性:企管部、人力资源部、财务部每年组织工作小组对各分子公司做两次管理内审(上下半年各一次),从技术研发、生产、销售、质量、安全、固定资产管理和人力资源管理等方面(具体请见《管理体系规范性考核计分表》),运用评审表以逐项打分的形式检查各分子公司制度的完善性和运行的有效性,以内审情况结合管理制度执行方面的其他信息定性评价5、产品一次交验合格率:以现有统计制度规定为准,分子公司提供报表,总部企管部核实6、员工流动率:离职人数/年平均人数×100%7、公司内部员工满意度:根据员工满意度调查结果得分(如包括企业形象、领导行为、工作回报、工作协作和工作本身等几个方面,具体见《公司内部员工满意度调查表》)8、公司外部客户满意度:根据各分子公司外部客户满意度调查结果得分(如包括产品质量、服务及时性有效性、协调和沟通、对客户支持充分性和客户关系等几方面,具体见《公司外部客户满意度调查表》)9、周边绩效:股份公司总经理或主管副总根据各部门提供信息和与各分子公司总经理工作联系中所获信息定性评价(如包括责任心、工作品质、工作技能、工作效率、团队建设、学习创新等方面)五、考核操作说明:1、各类角色和权限:被考核者:各分子公司包括总经理及副总经理、总经理助理的整个领导班子。考核者:股份公司总经理或主管副总。在绩效管理过程中,考核者除考核外,有指导、帮助、激励被考核者的责任和权利。归口管理部门:企业管理部。负责组织绩效考核的实施,...

1、当您付费下载文档后,您只拥有了使用权限,并不意味着购买了版权,文档只能用于自身使用,不得用于其他商业用途(如 [转卖]进行直接盈利或[编辑后售卖]进行间接盈利)。
2、本站所有内容均由合作方或网友上传,本站不对文档的完整性、权威性及其观点立场正确性做任何保证或承诺!文档内容仅供研究参考,付费前请自行鉴别。
3、如文档内容存在违规,或者侵犯商业秘密、侵犯著作权等,请点击“违规举报”。

碎片内容

人力资源-2022A股份有限公司分子公司绩效管理方案(DOC 16页)

您可能关注的文档

确认删除?
VIP
微信客服
  • 扫码咨询
会员Q群
  • 会员专属群点击这里加入QQ群
客服邮箱
回到顶部