电脑桌面
添加小米粒文库到电脑桌面
安装后可以在桌面快捷访问

公文写作考点VIP免费

公文写作考点_第1页
1/7
公文写作考点_第2页
2/7
公文写作考点_第3页
3/7
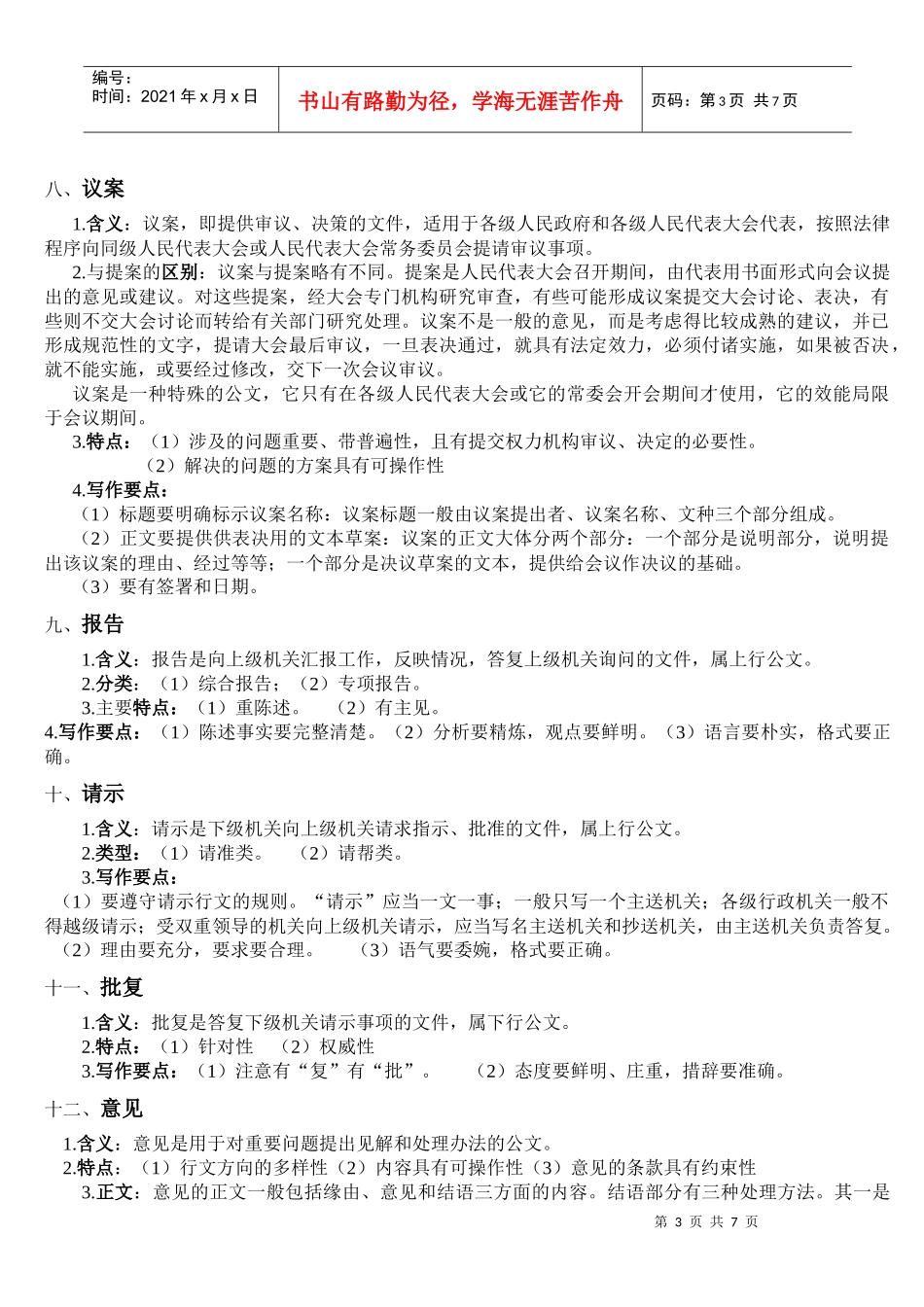
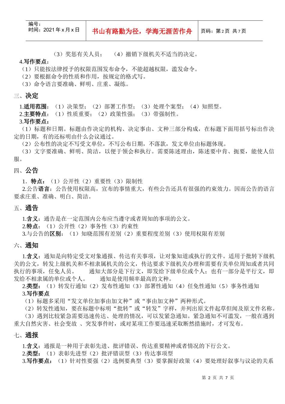
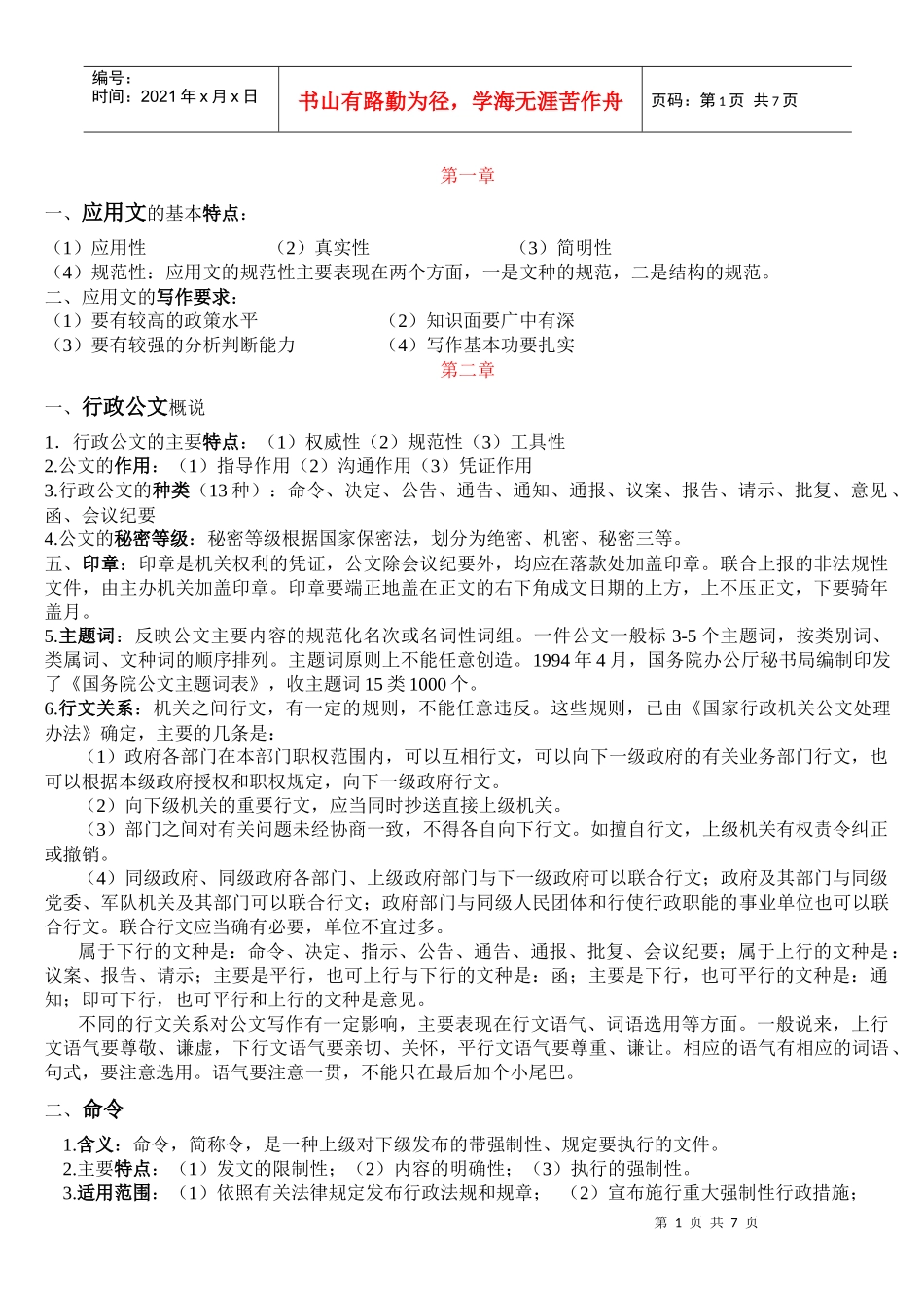
第1页共7页编号:时间:2021年x月x日书山有路勤为径,学海无涯苦作舟页码:第1页共7页第一章一、应用文的基本特点:(1)应用性(2)真实性(3)简明性(4)规范性:应用文的规范性主要表现在两个方面,一是文种的规范,二是结构的规范。二、应用文的写作要求:(1)要有较高的政策水平(2)知识面要广中有深(3)要有较强的分析判断能力(4)写作基本功要扎实第二章一、行政公文概说1.行政公文的主要特点:(1)权威性(2)规范性(3)工具性2.公文的作用:(1)指导作用(2)沟通作用(3)凭证作用3.行政公文的种类(13种):命令、决定、公告、通告、通知、通报、议案、报告、请示、批复、意见、函、会议纪要4.公文的秘密等级:秘密等级根据国家保密法,划分为绝密、机密、秘密三等。五、印章:印章是机关权利的凭证,公文除会议纪要外,均应在落款处加盖印章。联合上报的非法规性文件,由主办机关加盖印章。印章要端正地盖在正文的右下角成文日期的上方,上不压正文,下要骑年盖月。5.主题词:反映公文主要内容的规范化名次或名词性词组。一件公文一般标3-5个主题词,按类别词、类属词、文种词的顺序排列。主题词原则上不能任意创造。1994年4月,国务院办公厅秘书局编制印发了《国务院公文主题词表》,收主题词15类1000个。6.行文关系:机关之间行文,有一定的规则,不能任意违反。这些规则,已由《国家行政机关公文处理办法》确定,主要的几条是:(1)政府各部门在本部门职权范围内,可以互相行文,可以向下一级政府的有关业务部门行文,也可以根据本级政府授权和职权规定,向下一级政府行文。(2)向下级机关的重要行文,应当同时抄送直接上级机关。(3)部门之间对有关问题未经协商一致,不得各自向下行文。如擅自行文,上级机关有权责令纠正或撤销。(4)同级政府、同级政府各部门、上级政府部门与下一级政府可以联合行文;政府及其部门与同级党委、军队机关及其部门可以联合行文;政府部门与同级人民团体和行使行政职能的事业单位也可以联合行文。联合行文应当确有必要,单位不宜过多。属于下行的文种是:命令、决定、指示、公告、通告、通报、批复、会议纪要;属于上行的文种是:议案、报告、请示;主要是平行,也可上行与下行的文种是:函;主要是下行,也可平行的文种是:通知;即可下行,也可平行和上行的文种是意见。不同的行文关系对公文写作有一定影响,主要表现在行文语气、词语选用等方面。一般说来,上行文语气要尊敬、谦虚,下行文语气要亲切、关怀,平行文语气要尊重、谦让。相应的语气有相应的词语、句式,要注意选用。语气要注意一贯,不能只在最后加个小尾巴。二、命令1.含义:命令,简称令,是一种上级对下级发布的带强制性、规定要执行的文件。2.主要特点:(1)发文的限制性;(2)内容的明确性;(3)执行的强制性。3.适用范围:(1)依照有关法律规定发布行政法规和规章;(2)宣布施行重大强制性行政措施;第2页共7页第1页共7页编号:时间:2021年x月x日书山有路勤为径,学海无涯苦作舟页码:第2页共7页(3)奖惩有关人员;(4)撤销下级机关不适当的决定。4.写作要点:(1)只能按法律授予的权限范围发布命令,不能超越权限,滥发命令。(2)要根据命令的性质和作用,按规定的格式写。(3)命令语言要准确、鲜明、庄重、凝练。三、决定1.适用范围:(1)决策型;(2)部署工作型;(3)处理个案型;(4)知照型。2.主要特点:(1)性质重要;(2)政策性强;(3)带强制性。3.写作要点:(1)标题和日期。标题由作决定的机构、决定事由、文种三部分构成,在标题下面用括号标出作决定的日期,有的还标明由什么会议通过。(2)公布性的决定不写受文单位,不写公布日期,不落款,发文单位由标题体现。(3)文字要准确、鲜明、简洁,以便于领会和执行。需要陈述理由,陈述要中肯、扼要,能使人信服。四、公告1.特点:(1)公开性(2)重要性(3)限制性2.公告语言:公告使用权限高,宣布的事情重大,有些公告还具有很强的约束效力。因而公告的语言要求庄重、准确、明白、简洁。五、通告1.含义:通告是在一定范围内公布应当遵守或者周知的事项的公文...

1、当您付费下载文档后,您只拥有了使用权限,并不意味着购买了版权,文档只能用于自身使用,不得用于其他商业用途(如 [转卖]进行直接盈利或[编辑后售卖]进行间接盈利)。
2、本站所有内容均由合作方或网友上传,本站不对文档的完整性、权威性及其观点立场正确性做任何保证或承诺!文档内容仅供研究参考,付费前请自行鉴别。
3、如文档内容存在违规,或者侵犯商业秘密、侵犯著作权等,请点击“违规举报”。

碎片内容

公文写作考点

中小学资料+ 关注
实名认证
内容提供者

精美课件,值得下载

确认删除?
VIP
微信客服
  • 扫码咨询
会员Q群
  • 会员专属群点击这里加入QQ群
客服邮箱
回到顶部