电脑桌面
添加小米粒文库到电脑桌面
安装后可以在桌面快捷访问

全国职业教育行动导向教学培训班学习总结VIP免费

全国职业教育行动导向教学培训班学习总结_第1页
1/7
全国职业教育行动导向教学培训班学习总结_第2页
2/7
全国职业教育行动导向教学培训班学习总结_第3页
3/7
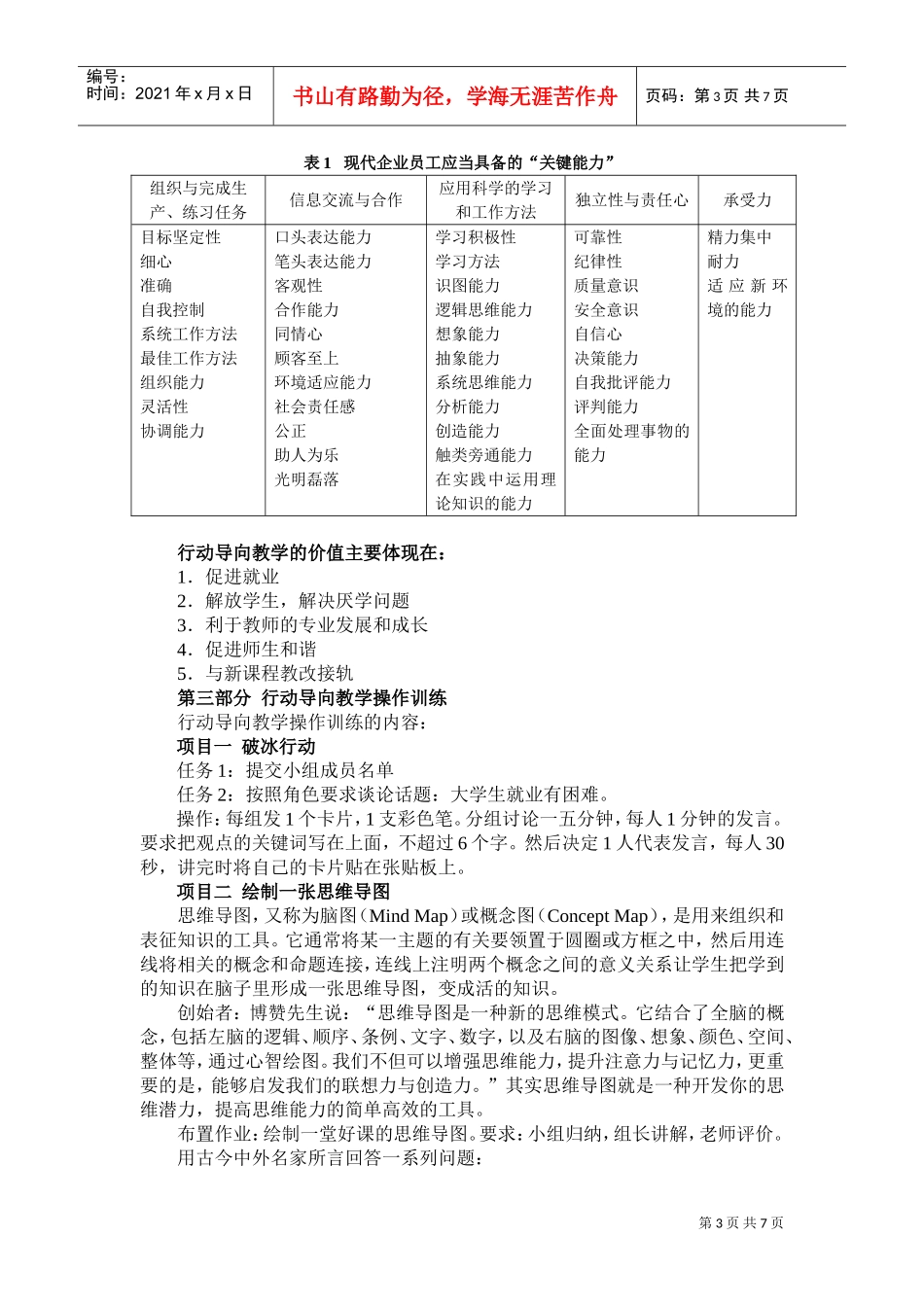
第1页共7页编号:时间:2021年x月x日书山有路勤为径,学海无涯苦作舟页码:第1页共7页全国职业教育“行动导向教学实务操作”培训班学习总结陈英华根据学院的安排,我于2009年4月17~4月19日参加了由中国职业教育学会教育机制研究分会组织的全国职业教育“行动导向教学实务操作”培训班。会址设在苏州富汇大酒店。培训班主持:中国教育学会教育机制研究分会成烨培训师:中国职业教育行动导向教学法培训专家;中国职业培训教学工作指导委员会、教学法专业委员会秘书长张治忠培训对象:教育厅(局)职成教处(教研室)相关人员,各高职高专学校领导、教学系统各部门负责人、院(系)负责人、专业负责人、骨干教师、课程及精品课程负责人参加培训人数共:148人。来自30个学院。参加人数最多的学院是,聊城职业技术学院,29人,其次是福建信息职业技术学院,参训人数19人。在三整天的培训过程中,张教授共分了三大部分进行了讲解和讲训。具体内容为:第一部分行动导向教学法的涵义行动导向教学是德国“双元制”发展的最高阶段。“双元制”是德国经济腾飞的秘密武器,行动导向教学法则是在知识经济社会中培养具有关键能力的创新型技能人才的法宝。行动导向教学法在其创建的过程中吸收了各国职业教学的先进经验,因此,它是当今世界职业教学理念的完美组合;也是各种先进职业教育技术的集中体现它开创了全新的现代职业技术教学论的完整体系。所发讲义《行动导向教学实务》(讲义·内部资料)是1999年中德合作的结果。行动导向教学法的定义:(HandlungsorientierteMethode)行动导向教学法是学生同时用脑、心、手进行学习的一种教学法,这种教学法是以职业活动为导向,以能力为本位(人的发展为本位)的教学。行动导向教学法是全面的和学生积极参与的教学。在课堂上,由教师和学生第2页共7页编号:时间:2021年x月x日书山有路勤为径,学海无涯苦作舟页码:第2页共7页共同决定要完成的行为产品引导着教学过程。张教授将其归纳为:行动导向教学——以教师的职业活动为导向;以教师的工作过程知识为中介:以行动导向的教学活动为过程;以转变教育理念为内涵;以提升教师职业行动能力为目标。第二部分行动引导教学的意义和价值随着技术变革,生产岗位在不断更新,世界的职业教育更注重对人基本素质——关键能力(不是指专门知识和技能)即通性能力的培养。当职业和岗位变化时仍具有的跨专业的能力,成为很快获得知识和能力的人。这些人要有独立学习计划、实施、控制、评价等能力,才不会被社会抛弃和边缘化,跟上时代的步伐。从能力所涉及的内容范围上,职业能力包括专业能力、方法能力(对事)和社会能力(对人)。其中,专业能力只是学生的基本生存能力;方法能力和社会能力则是关键能力。关键能力是指从事任何职业都需要的一种综合职业能力,它泛指专业能力以外的能力,或者说是超出某一具体职业技能和知识范畴的能力。它的特征是当职业发生变更或者当劳动组织发生变化时,劳动者所具备的这种能力依然存在。他使劳动者能够在变化的环境中,很快地重新获得所需要的职业技能和知识。在知识经济和信息社会中,职业教育的任务是:培养学生学会求知、学会做事、学会共处、学会生存和学会学习。职业教育的最高目标是:传授“为完成今后任务应获取跨职业、多功能和不受时间限制的能力,也就是关键能力。”关键能力在实际应用中就好比一把“钥匙”能迅速和无阻力地开发不断变化的专业知识。行动导向教学的目标正是:最有效地培养学生的职业能力,尤其是关键能力现代企业员工应当具备的“关键能力”见表1。第3页共7页编号:时间:2021年x月x日书山有路勤为径,学海无涯苦作舟页码:第3页共7页表1现代企业员工应当具备的“关键能力”组织与完成生产、练习任务信息交流与合作应用科学的学习和工作方法独立性与责任心承受力目标坚定性细心准确自我控制系统工作方法最佳工作方法组织能力灵活性协调能力口头表达能力笔头表达能力客观性合作能力同情心顾客至上环境适应能力社会责任感公正助人为乐光明磊落学习积极性学习方法识图能力逻辑思维能力想象能力抽象能力系统思维能力分析能力创造能力触类旁通能力...

1、当您付费下载文档后,您只拥有了使用权限,并不意味着购买了版权,文档只能用于自身使用,不得用于其他商业用途(如 [转卖]进行直接盈利或[编辑后售卖]进行间接盈利)。
2、本站所有内容均由合作方或网友上传,本站不对文档的完整性、权威性及其观点立场正确性做任何保证或承诺!文档内容仅供研究参考,付费前请自行鉴别。
3、如文档内容存在违规,或者侵犯商业秘密、侵犯著作权等,请点击“违规举报”。

碎片内容

全国职业教育行动导向教学培训班学习总结

确认删除?
VIP
微信客服
  • 扫码咨询
会员Q群
  • 会员专属群点击这里加入QQ群
客服邮箱
回到顶部