电脑桌面
添加小米粒文库到电脑桌面
安装后可以在桌面快捷访问

业务员的工作手册VIP免费

业务员的工作手册_第1页
1/5
业务员的工作手册_第2页
2/5
业务员的工作手册_第3页
3/5
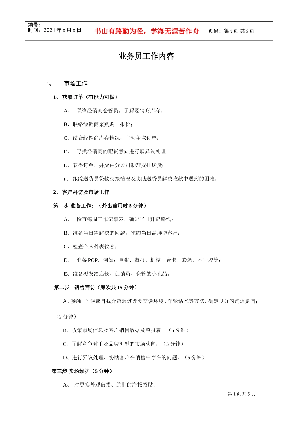
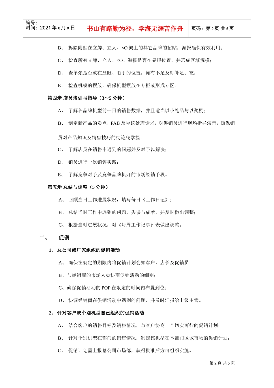
第1页共5页编号:时间:2021年x月x日书山有路勤为径,学海无涯苦作舟页码:第1页共5页业务员工作内容一、市场工作1、获取订单(有能力可做)A、联络经销商仓管员,了解经销商库存;B、联络经销商采购购—报价;C、结合经销商库存情况,主动争取订单;D、寻找经销商的配货意向进行展异议处理;E、获得订单,并交由分公司助理安排送货;F、跟踪送货员贷物交接情况及协助送贷员解决收款中遇到的困难。2、客户拜访及市场工作第一步准备工作:(外出前用时5分钟)A、检查每周工作记事表,确定当日拜记路线;B、准备当日需解决的问题,预约当日需拜访客户;C、检查个人外表仪容;D、准备POP,例如:单张、海报、机模、台卡、彩笔、不干胶等;E、准备派发给店长、促销员、仓管的小礼品。第二步销售拜访(第次共15分钟)A、接触:问候或自我介绍通过改变交谈环境、车轮话术等方法,确定良好的沟通氛围;(2分钟)B、收集市场信息及客户销售数据及填报表;(5分钟)C、了解竞争对手及品牌机型的市场动向;(3分钟)D、进行异议处理、协助客户在销售中存在的问题。(5分钟)第三步卖场维护(5分钟)A、时更换外观破损、肮脏的海报招贴;第2页共5页编号:时间:2021年x月x日书山有路勤为径,学海无涯苦作舟页码:第2页共5页B、拆除附贴在立牌、立人、×O架上的其它品牌的招贴,海报确保有效利用;C、检查所有立牌、立人、×O、海报是否在显眼位置,并形成区域规模;D、查单张是否放在显眼、顺手的位置,如有不足及时补足、充;E、检查机模的摆放,确保机型摆放在专柜或形成专区。第四步店员培训与指导(3~5分钟)A、了解各品牌机型前一日的销售数据,并且适当以小礼品与以奖励;B、制定新产品的卖点,FAB及异议处理话术,对促销员进行现场指导演示,确保销员对产品知识及销售技巧的彻论底掌握;C、了解店员在销售中遇到的问题并及时予以解决;D、销员进行一次销售实践;E、了解竞争对手及竞争品牌机开的市场经销手段。第五步总结与调整(5分钟)A、回顾当日工作进展状况,填写每日《工作日记》;B、总结当时工作中遇到的问题,失误与成就,并及时做出调整;C、根据当时进展状况,对《每周工作记事》表做出调整。二、促销1、总公司或厂家组织的促销活动A、确保在规定的期限内将促销计划会知客户,店长及促销员;B、与经销商的市场人员协商促销活动的细则;C、确保促销活动的POP在限定的时间内布置到位;D、协调经销商在促销活动中遇到的问题,并及时汇报给上级主管。2、针对客户或个别机型自己组织的促销活动A、结合客户的销售目标及销售情况,与客户协商一个切实可行的促销计划;B、针对个别机型在部门的销售情况,制定该机型在本部门区域市场的促销计划;C、促销计划需上报总公司市场部,获得批准后方可组织实施。第3页共5页编号:时间:2021年x月x日书山有路勤为径,学海无涯苦作舟页码:第3页共5页3、促销活动的调整与总结A、严格监控各项促销活动的实施过程,及时调整促销计划,并向上级主管回报;B、促销活动结束后要对促销效果、存在问题进行分析总结,撰写促销活动总结报告上交上级主管。三、市场拓展1、寻找有合作意向之经销商;2、市场调整及评估;A、场大小、所在区域、人流量、专业性及饱程度;B、竞争者的市场占有量、市场布局及操作模式;C、市场发展前景预测3、经销商实力评估营业面积、月总销量、主打机型、人员数量及素质,周转资金运作状况及方式,经销管理状况、发展计划。4、根据以上内容确定与该经销商合作模式,包括:经营品牌机型、结算方式、卖场布及人员培训等。A、建立经销商管理档案并上报;B、与经销商协商制定卖场布置及人员掊训计划,并组织实施;C、安排真机上柜并监控销售状况。拜访时的仪容仪表标准:■拜访零售店时必须穿有印着本公司标志的巡店员统一工服;■工服必须统一穿着标准,即:■衬衣领不得翻于外衣领外■长袖外衣不得卷袖口■只得解开一个领扣■必须穿着应季工服,不经许可不得随意搭配或穿着过季工服第4页共5页编号:时间:2021年x月x日书山有路勤为径,学海无涯苦作舟页码:第4页共5页■工服必须保持于净、整洁;■不得留长指甲,女巡店员不...

1、当您付费下载文档后,您只拥有了使用权限,并不意味着购买了版权,文档只能用于自身使用,不得用于其他商业用途(如 [转卖]进行直接盈利或[编辑后售卖]进行间接盈利)。
2、本站所有内容均由合作方或网友上传,本站不对文档的完整性、权威性及其观点立场正确性做任何保证或承诺!文档内容仅供研究参考,付费前请自行鉴别。
3、如文档内容存在违规,或者侵犯商业秘密、侵犯著作权等,请点击“违规举报”。

碎片内容

业务员的工作手册

确认删除?
VIP
微信客服
  • 扫码咨询
会员Q群
  • 会员专属群点击这里加入QQ群
客服邮箱
回到顶部