电脑桌面
添加小米粒文库到电脑桌面
安装后可以在桌面快捷访问

劳动责任指标标准VIP免费

劳动责任指标标准_第1页
1/4
劳动责任指标标准_第2页
2/4
劳动责任指标标准_第3页
3/4
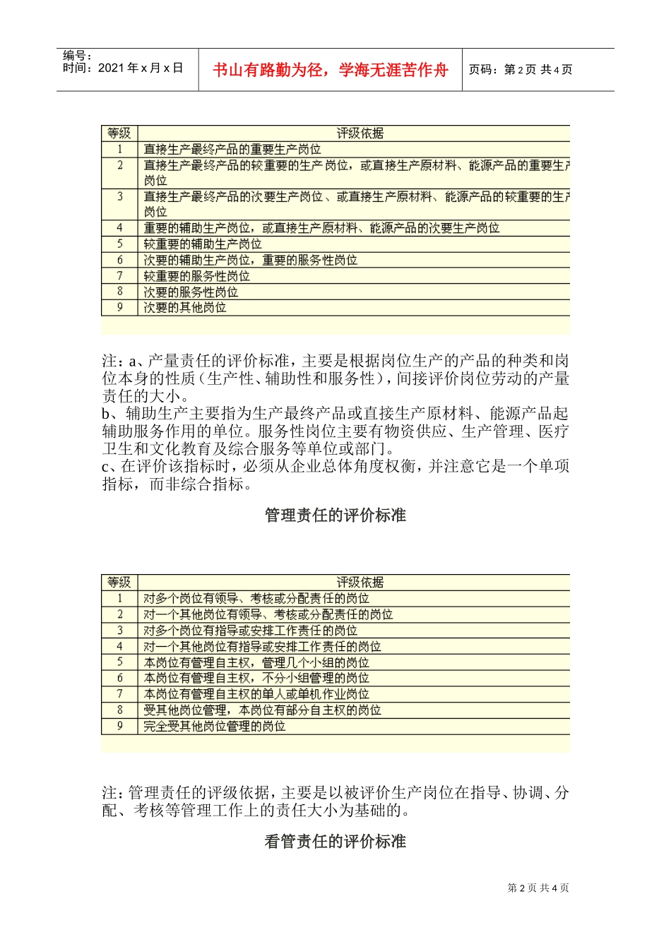
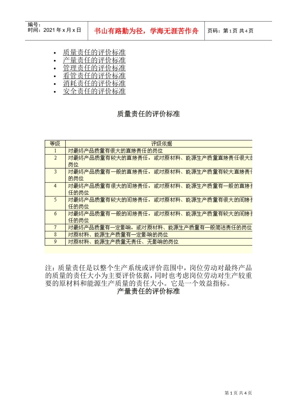
第1页共4页编号:时间:2021年x月x日书山有路勤为径,学海无涯苦作舟页码:第1页共4页质量责任的评价标准产量责任的评价标准管理责任的评价标准看管责任的评价标准消耗责任的评价标准安全责任的评价标准质量责任的评价标准注:质量责任是以整个生产系统或评价范围中,岗位劳动对最终产品的质量的责任大小为主要评价依据,同时也考虑岗位劳动对生产较重要的原材料和能源生产质量的责任大小。它是一个效益指标。产量责任的评价标准第2页共4页编号:时间:2021年x月x日书山有路勤为径,学海无涯苦作舟页码:第2页共4页注:a、产量责任的评价标准,主要是根据岗位生产的产品的种类和岗位本身的性质(生产性、辅助性和服务性),间接评价岗位劳动的产量责任的大小。b、辅助生产主要指为生产最终产品或直接生产原材料、能源产品起辅助服务作用的单位。服务性岗位主要有物资供应、生产管理、医疗卫生和文化教育及综合服务等单位或部门。c、在评价该指标时,必须从企业总体角度权衡,并注意它是一个单项指标,而非综合指标。管理责任的评价标准注:管理责任的评级依据,主要是以被评价生产岗位在指导、协调、分配、考核等管理工作上的责任大小为基础的。看管责任的评价标准第3页共4页编号:时间:2021年x月x日书山有路勤为径,学海无涯苦作舟页码:第3页共4页注:看管责任的评价,是从岗位看管和使用的设备的种类、价值的大小和对生产影响程度三方面确定评级依据。消耗责任的评价标准注:消耗责任的评级依据,主要时使用原材料的多少、价值大小和岗位劳动对原材料消耗的影响程度。该标准可衡量各岗位劳动的消耗对企业产品成本的影响程度。安全责任的评价标准第4页共4页编号:时间:2021年x月x日书山有路勤为径,学海无涯苦作舟页码:第4页共4页注:安全责任的大小,主要从岗位发生安全或设备事故几率的大小、造成伤害程度和损失的大小几方面来评价。该标准可衡量各岗位劳动因安全事故对企业安全生产的影响程度。

1、当您付费下载文档后,您只拥有了使用权限,并不意味着购买了版权,文档只能用于自身使用,不得用于其他商业用途(如 [转卖]进行直接盈利或[编辑后售卖]进行间接盈利)。
2、本站所有内容均由合作方或网友上传,本站不对文档的完整性、权威性及其观点立场正确性做任何保证或承诺!文档内容仅供研究参考,付费前请自行鉴别。
3、如文档内容存在违规,或者侵犯商业秘密、侵犯著作权等,请点击“违规举报”。

碎片内容

劳动责任指标标准

确认删除?
VIP
微信客服
  • 扫码咨询
会员Q群
  • 会员专属群点击这里加入QQ群
客服邮箱
回到顶部