电脑桌面
添加小米粒文库到电脑桌面
安装后可以在桌面快捷访问

八年级生物上:第5单元第15章七年级生物下的遗传和变异复习学案苏教版VIP免费

八年级生物上:第5单元第15章七年级生物下的遗传和变异复习学案苏教版_第1页
1/12
八年级生物上:第5单元第15章七年级生物下的遗传和变异复习学案苏教版_第2页
2/12
八年级生物上:第5单元第15章七年级生物下的遗传和变异复习学案苏教版_第3页
3/12
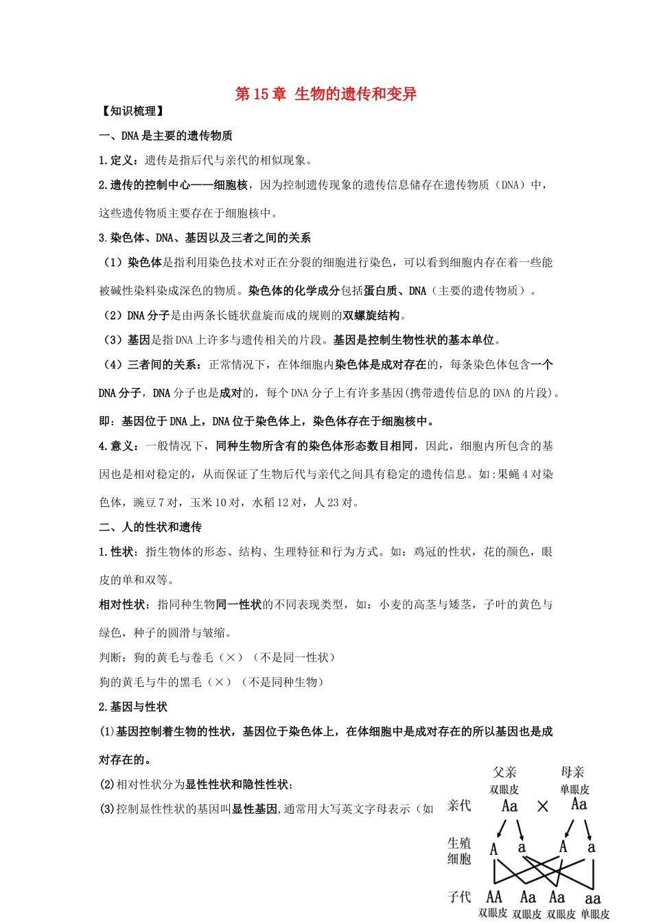
第15章生物的遗传和变异【知识梳理】一、DNA是主要的遗传物质1.定义:遗传是指后代与亲代的相似现象。2.遗传的控制中心——细胞核,因为控制遗传现象的遗传信息储存在遗传物质(DNA)中,这些遗传物质主要存在于细胞核中。3.染色体、DNA、基因以及三者之间的关系(1)染色体是指利用染色技术对正在分裂的细胞进行染色,可以看到细胞内存在着一些能被碱性染料染成深色的物质。染色体的化学成分包括蛋白质、DNA(主要的遗传物质)。(2)DNA分子是由两条长链状盘旋而成的规则的双螺旋结构。(3)基因是指DNA上许多与遗传相关的片段。基因是控制生物性状的基本单位。(4)三者间的关系:正常情况下,在体细胞内染色体是成对存在的,每条染色体包含一个DNA分子,DNA分子也是成对的,每个DNA分子上有许多基因(携带遗传信息的DNA的片段)。即:基因位于DNA上,DNA位于染色体上,染色体存在于细胞核中。4.意义:一般情况下,同种生物所含有的染色体形态数目相同,因此,细胞内所包含的基因也是相对稳定的,从而保证了生物后代与亲代之间具有稳定的遗传信息。如:果蝇4对染色体,豌豆7对,玉米10对,水稻12对,人23对。二、人的性状和遗传1.性状:指生物体的形态、结构、生理特征和行为方式。如:鸡冠的性状,花的颜色,眼皮的单和双等。相对性状:指同种生物同一性状的不同表现类型,如:小麦的高茎与矮茎,子叶的黄色与绿色,种子的圆滑与皱缩。判断:狗的黄毛与卷毛(×)(不是同一性状)狗的黄毛与牛的黑毛(×)(不是同种生物)2.基因与性状(1)基因控制着生物的性状,基因位于染色体上,在体细胞中是成对存在的所以基因也是成对存在的。(2)相对性状分为显性性状和隐性性状;(3)控制显性性状的基因叫显性基因,通常用大写英文字母表示(如A);控制隐性性状的基因叫隐性基因(如a)。AA或Aa控制的性状为显性性状,aa控制的性状为隐性性状;因此,性状表现为隐性性状的概率低,表现为显性性状的概率高;生殖过程中,亲代的基因随着染色体传递给后代,并控制着后代性状表现。在科学研究中我们可以通过分析生物的性状来推知基因的组成。(4)遗传图解:控制人双眼皮的基因用A表示,控制人单眼皮的基因用a表示,若女儿为单眼皮,父母均双眼皮,则这三口之家的基因组成为:女儿为aa,父亲为Aa,母亲为Aa。若母女都为双眼皮,父亲为单眼皮则:女儿为Aa,父亲为aa,母亲为Aa或AA(如右图所示)三、人的性别决定1.数目:23对2.种类(1)常染色体:和性别无关的染色体,有22对。(2)性染色体:能决定个体的性别染色体,有1对。女性的两条性染色体是相同的用XX表示,体细胞的染色体组成表示为:22对常染色体+XX。男性的两条性染色体是不相同的用XY表示,体细胞的染色体的组成表示为:22对+XY。应用实例:测定人的基因图谱时利用基因的成对存在的关系,每对染色体只需测定其中的一条即可,所以测定人体(无性别区分)的基因图谱只需测定人的23对染色体中的22条常染色体和X、Y两条性染色体共计24条染色体。男性因性染色体X、Y不同需要测24条,女性因性染色体X、X相同,只测一条X即可,所以女性测得染色体的数目为23条,比男性少一条。3.染色体的遗传规律(1)在人的生殖过程中,经过一种特殊的方式的细胞分裂,使生殖细胞内的染色体数目减半,每对染色体中的一条分别进入不同的生殖细胞(其中的染色体不成对)。(2)分裂后产生的精子和卵细胞内各含23条染色体(精子的染色体组成为22条常染色体+X或22条常人染色体+Y,卵细胞的染色体组成为22条常染色体+X),但通过受精作用精子和卵细胞细胞核融合在一起,受精卵中染色体又恢复为23对,23条来自母亲,23条来自父亲,因此,后代体细胞中具有来自父母双方的染色体。(3)人类的遗传通过染色体(携带基因)在亲代与后代之间传递实现的。4.性别决定(1)含有X染色体的精子与卵细胞结合,形成受精卵的染色体组成是:22对常染色体+XX,将来发育成女孩。(2)含有Y染色体的精子与卵细胞结合,形成受精卵的染色体组成是:22对常染色体+XY,将来发育成男孩。(3)受精时,含X染色体的精子和含Y染色体的精子与卵细胞结合的机会是均等的,所以生男生女是随机的。同时也说明了...

1、当您付费下载文档后,您只拥有了使用权限,并不意味着购买了版权,文档只能用于自身使用,不得用于其他商业用途(如 [转卖]进行直接盈利或[编辑后售卖]进行间接盈利)。
2、本站所有内容均由合作方或网友上传,本站不对文档的完整性、权威性及其观点立场正确性做任何保证或承诺!文档内容仅供研究参考,付费前请自行鉴别。
3、如文档内容存在违规,或者侵犯商业秘密、侵犯著作权等,请点击“违规举报”。

碎片内容

八年级生物上:第5单元第15章七年级生物下的遗传和变异复习学案苏教版

您可能关注的文档

雨丝书吧+ 关注
实名认证
内容提供者

乐于和他人分享知识,从事历史教学,热爱教育,高度负责。

确认删除?
VIP
微信客服
  • 扫码咨询
会员Q群
  • 会员专属群点击这里加入QQ群
客服邮箱
回到顶部