电脑桌面
添加小米粒文库到电脑桌面
安装后可以在桌面快捷访问

九年级政治教案(1——10课)(人教版)VIP免费

九年级政治教案(1——10课)(人教版)_第1页
1/87
九年级政治教案(1——10课)(人教版)_第2页
2/87
九年级政治教案(1——10课)(人教版)_第3页
3/87
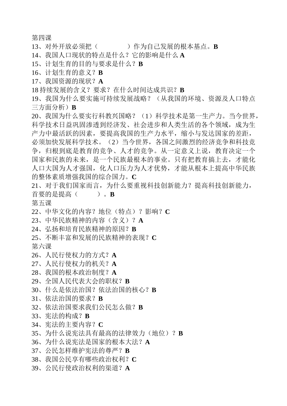
初三政治教学工作计划在本学期工作中,我全面贯彻学校的教学改革方案,面向全体学生,因材施教,提高学生的综合素质,提高教学成绩,坚持依法执教,因学论教,充分利用本学科的优势,突出学科的功能,提高学生的思想觉悟和道德品质,培养学生自主学习的能力。一、本学期的主要教学目标:1:让学生在正确认识个人与社会关系的基础上,感悟自己对社会应负的责任,增强责任意识,做一个负责任的公民。2:引导学生从自己的实际出发,了解我们伟大的祖国的基本国情、基本国策、博大精深的文化和生生不息的民族精神,进而增进对社会主义祖国的自尊心、自信心和自豪感。3:帮助学生了解我国的基本经济制度、政治制度和中国特色社会主义文化建设的有关内容,以利于学生更好地参与社会生活。4:引导学生确立共同理想和个人理想,并为之艰苦奋斗、有所作为,把个人的前途命运与祖国的前途命运自觉地结合起来。二、学情分析:1、由于是新接的学生,对学生的学习情况、心理特征不够了解。2、学校刚实施教学改革,这届学生已经开始了一学期,对于学生的合作能力,交往能力,自学能力有待于进一步了解。三、采取的措施:在教学中,结合实际条件创设丰富的教学情境,爱护和培养好学生的好奇心、自尊心,发掘和开发蕴藏在学生身上潜在的创造性品质,保护学生的探索精神,创新思维,帮助学生自主学习、独立思考,营造崇尚真知、追求真理的氛围,为学生的禀赋和潜能的充分开发创造一种宽松的环境。按照课程标准,做好学生的知识技能的教学,抓好常规教学。1、在教学中,学生掌握的基础知识比较牢固,但不够全面,我进一步加强了将基础知识转变为基本技能这一环节,加强了综合知识的训练。2、由于学生对本学科的学习兴趣低,学习劲头差,所以进一步进行发学习本学科兴趣的教育。3、加强学习态度、目的的教育工作者,使学生知道本学科的重要性。4、在课堂上,进行分层次教学,因材施教,充分调动学生学习的主动性和积极性。3、加大辅导力度,辅导优生体现拔高,辅导差生突出双基,各有所获。4、精心备课,设计好每一节课。在第一周就把本学期的所有教学目标告诉学生,让学生按照目标进行自学一周,然后,在按照章节进行讲解。5、认真对待教学中的每一个环节,及时发现问题,及时解决问题。总之,在本学期工作中,针对课堂教学改革,有及时发现问题,及时解决问题。初三政治第一学期必背题第一课1、什么是责任?责任的来源是什么?A2、怎样认识人因不同的社会身份而负有不同的责任?3、怎样对待自己可以选择的责任?4、最富有责任心的人具有什么共同特点?A5、为什么应该自己对自己负责?哪些行为是自己对自己负责?6、怎样对待自己不能选择又必须承担的责任?7、什么是承担责任的回报与代价?B第二课1、怎样认识集体利益与个人利益的关系?2、关爱集体表现在哪些方面?B3、我们为什么应该信守承诺?B4、怎样对待自己的过错?5、怎样做才能自觉承担好责任?6、作为公民应承担怎样的社会责任?7、作为青少年应承担怎样的社会责任?第三课1、为什么说我国正处于社会主义初级阶段?它的表现是什么?时间?A2、我国社会主义初级阶段的主要矛盾是什么?为了解决这一矛盾,国家制订的根本任务是什么?A3、改革开放以来,我们取得一切成绩和进步根本原因,归结起来,是()。C4、党在社会主义初级阶段的基本路线的主要内容及核心内容是什么?它制定的依据是什么?A5、什么是以经济建设为中心?()是兴国之要。B6、四项基本原则的内容?它是(),是我们党和国家生存发展的政治基石。B7、()是强国之路,是我们党和国家发展进步的活力源泉。B8、(民族区域自治制度)是我国的一项基本政治制度,是发展中国特色社会主义民主政治的重要内容。B9、处理民族关系的原则?A10、作为青少年,我们应如何自觉履行民族团结的责任和义务?A11、简述“一国两制”的主要内容。C12、()是两岸关系和平发展的政治基础。我们解决台湾问题,要遵循()的方针。A第四课13、对外开放必须把()作为自己发展的根本基点。B14、我国人口现状的特点是什么?它的影响是什么A15、计划生育的目的与要求是什么?B16、计划生育的意义?B17...

1、当您付费下载文档后,您只拥有了使用权限,并不意味着购买了版权,文档只能用于自身使用,不得用于其他商业用途(如 [转卖]进行直接盈利或[编辑后售卖]进行间接盈利)。
2、本站所有内容均由合作方或网友上传,本站不对文档的完整性、权威性及其观点立场正确性做任何保证或承诺!文档内容仅供研究参考,付费前请自行鉴别。
3、如文档内容存在违规,或者侵犯商业秘密、侵犯著作权等,请点击“违规举报”。

碎片内容

九年级政治教案(1——10课)(人教版)

您可能关注的文档

星河书苑+ 关注
实名认证
内容提供者

从事历史教学,热爱教育,高度负责。

相关文档

确认删除?
VIP
微信客服
  • 扫码咨询
会员Q群
  • 会员专属群点击这里加入QQ群
客服邮箱
回到顶部