电脑桌面
添加小米粒文库到电脑桌面
安装后可以在桌面快捷访问

(秋季版)七年级语文下册 第五单元 20《黔之驴》教案1 语文版-语文版初中七年级下册语文教案VIP免费

(秋季版)七年级语文下册 第五单元 20《黔之驴》教案1 语文版-语文版初中七年级下册语文教案_第1页
1/6
(秋季版)七年级语文下册 第五单元 20《黔之驴》教案1 语文版-语文版初中七年级下册语文教案_第2页
2/6
(秋季版)七年级语文下册 第五单元 20《黔之驴》教案1 语文版-语文版初中七年级下册语文教案_第3页
3/6
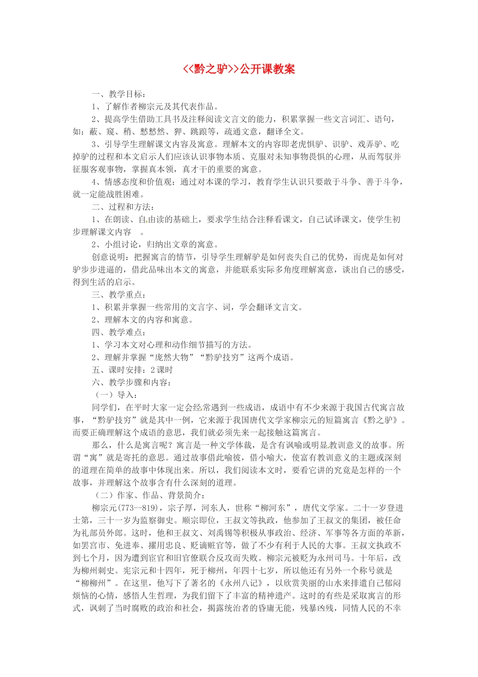
<<黔之驴>>公开课教案一、教学目标:1、了解作者柳宗元及其代表作品。2、提高学生借助工具书及注释阅读文言文的能力,积累掌握一些文言词汇、语句,如:蔽、窥、稍、慭慭然、狎、跳踉等,疏通文意,翻译全文。3、引导学生理解课文内容及寓意。理解本文的内容即老虎惧驴、识驴、戏弄驴、吃掉驴的过程和本文启示人们应该认识事物本质、克服对未知事物畏惧的心理,从而驾驭并征服客观事物,掌握真本领,真才干的重要的寓意。4、情感态度和价值观:通过对本课的学习,教育学生认识只要敢于斗争、善于斗争,就一定能战胜困难。二、过程和方法:1、在朗读、自由读的基础上,要求学生结合注释看课文,自己试译课文,使学生初步理解课文内容。2、小组讨论,归纳出文章的寓意。创意说明:把握寓言的情节,引导学生理解驴是如何丧失自己的优势,而虎是如何对驴步步进逼的,借此品味出本文的寓意,并能联系实际多角度理解寓意,谈出自己的感受,得到生活的启示。三、教学重点:1、积累并掌握一些常用的文言字、词,学会翻译文言文。2、理解本文的内容和寓意。四、教学难点:1、学习本文对心理和动作细节描写的方法。2、理解并掌握“庞然大物”“黔驴技穷”这两个成语。五、课时安排:2课时六、教学步骤和内容:(一)导入:同学们,在平时大家一定会经常遇到一些成语,成语中有不少来源于我国古代寓言故事,“黔驴技穷”就是其中一例,它来源于我国唐代文学家柳宗元的短篇寓言《黔之驴》。而要正确理解这个成语的意思,我们就必须先来一起接触这篇寓言。那么,什么是寓言呢?寓言是一种文学体裁,是含有讽喻或明显教训意义的故事。所谓“寓”就是寄托的意思。通过故事借此喻彼,借小喻大,使富有教训意义的主题或深刻的道理在简单的故事中体现出来。所以,我们阅读本文时,要看它讲的究竟是怎样的一个故事,并理解这个故事含有什么深刻的道理。(二)作家、作品、背景简介:柳宗元(773--819),宗子厚,河东人,世称“柳河东”,唐代文学家。二十一岁登进士第,三十一岁为监察御史。顺宗即位,王叔文等执政,他参加了王叔文的集团,被任命为礼部员外郎。这时,他和王叔文、刘禹锡等积极从事政治、经济、军事等各方面的革新,如罢宫市、免进奉、擢用忠良、贬谪赃官等,做了不少有利于人民的大事。王叔文执政不到七个月,因为遭到宦官和旧官僚联合反攻而失败。柳宗元被贬为永州司马。十年后,改为柳州刺史。宪宗元和十四年,死于柳州,年四十七岁,所以他还有另外一个称号就是“柳柳州”。在这里,他写下了著名的《永州八记》,以欣赏美丽的山水来排遣自己郁闷烦恼的心情,感悟人生哲理,为我们留下了丰富的精神遗产。这时的有些是采取寓言的形式,讽刺了当时腐败的政治和社会,揭露统治者的昏庸无能,残暴凶残,同情人民的不幸遭遇。文章短小警策,含意深远,表现了杰出的讽刺才能。《三戒》是作者寓言作品中的代表作,是著名的讽刺小品,包括《临江之麋》、《黔之驴》、《永某氏之鼠》。作者认为这三则寓言都可以使人引以为戒,故称“三戒”。这三篇寓言,深刻有力地讽刺了封建剥削阶级丑恶的人情世态。柳宗元的散文与韩愈齐名,和韩愈合称为“韩柳”,为唐宋八大家之一,诗歌与韦应物并称,是唐代著名的诗人,也是唐代古文运动的倡导者。著有《柳河东集》。今天我们要学习他另外一种风格的文章:寓言《黔之驴》。(三)整体感知1、教师范读课文,并强调读准下列字音:好(hào)载(zài)黔(qián)窥(kuī)慭(yìn)骇(hài)遁(dùn)噬(shì)狎(xiá)踉(liáng)倚(yǐ)(hǎn)2、学生自由朗读(注意读准字音、节奏、圈画疑难)。3、读完课文后,请大家分组讨论文章翻译。教师指定每小组的翻译范围。4、根据课文内容,用自己的话复述故事,同时思考导致驴悲剧的原因有哪些。归纳:(1)老虎要吃它,驴并未有侵犯虎之意,是虎主动入侵。(直接原因)(2)驴本身无能,仅一“鸣”、一“蹄”。(根本原因)5、教师板书重点词:之:①的,结构助词。“黔之驴。”②它,代词,代驴。“放之山下。”“虎见之。”“蔽林间窥之。”“稍出近之。”黔:文中指今指四川贵州一带,今为贵州省的简称船载以...

1、当您付费下载文档后,您只拥有了使用权限,并不意味着购买了版权,文档只能用于自身使用,不得用于其他商业用途(如 [转卖]进行直接盈利或[编辑后售卖]进行间接盈利)。
2、本站所有内容均由合作方或网友上传,本站不对文档的完整性、权威性及其观点立场正确性做任何保证或承诺!文档内容仅供研究参考,付费前请自行鉴别。
3、如文档内容存在违规,或者侵犯商业秘密、侵犯著作权等,请点击“违规举报”。

碎片内容

(秋季版)七年级语文下册 第五单元 20《黔之驴》教案1 语文版-语文版初中七年级下册语文教案

您可能关注的文档

确认删除?
VIP
微信客服
  • 扫码咨询
会员Q群
  • 会员专属群点击这里加入QQ群
客服邮箱
回到顶部