电脑桌面
添加小米粒文库到电脑桌面
安装后可以在桌面快捷访问

最新线切割服务网提供线切割习题库VIP免费

最新线切割服务网提供线切割习题库_第1页
1/21
最新线切割服务网提供线切割习题库_第2页
2/21
最新线切割服务网提供线切割习题库_第3页
3/21
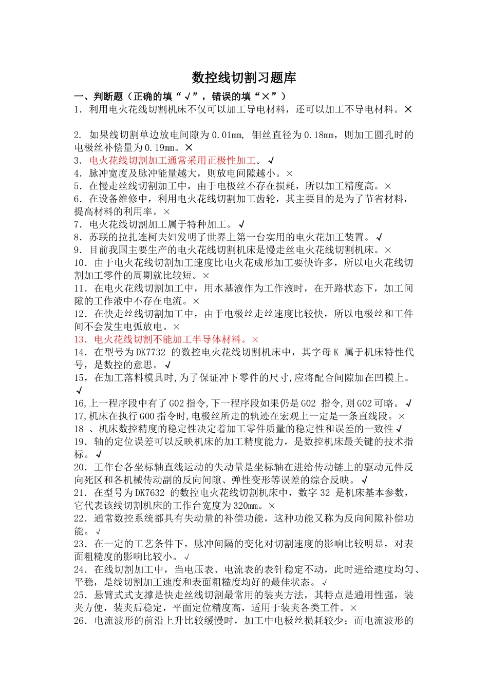
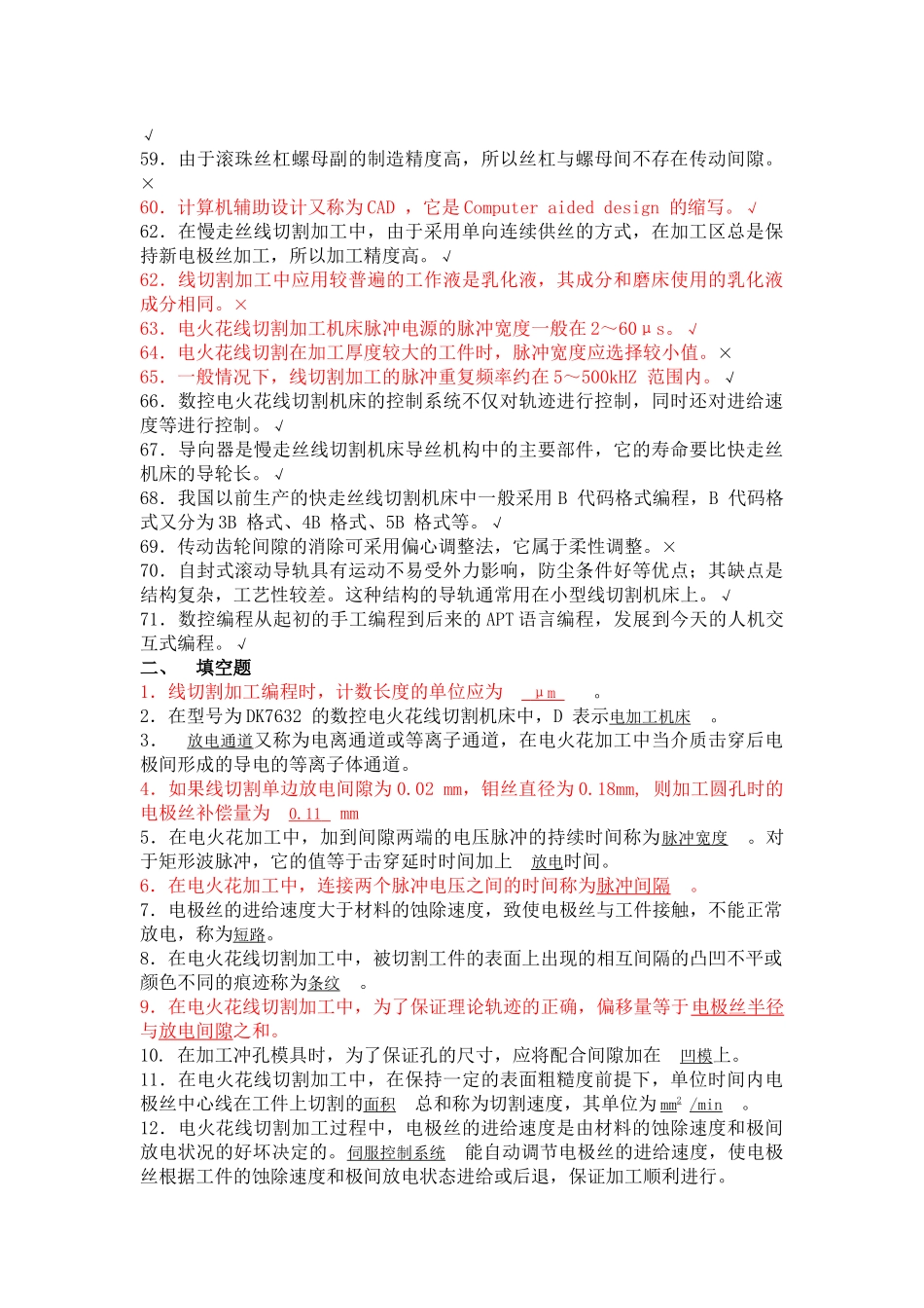
数控线切割习题库一、判断题(正确的填“√”,错误的填“×”)1.利用电火花线切割机床不仅可以加工导电材料,还可以加工不导电材料。×2.如果线切割单边放电间隙为0.01mm,钼丝直径为0.18mm,则加工圆孔时的电极丝补偿量为0.19mm。×3.电火花线切割加工通常采用正极性加工。√4.脉冲宽度及脉冲能量越大,则放电间隙越小。×5.在慢走丝线切割加工中,由于电极丝不存在损耗,所以加工精度高。×6.在设备维修中,利用电火花线切割加工齿轮,其主要目的是为了节省材料,提高材料的利用率。×7.电火花线切割加工属于特种加工。√8.苏联的拉扎连柯夫妇发明了世界上第一台实用的电火花加工装置。√9.目前我国主要生产的电火花线切割机床是慢走丝电火花线切割机床。×10.由于电火花线切割加工速度比电火花成形加工要快许多,所以电火花线切割加工零件的周期就比较短。×11.在电火花线切割加工中,用水基液作为工作液时,在开路状态下,加工间隙的工作液中不存在电流。×12.在快走丝线切割加工中,由于电极丝走丝速度比较快,所以电极丝和工件间不会发生电弧放电。×13.电火花线切割不能加工半导体材料。×14.在型号为DK7732的数控电火花线切割机床中,其字母K属于机床特性代号,是数控的意思。√15,在加工落料模具时,为了保证冲下零件的尺寸,应将配合间隙加在凹模上。√16,上一程序段中有了G02指令,下一程序段如果仍是G02指令,则G02可略。√17,机床在执行G00指令时,电极丝所走的轨迹在宏观上一定是一条直线段。×18、机床数控精度的稳定性决定着加工零件质量的稳定性和误差的一致性√19.轴的定位误差可以反映机床的加工精度能力,是数控机床最关键的技术指标。√20.工作台各坐标轴直线运动的失动量是坐标轴在进给传动链上的驱动元件反向死区和各机械传动副的反向间隙、弹性变形等误差的综合反映。√21.在型号为DK7632的数控电火花线切割机床中,数字32是机床基本参数,它代表该线切割机床的工作台宽度为320mm。×22.通常数控系统都具有失动量的补偿功能,这种功能又称为反向间隙补偿功能。√23.在一定的工艺条件下,脉冲间隔的变化对切割速度的影响比较明显,对表面粗糙度的影响比较小。√24.在线切割加工中,当电压表、电流表的表针稳定不动,此时进给速度均匀、平稳,是线切割加工速度和表面粗糙度均好的最佳状态。√25.悬臂式式支撑是快走丝线切割最常用的装夹方法,其特点是通用性强,装夹方便,装夹后稳定,平面定位精度高,适用于装夹各类工件。×26.电流波形的前沿上升比较缓慢时,加工中电极丝损耗较少;而电流波形的前沿上升比较快时,加工中电极丝损耗就比较大。√27.透镜的中央部分比边缘部分厚的称凸透镜。√28.冲模冲裁间隙太大,就会出现冲裁件剪切断面光亮带太宽的问题。×29.六西格玛的质量水平是百万分之3.4个缺陷。√30.线切割机床在加工过程中产生的气体对操作者的健康没有影响。×31.低碳钢的硬度比较小,所以用线切割加工低碳钢的速度比较快。×32.在电火花线切割加工中工件受到的作用力较大。√33.线切割机床通常分为两大类,一类是快走丝,另一类是慢走丝。×34.快走丝线切割加工速度快,慢走丝线切割加工速度慢。×35.线切割加工工件时,电极丝的进口宽度与出口宽度相同。√36.数控线切割机床的坐标系是采用右手直角笛卡儿坐标系。×37.电火花线切割加工过程中,电极丝与工件间不会发生电弧放电。×38.在电火花线切割加工过程中,可以不使用工作液。×39.在使用3B代码编程中,B称为分隔符,它的作用是将X、Y、J的数值分隔开,如果B后的数字为0,则O可以省略不写。×40.在电火花线切割加工中,M02的功能是关闭丝筒电动机。√41.快走丝线切割机床的导轮要求使用硬度高、耐磨性好的材料制造,如高速钢、硬质合金、人造宝石或陶瓷等材料。√42.上一程序段中有了G01指令,下一程序段如果仍然是G01,则G01可省略。×43.线切割加工中工件几乎不受力,所以加工中工件不需要夹紧。×43.数控线切割机床和数控车、铣床一样都采用右手直角笛卡儿坐标系。√44.由于铝的导电性比铁好,所以在线切割加工中铝比铁好加工。×45.在电火花线...

1、当您付费下载文档后,您只拥有了使用权限,并不意味着购买了版权,文档只能用于自身使用,不得用于其他商业用途(如 [转卖]进行直接盈利或[编辑后售卖]进行间接盈利)。
2、本站所有内容均由合作方或网友上传,本站不对文档的完整性、权威性及其观点立场正确性做任何保证或承诺!文档内容仅供研究参考,付费前请自行鉴别。
3、如文档内容存在违规,或者侵犯商业秘密、侵犯著作权等,请点击“违规举报”。

碎片内容

最新线切割服务网提供线切割习题库

您可能关注的文档

确认删除?
VIP
微信客服
  • 扫码咨询
会员Q群
  • 会员专属群点击这里加入QQ群
客服邮箱
回到顶部