电脑桌面
添加小米粒文库到电脑桌面
安装后可以在桌面快捷访问

学校市场营销专业教学计划VIP免费

学校市场营销专业教学计划_第1页
1/12
学校市场营销专业教学计划_第2页
2/12
学校市场营销专业教学计划_第3页
3/12
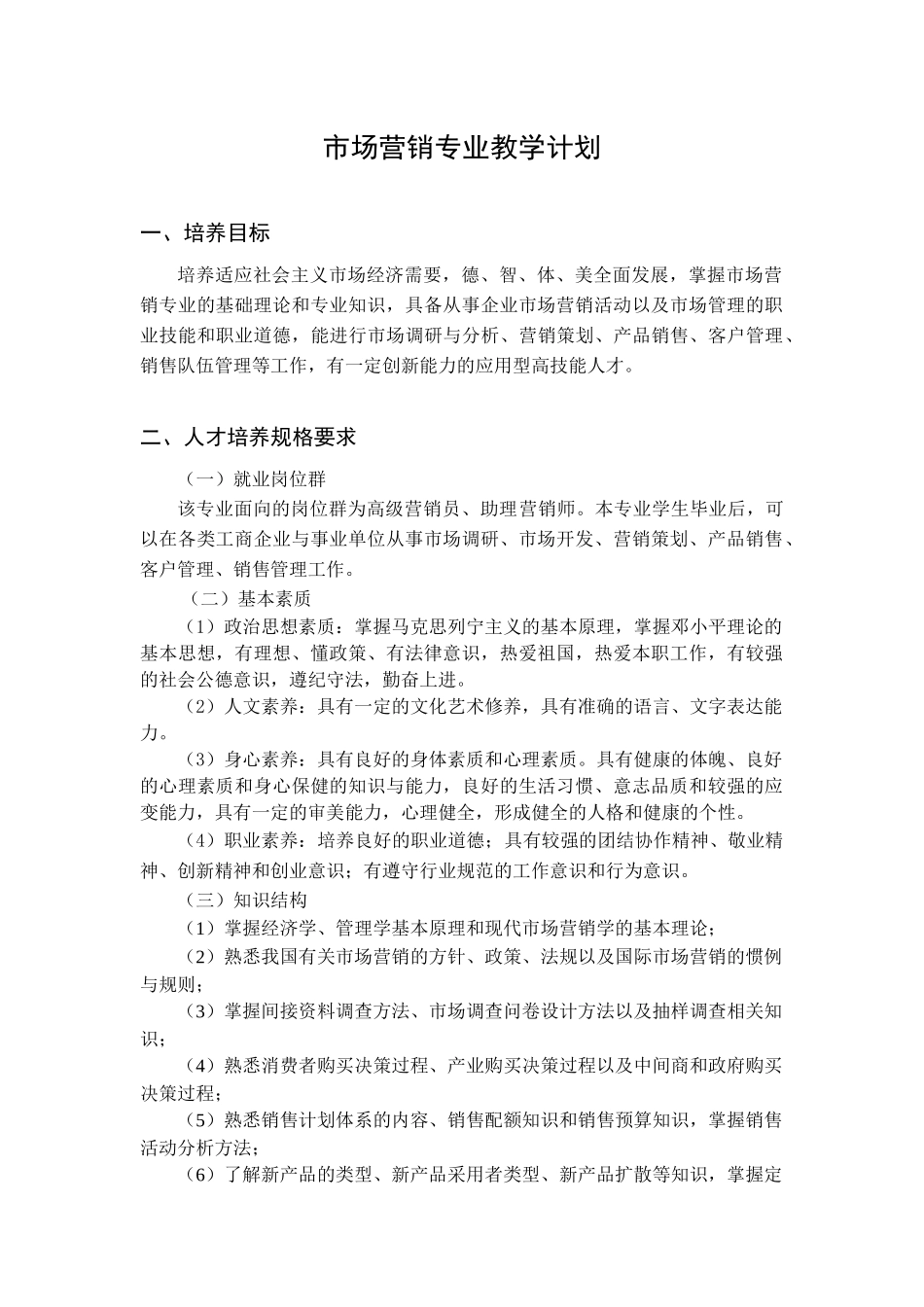
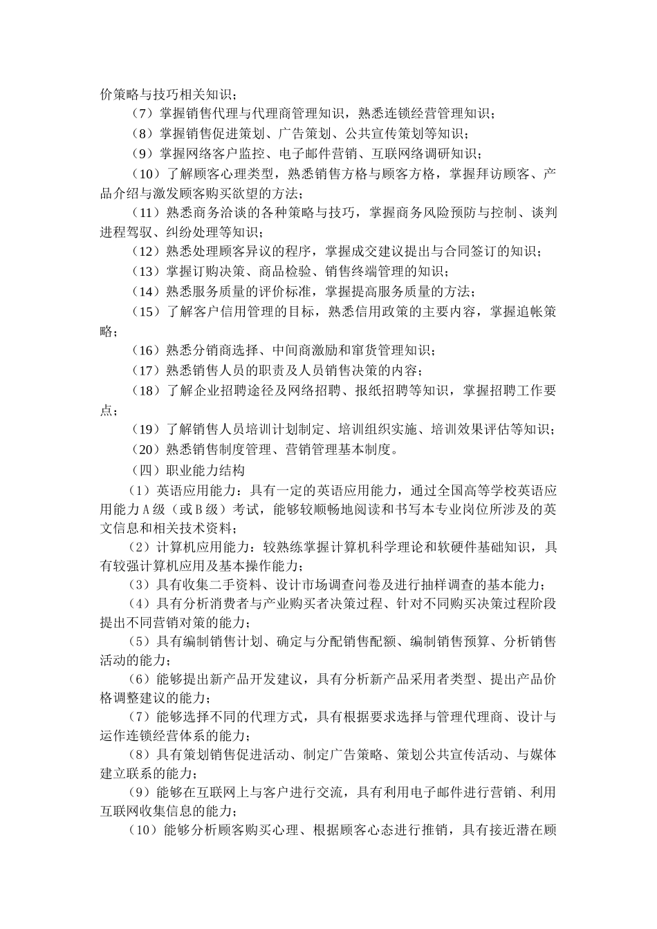
市场营销专业教学计划一、培养目标培养适应社会主义市场经济需要,德、智、体、美全面发展,掌握市场营销专业的基础理论和专业知识,具备从事企业市场营销活动以及市场管理的职业技能和职业道德,能进行市场调研与分析、营销策划、产品销售、客户管理、销售队伍管理等工作,有一定创新能力的应用型高技能人才。二、人才培养规格要求(一)就业岗位群该专业面向的岗位群为高级营销员、助理营销师。本专业学生毕业后,可以在各类工商企业与事业单位从事市场调研、市场开发、营销策划、产品销售、客户管理、销售管理工作。(二)基本素质(1)政治思想素质:掌握马克思列宁主义的基本原理,掌握邓小平理论的基本思想,有理想、懂政策、有法律意识,热爱祖国,热爱本职工作,有较强的社会公德意识,遵纪守法,勤奋上进。(2)人文素养:具有一定的文化艺术修养,具有准确的语言、文字表达能力。(3)身心素养:具有良好的身体素质和心理素质。具有健康的体魄、良好的心理素质和身心保健的知识与能力,良好的生活习惯、意志品质和较强的应变能力,具有一定的审美能力,心理健全,形成健全的人格和健康的个性。(4)职业素养:培养良好的职业道德;具有较强的团结协作精神、敬业精神、创新精神和创业意识;有遵守行业规范的工作意识和行为意识。(三)知识结构(1)掌握经济学、管理学基本原理和现代市场营销学的基本理论;(2)熟悉我国有关市场营销的方针、政策、法规以及国际市场营销的惯例与规则;(3)掌握间接资料调查方法、市场调查问卷设计方法以及抽样调查相关知识;(4)熟悉消费者购买决策过程、产业购买决策过程以及中间商和政府购买决策过程;(5)熟悉销售计划体系的内容、销售配额知识和销售预算知识,掌握销售活动分析方法;(6)了解新产品的类型、新产品采用者类型、新产品扩散等知识,掌握定价策略与技巧相关知识;(7)掌握销售代理与代理商管理知识,熟悉连锁经营管理知识;(8)掌握销售促进策划、广告策划、公共宣传策划等知识;(9)掌握网络客户监控、电子邮件营销、互联网络调研知识;(10)了解顾客心理类型,熟悉销售方格与顾客方格,掌握拜访顾客、产品介绍与激发顾客购买欲望的方法;(11)熟悉商务洽谈的各种策略与技巧,掌握商务风险预防与控制、谈判进程驾驭、纠纷处理等知识;(12)熟悉处理顾客异议的程序,掌握成交建议提出与合同签订的知识;(13)掌握订购决策、商品检验、销售终端管理的知识;(14)熟悉服务质量的评价标准,掌握提高服务质量的方法;(15)了解客户信用管理的目标,熟悉信用政策的主要内容,掌握追帐策略;(16)熟悉分销商选择、中间商激励和窜货管理知识;(17)熟悉销售人员的职责及人员销售决策的内容;(18)了解企业招聘途径及网络招聘、报纸招聘等知识,掌握招聘工作要点;(19)了解销售人员培训计划制定、培训组织实施、培训效果评估等知识;(20)熟悉销售制度管理、营销管理基本制度。(四)职业能力结构(1)英语应用能力:具有一定的英语应用能力,通过全国高等学校英语应用能力A级(或B级)考试,能够较顺畅地阅读和书写本专业岗位所涉及的英文信息和相关技术资料;(2)计算机应用能力:较熟练掌握计算机科学理论和软硬件基础知识,具有较强计算机应用及基本操作能力;(3)具有收集二手资料、设计市场调查问卷及进行抽样调查的基本能力;(4)具有分析消费者与产业购买者决策过程、针对不同购买决策过程阶段提出不同营销对策的能力;(5)具有编制销售计划、确定与分配销售配额、编制销售预算、分析销售活动的能力;(6)能够提出新产品开发建议,具有分析新产品采用者类型、提出产品价格调整建议的能力;(7)能够选择不同的代理方式,具有根据要求选择与管理代理商、设计与运作连锁经营体系的能力;(8)具有策划销售促进活动、制定广告策略、策划公共宣传活动、与媒体建立联系的能力;(9)能够在互联网上与客户进行交流,具有利用电子邮件进行营销、利用互联网收集信息的能力;(10)能够分析顾客购买心理、根据顾客心态进行推销,具有接近潜在顾客、引起顾客兴趣、激发顾客购买欲望的能力;(11)能够制定...

1、当您付费下载文档后,您只拥有了使用权限,并不意味着购买了版权,文档只能用于自身使用,不得用于其他商业用途(如 [转卖]进行直接盈利或[编辑后售卖]进行间接盈利)。
2、本站所有内容均由合作方或网友上传,本站不对文档的完整性、权威性及其观点立场正确性做任何保证或承诺!文档内容仅供研究参考,付费前请自行鉴别。
3、如文档内容存在违规,或者侵犯商业秘密、侵犯著作权等,请点击“违规举报”。

碎片内容

学校市场营销专业教学计划

确认删除?
VIP
微信客服
  • 扫码咨询
会员Q群
  • 会员专属群点击这里加入QQ群
客服邮箱
回到顶部