电脑桌面
添加小米粒文库到电脑桌面
安装后可以在桌面快捷访问

海氏工作评价系统VIP免费

海氏工作评价系统_第1页
1/10
海氏工作评价系统_第2页
2/10
海氏工作评价系统_第3页
3/10
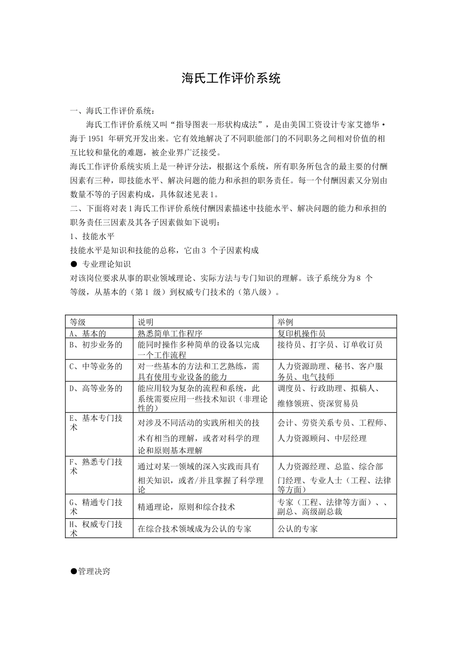
海氏工作评价系统一、海氏工作评价系统:海氏工作评价系统又叫“指导图表一形状构成法”,是由美国工资设计专家艾德华·海于1951年研究开发出来。它有效地解决了不同职能部门的不同职务之间相对价值的相互比较和量化的难题,被企业界广泛接受。海氏工作评价系统实质上是一种评分法,根据这个系统,所有职务所包含的最主要的付酬因素有三种,即技能水平、解决问题的能力和承担的职务责任。每一个付酬因素又分别由数量不等的子因素构成,具体叙述见表1。二、下面将对表1海氏工作评价系统付酬因素描述中技能水平、解决问题的能力和承担的职务责任三因素及其各子因素做如下说明:1、技能水平技能水平是知识和技能的总称,它由3个子因素构成●专业理论知识对该岗位要求从事的职业领域理论、实际方法与专门知识的理解。该子系统分为8个等级,从基本的(第1级)到权威专门技术的(第八级)。等级说明举例A、基本的熟悉简单工作程序复印机操作员B、初步业务的能同时操作多种简单的设备以完成接待员、打字员、订单收订员一个工作流程C、中等业务的对一些基本的方法和工艺熟练,需人力资源助理、秘书、客户服具有使用专业设备的能力务员、电气技师D、高等业务的能应用较为复杂的流程和系统,此调度员、行政助理、拟稿人、系统需要应用一些技术知识(非理论性的)维修领班、资深贸易员E、基本专门技术对涉及不同活动的实践所相关的技会计、劳资关系专员、工程师、术有相当的理解,或者对科学的理人力资源顾问、中层经理论和原则基本理解F、熟悉专门技术通过对某一领域的深入实践而具有人力资源经理、总监、综合部相关知识,或者/并且掌握了科学理论门经理、专业人士(工程、法律等方面)G、精通专门技术精通理论,原则和综合技术专家(工程、法律等方面)、、副总、高级副总裁H、权威专门技术在综合技术领域成为公认的专家公认的专家●管理决窍等级说明职位Ⅰ.起码的仅关注活动的内容和目的,而不关心对其它活动的影响会计、分析员、一线督导和经理、业务员Ⅱ.相关的决定部门各种活动的方向、活动涉及几个部门的协调等主任、执行经理Ⅲ.多样的决定一个大部门的方向或对组织的表现有决定的影响助理副总、副总、事业部经理Ⅳ.广博的决定一个主要部门的方向,或对组织的规划,运作有战略性的影响中型组织、大型组织的副总Ⅴ.全面的对组织进行全面管理大型组织的●人际技能等级说明职位1、基本的对多数岗位在完成基本工作时均需基本的人际沟通技巧,基本沟通技巧要求在组织内与其他员工进行礼貌和有效的沟通,以获取信息和澄清疑问会计、调度员、打字员2.重要的理解和影响人是此类工作的重要要求。此种能力既要理解他人的观点,也要有说服力以影响行为和改变观点或者改变处境,对于安排并督导他人工作的人,需要此类的沟通能力。订货员、维修协调员、青年辅导员3、关键的对于需理解和激励人的岗位,需要最高级的沟通能力。需要谈判技巧的岗位的沟通技巧也属此等级人力资源督导、小组督导、大部分经理、大部分一线督导、、助理副总、副总2、解决问题的能力解决问题的能力有两个子因数。􀁺思维环境:思维是否可从他人处或过去的案例中获得指导。􀁺思维难度:指思维的复杂程度。思维环境的等级划分A、高度常规性的:有非常详细和精确的法规和规定作指导并可获得不断的协助。B、常规性的:有非常详细的标准规定并可立即获得协助。C、半常规性:有较明确定义的复杂流程,有很多的先例可参考,并可获得适当的协助。D、标准化的:有清晰但较为复杂的流程,有较多的先例可参考,可获得协助。E、明确规定的:对特定目标有明确规定的框架。F、广泛规定的:对功能目标有广泛规定的框架,是某些方面有些模糊、抽象。G、一般规定的:为达成组织目标和目的,在概念、原则和一般规定的原则下思考,有很多模糊、抽象的概念。H、抽象规定的:依据商业原则、自然法则和政府法规进行思考。思维难度的等级划分:1、重复性的:特定的情形仅需对熟悉的事情作简单的选择。2、模式化的:相似的情形仅需对熟悉的事情进行鉴别性选择。3、中间型的:不同的情形,需要在熟悉的领域内寻找方案。4、适应性的:变化的情形要求分析、...

1、当您付费下载文档后,您只拥有了使用权限,并不意味着购买了版权,文档只能用于自身使用,不得用于其他商业用途(如 [转卖]进行直接盈利或[编辑后售卖]进行间接盈利)。
2、本站所有内容均由合作方或网友上传,本站不对文档的完整性、权威性及其观点立场正确性做任何保证或承诺!文档内容仅供研究参考,付费前请自行鉴别。
3、如文档内容存在违规,或者侵犯商业秘密、侵犯著作权等,请点击“违规举报”。

碎片内容

海氏工作评价系统

您可能关注的文档

书海行舟+ 关注
实名认证
内容提供者

热爱教学事业,对互联网知识分享很感兴趣

确认删除?
VIP
微信客服
  • 扫码咨询
会员Q群
  • 会员专属群点击这里加入QQ群
客服邮箱
回到顶部