电脑桌面
添加小米粒文库到电脑桌面
安装后可以在桌面快捷访问

秘书实务训练课标(修改)VIP免费

秘书实务训练课标(修改)_第1页
1/17
秘书实务训练课标(修改)_第2页
2/17
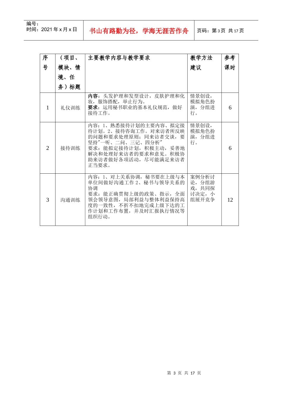
秘书实务训练课标(修改)_第3页
3/17
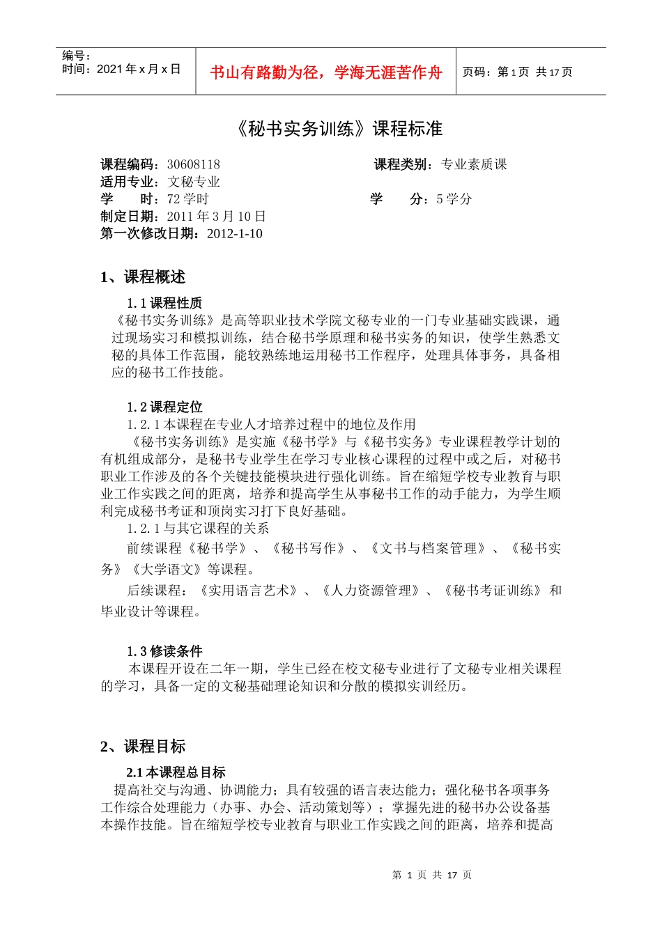
第1页共17页编号:时间:2021年x月x日书山有路勤为径,学海无涯苦作舟页码:第1页共17页《秘书实务训练》课程标准课程编码:30608118课程类别:专业素质课适用专业:文秘专业学时:72学时学分:5学分制定日期:2011年3月10日第一次修改日期:2012-1-101、课程概述1.1课程性质《秘书实务训练》是高等职业技术学院文秘专业的一门专业基础实践课,通过现场实习和模拟训练,结合秘书学原理和秘书实务的知识,使学生熟悉文秘的具体工作范围,能较熟练地运用秘书工作程序,处理具体事务,具备相应的秘书工作技能。1.2课程定位1.2.1本课程在专业人才培养过程中的地位及作用《秘书实务训练》是实施《秘书学》与《秘书实务》专业课程教学计划的有机组成部分,是秘书专业学生在学习专业核心课程的过程中或之后,对秘书职业工作涉及的各个关键技能模块进行强化训练。旨在缩短学校专业教育与职业工作实践之间的距离,培养和提高学生从事秘书工作的动手能力,为学生顺利完成秘书考证和顶岗实习打下良好基础。1.2.1与其它课程的关系前续课程《秘书学》、《秘书写作》、《文书与档案管理》、《秘书实务》《大学语文》等课程。后续课程:《实用语言艺术》、《人力资源管理》、《秘书考证训练》和毕业设计等课程。1.3修读条件本课程开设在二年一期,学生已经在校文秘专业进行了文秘专业相关课程的学习,具备一定的文秘基础理论知识和分散的模拟实训经历。2、课程目标2.1本课程总目标提高社交与沟通、协调能力;具有较强的语言表达能力;强化秘书各项事务工作综合处理能力(办事、办会、活动策划等);掌握先进的秘书办公设备基本操作技能。旨在缩短学校专业教育与职业工作实践之间的距离,培养和提高第2页共17页第1页共17页编号:时间:2021年x月x日书山有路勤为径,学海无涯苦作舟页码:第2页共17页学生从事秘书工作的动手能力,从而提高学生的就业技能(耐心、细致办事能力,奉献和协作的工作精神)。2.2能力目标通过为期三周的秘书实训,以发展学生的秘书职业技能为中心,让学生具备以下能力:(1)提高社交与沟通、协调能力;(2)具有较强的语言表达能力;(3)较强秘书各项事务工作综合处理能力(办事、办会、活动策划等)。(4)较熟练操作与维护秘书现代办公设备2.3知识目标具有秘书工作相关的理论知识(礼仪、写作、文书与档案管理等)2.4素质目标:具备现代秘书人员的职业素养,培养积极主动工作态度和耐心细致的工作习惯,树立刻苦奉献、注重团队协作的精神。3、课程内容与要求、参考课时、教学方法建议第3页共17页第2页共17页编号:时间:2021年x月x日书山有路勤为径,学海无涯苦作舟页码:第3页共17页序号(项目、模块、情境、任务)标题主要教学内容与教学要求教学方法建议参考课时1礼仪训练内容:头发护理和发型设计,皮肤护理和化妆,服饰搭配,举止行为。要求:运用秘书职业的基本礼仪规范,做好接待工作。情景创设,模拟角色扮演,分组进行。62接待训练内容:1、熟悉接待计划的主要内容、拟定接待计划。2、接待咨询工作。对来访者所反映的问题和要求处理原则;同来访者交谈,要坚持"一听、二问、三记、四分析"要求:能拟定接待计划,积极主动,妥善地解决和处理好来访者的要求和意见。积极协助来访者做好各项活动,尽可能满足来访者正当要求。情景创设,模拟角色扮演,分组进行。63沟通训练内容:1、对上关系协调,秘书要在上级与本单位间做好沟通工作2、秘书与领导关系的协调要求:能正确贯彻上级的政策、指示,全面领会领导意图,局部利益与整体利益保持高度的一致性,不折不扣地完成上级下达的工作计划和工作布置,并及时汇报执行情况等组织行动。案例分析讨论,分组游戏,共同探讨决定,小组展开竞争12第4页共17页第3页共17页编号:时间:2021年x月x日书山有路勤为径,学海无涯苦作舟页码:第4页共17页考虑到课程标准的相对滞后性,允许任课老师在执行该标准时加减一定的教学内容;学时分配只是参考,允许任课教师根据教学实际情况作出适当调整。4、课程实施建议4.1软硬件条件1、充分利用网络资源,开通信息交流的渠道,聘请有关专家做科技报告,扩大学员的知识面,提高学生的...

1、当您付费下载文档后,您只拥有了使用权限,并不意味着购买了版权,文档只能用于自身使用,不得用于其他商业用途(如 [转卖]进行直接盈利或[编辑后售卖]进行间接盈利)。
2、本站所有内容均由合作方或网友上传,本站不对文档的完整性、权威性及其观点立场正确性做任何保证或承诺!文档内容仅供研究参考,付费前请自行鉴别。
3、如文档内容存在违规,或者侵犯商业秘密、侵犯著作权等,请点击“违规举报”。

碎片内容

秘书实务训练课标(修改)

您可能关注的文档

确认删除?
VIP
微信客服
  • 扫码咨询
会员Q群
  • 会员专属群点击这里加入QQ群
客服邮箱
回到顶部