电脑桌面
添加小米粒文库到电脑桌面
安装后可以在桌面快捷访问

清华同方股份员工招聘选聘制度(徐剑)VIP免费

清华同方股份员工招聘选聘制度(徐剑)_第1页
1/15
清华同方股份员工招聘选聘制度(徐剑)_第2页
2/15
清华同方股份员工招聘选聘制度(徐剑)_第3页
3/15
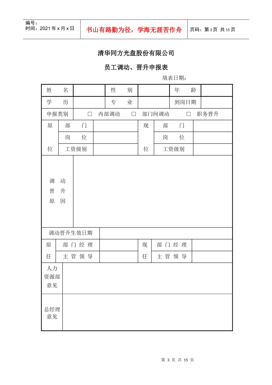
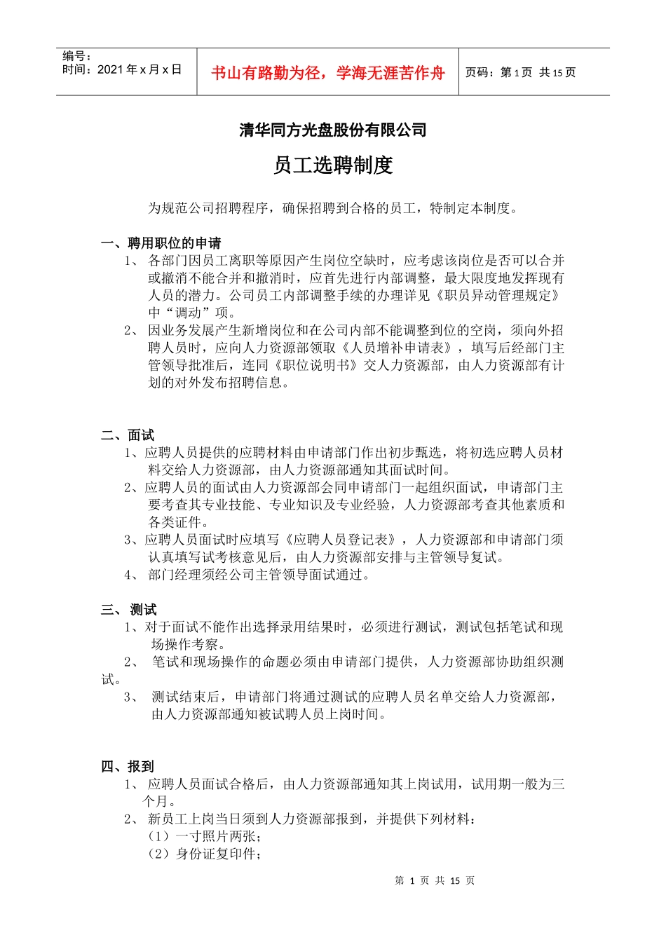
第1页共15页编号:时间:2021年x月x日书山有路勤为径,学海无涯苦作舟页码:第1页共15页清华同方光盘股份有限公司员工选聘制度为规范公司招聘程序,确保招聘到合格的员工,特制定本制度。一、聘用职位的申请1、各部门因员工离职等原因产生岗位空缺时,应考虑该岗位是否可以合并或撤消不能合并和撤消时,应首先进行内部调整,最大限度地发挥现有人员的潜力。公司员工内部调整手续的办理详见《职员异动管理规定》中“调动”项。2、因业务发展产生新增岗位和在公司内部不能调整到位的空岗,须向外招聘人员时,应向人力资源部领取《人员增补申请表》,填写后经部门主管领导批准后,连同《职位说明书》交人力资源部,由人力资源部有计划的对外发布招聘信息。二、面试1、应聘人员提供的应聘材料由申请部门作出初步甄选,将初选应聘人员材料交给人力资源部,由人力资源部通知其面试时间。2、应聘人员的面试由人力资源部会同申请部门一起组织面试,申请部门主要考查其专业技能、专业知识及专业经验,人力资源部考查其他素质和各类证件。3、应聘人员面试时应填写《应聘人员登记表》,人力资源部和申请部门须认真填写试考核意见后,由人力资源部安排与主管领导复试。4、部门经理须经公司主管领导面试通过。三、测试1、对于面试不能作出选择录用结果时,必须进行测试,测试包括笔试和现场操作考察。2、笔试和现场操作的命题必须由申请部门提供,人力资源部协助组织测试。3、测试结束后,申请部门将通过测试的应聘人员名单交给人力资源部,由人力资源部通知被试聘人员上岗时间。四、报到1、应聘人员面试合格后,由人力资源部通知其上岗试用,试用期一般为三个月。2、新员工上岗当日须到人力资源部报到,并提供下列材料:(1)一寸照片两张;(2)身份证复印件;第2页共15页第1页共15页编号:时间:2021年x月x日书山有路勤为径,学海无涯苦作舟页码:第2页共15页(3)学历、学位、职称证书复印件:3、新员工计薪日以实际入公司工作时间来核定。五、转正1、新员工试用期满后,用工部门向人力资源部领取《员工转正考核表》,新员工和部门经理应实事求是、客观公正地填写自核和考评内容,报主管领导批准后,交人力资源部。2、在试用期间,对业务素质、技能、工作适应能力及工作绩效特别出色的新员工,用工部门可以提前向人力资源部领取《员工转正考核表》,经主管领导批准后,可以办理转正手续。3、新员工转正后,须和公司签订正式的劳动合同书。4、新员工转正后,转正工资以转正批准之日起计发。附表:1.《员工调动、晋升申报表》2.《人员增补申报表》3.《应聘登记表》4.《员工登记表》5.《员工转正考核表》6.《职位说明书〉第3页共15页第2页共15页编号:时间:2021年x月x日书山有路勤为径,学海无涯苦作舟页码:第3页共15页清华同方光盘股份有限公司员工调动、晋升申报表填表日期:姓名性别年龄学历专业到岗日期申报类别□内部调动□部门间调动□职务晋升原部门现部门岗位岗位位工资级别位工资级别调动晋升原因调动晋升生效日期原部门经理现部门经理任主管领导任主管领导人力资源部意见总经理意见第4页共15页第3页共15页编号:时间:2021年x月x日书山有路勤为径,学海无涯苦作舟页码:第4页共15页清华同方光盘股份有限公司人员增补申请表日期:申请部门增补岗位职务类别增补人数待遇紧急程度□特急□急□一般□有合适人选再进希望到岗日期编制□编内人员□超编人员申请增补原因□岗位空缺□辞职补充□储备人员□其它(请注明)增补人员工作内容性别年龄婚否学历专业英语文字表达形象气质专业工龄其他要求申请部门经理部门总经理意见人力资源部意见第5页共15页第4页共15页编号:时间:2021年x月x日书山有路勤为径,学海无涯苦作舟页码:第5页共15页总经理意见注:表中类别一栏为:A、正式职员B、临时人员C、兼职第6页共15页第5页共15页编号:时间:2021年x月x日书山有路勤为径,学海无涯苦作舟页码:第6页共15页职员编号清华同方光盘股份有限公司员工登记表部门:姓名:填表日期:第7页共15页第6页共15页编号:时间:2021年x月x日书山有路勤为径,学海无涯苦作舟页码:第7页共15页基本情况注...

1、当您付费下载文档后,您只拥有了使用权限,并不意味着购买了版权,文档只能用于自身使用,不得用于其他商业用途(如 [转卖]进行直接盈利或[编辑后售卖]进行间接盈利)。
2、本站所有内容均由合作方或网友上传,本站不对文档的完整性、权威性及其观点立场正确性做任何保证或承诺!文档内容仅供研究参考,付费前请自行鉴别。
3、如文档内容存在违规,或者侵犯商业秘密、侵犯著作权等,请点击“违规举报”。

碎片内容

清华同方股份员工招聘选聘制度(徐剑)

确认删除?
VIP
微信客服
  • 扫码咨询
会员Q群
  • 会员专属群点击这里加入QQ群
客服邮箱
回到顶部