电脑桌面
添加小米粒文库到电脑桌面
安装后可以在桌面快捷访问

2024年一级消防工程师考试必背表格VIP免费

2024年一级消防工程师考试必背表格_第1页
1/19
2024年一级消防工程师考试必背表格_第2页
2/19
2024年一级消防工程师考试必背表格_第3页
3/19
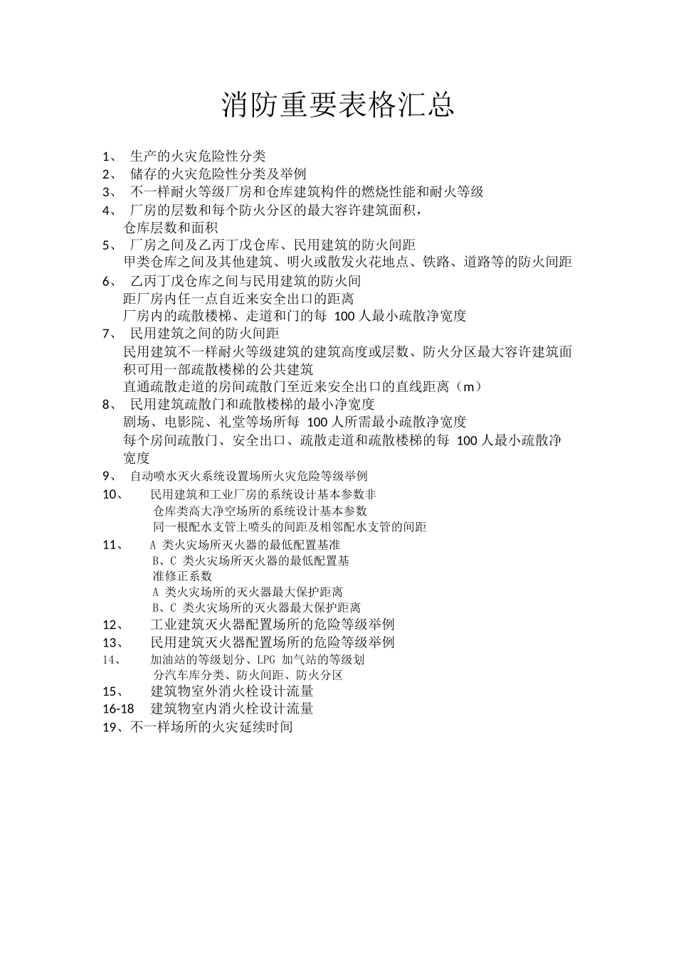
消防重要表格汇总1、生产的火灾危险性分类2、储存的火灾危险性分类及举例3、不一样耐火等级厂房和仓库建筑构件的燃烧性能和耐火等级4、厂房的层数和每个防火分区的最大容许建筑面积,仓库层数和面积5、厂房之间及乙丙丁戊仓库、民用建筑的防火间距甲类仓库之间及其他建筑、明火或散发火花地点、铁路、道路等的防火间距6、乙丙丁戊仓库之间与民用建筑的防火间距厂房内任一点自近来安全出口的距离厂房内的疏散楼梯、走道和门的每100人最小疏散净宽度7、民用建筑之间的防火间距民用建筑不一样耐火等级建筑的建筑高度或层数、防火分区最大容许建筑面积可用一部疏散楼梯的公共建筑直通疏散走道的房间疏散门至近来安全出口的直线距离(m)8、民用建筑疏散门和疏散楼梯的最小净宽度剧场、电影院、礼堂等场所每100人所需最小疏散净宽度每个房间疏散门、安全出口、疏散走道和疏散楼梯的每100人最小疏散净宽度9、自动喷水灭火系统设置场所火灾危险等级举例10、民用建筑和工业厂房的系统设计基本参数非仓库类高大净空场所的系统设计基本参数同一根配水支管上喷头的间距及相邻配水支管的间距11、A类火灾场所灭火器的最低配置基准B、C类火灾场所灭火器的最低配置基准修正系数A类火灾场所的灭火器最大保护距离B、C类火灾场所的灭火器最大保护距离12、工业建筑灭火器配置场所的危险等级举例13、民用建筑灭火器配置场所的危险等级举例14、加油站的等级划分、LPG加气站的等级划分汽车库分类、防火间距、防火分区15、建筑物室外消火栓设计流量16-18建筑物室内消火栓设计流量19、不一样场所的火灾延续时间表2-2-1生产的火灾危险性分类及举例生产类别火灾危险性特性火灾危险性分类举例甲生产时使用或产生的物质特性:1.闪点<28℃的液体2.爆炸下限<10%的气体3.常温下能自行分解或在空气中氧化即能导致迅速自燃或爆炸的物质4.常温下受到水或空气中水蒸气的作用,能产生可燃气体并引起燃烧或爆炸的物质5.遇酸、受热、撞击、摩擦、催化以及遇有机物或硫磺等易燃的无机物,极易引起燃烧或爆炸的强氧化剂6.受撞击、摩擦或与氧化剂、有机物接触时能引起燃烧或爆炸的物质7.在密闭设备内操作温度不不不小于物质自身自燃点的生产1.闪点<28℃的油品和有机溶剂的提炼、回收或洗涤部位及其泵房,橡胶制品的涂胶和胶浆部位,二硫化碳的粗馏、精馏工段及其应用部位,青霉素提炼部位,原料药厂的非纳西汀车间的烃化、回收及电感精馏部位,皂素车间的抽提、结晶及过滤部位,冰片精制部位,农药厂乐果厂房,敌敌畏的合成厂房、磺化法糖精厂房,氯乙醇厂房,环氧乙烷、环氧丙烷工段,苯酚厂房的硫化、蒸馏部位,焦化厂吡啶工段,胶片厂片基厂房,汽油加铅室,甲醇、乙醇、丙酮、丁酮异丙醇、醋酸乙酯、苯等的合成或精制厂房,集成电路工厂的化学清洗间(使用闪点<28℃的液体),植物油加工厂的浸出厂房2.乙炔站,氢气站,石油气体分馏(或分离)厂房,氯乙烯厂房,乙烯聚合厂房,天然气、石油伴生气、矿井气、水煤气或焦炉煤气的净化(如脱硫)厂房压缩机室及鼓风机室,液化石油气罐瓶间,丁二烯及其聚合厂房,醋酸乙烯厂房,电解水或电解食盐厂房,环己酮厂房,乙基苯和苯乙烯厂房,化肥厂的氢氮气压缩厂房,半导体材料厂使用氢气的拉晶间,硅烷热分解室3.硝化棉厂房及其应用部位,赛璐珞厂房,黄磷制备厂房及其应用部位,三乙基铝厂房,染化厂某些能自行分解的重氮化合物生产,甲胺厂房,丙烯腈厂房4.金属钠、钾加工房及其应用部位,聚乙烯厂房的一氯二乙基铝部位、三氯化磷厂房,多晶硅车间三氯氢硅部位,五氧化磷厂房5.氯酸钠、氯酸钾厂房及其应用部位,过氧化氢厂房,过氧化钠、过氧化钾厂房,次氯酸钙厂房6.赤磷制备厂房及其应用部位,五硫化二磷厂房及其应用部位7.洗涤剂厂房石蜡裂解部位,冰醋酸裂解厂房乙生产时使用或产生的物质特性:1.闪点≥28℃至<60℃的液体2.爆炸下限≥10%的气体3.不属于甲类的氧化剂4.不属于甲类的易燃固体5.助燃气体6.能与空气形成爆炸性混合物的浮游状态的粉尘、纤维、闪点≥60℃的液体雾滴1.闪点≥28℃至<60℃的油品和有机溶剂的提炼、回收、洗涤部位及其泵房,松节油或松香蒸馏厂...

1、当您付费下载文档后,您只拥有了使用权限,并不意味着购买了版权,文档只能用于自身使用,不得用于其他商业用途(如 [转卖]进行直接盈利或[编辑后售卖]进行间接盈利)。
2、本站所有内容均由合作方或网友上传,本站不对文档的完整性、权威性及其观点立场正确性做任何保证或承诺!文档内容仅供研究参考,付费前请自行鉴别。
3、如文档内容存在违规,或者侵犯商业秘密、侵犯著作权等,请点击“违规举报”。

碎片内容

2024年一级消防工程师考试必背表格

您可能关注的文档

确认删除?
VIP
微信客服
  • 扫码咨询
会员Q群
  • 会员专属群点击这里加入QQ群
客服邮箱
回到顶部