电脑桌面
添加小米粒文库到电脑桌面
安装后可以在桌面快捷访问

广场舞现状调研报告 VIP专享VIP免费

广场舞现状调研报告 _第1页
1/7
广场舞现状调研报告 _第2页
2/7
广场舞现状调研报告 _第3页
3/7
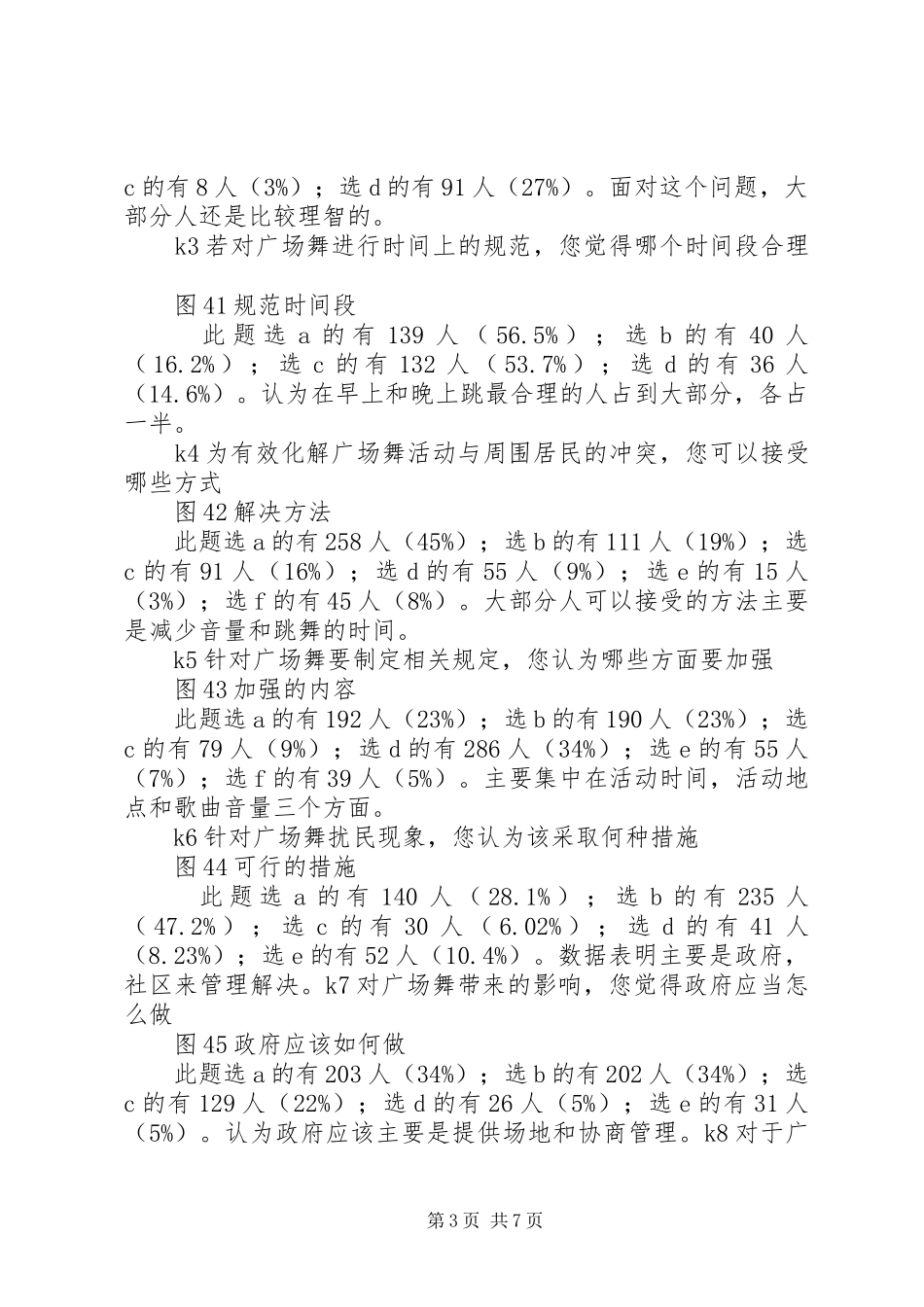
广场舞现状调研报告备受争议的大众文化:浅谈城市广场舞管理—以XX市XX县区(政法学院以东至七里河黄河桥北)为例【内容摘要】广场舞是我国现阶段重要的群众体育活动,带有强烈的中国国情。它不仅丰富了民众的业余生活,也对提升我国城镇居民身体素质和人文素质具有重要的意义。但是广场舞的发展也带来了一些问题,例如影响公共环境、扰民、破坏城镇秩序,影响公共安全等,因此本文通过对城市广场舞的研究分析,将从存在问题以及管理措施两个方面来进行阐述,以引导城市广场舞积极合理发展。【关键词】广场舞城市存在问题对策研究引言20世纪90年代以来,广场舞开始流行,在城市里尤为盛行。目前,广场舞己经成为城市里中老年尤其是中老年女性的一种非常重要的休闲与交际方式。广场舞的兴起是中国一个特殊现象:一是中国好集体行动;二是中国社区普遍缺乏大的空地如社区公园等。广场舞确实是有利于民众业余生活的丰富,但扰民也是一大问题,各团体之间在划地盘上、竞相高音喧哗上等存在各种问题,而由谁来管更是一大难题,但正视它就会找到解决办法。一、调查基本情况(一)调查问卷基本情况本次调查采取的是随机问卷调查,问卷是当场填写并收回的形式。发放问卷总数348份,收回问卷348份,有效问卷不足348份(由于各种原因,部分问卷存在问题缺失,影响总数据)。我们以XX市XX县区政法学院以东至七里河黄河桥北的部分市民为对象进行了问卷调查。从5月18日到6月15日,历时近一个多月。(二)部分调查数据分析(因篇幅所限,只选取了部分数据做分析,详细数据请参考总数据汇总分析)第1页共7页m7.您所参与的广场舞团体与其他广场舞团体之间有矛盾吗图26团队之间是否有矛盾此题选a的有11人(3.2%);选b的有124人(35.63%);选c的有138人(39.7%).在调查中有不少人反映团体之间会产生矛盾,这也是广场舞发展中面临的一个不小的问题。m8.您所参与的广场舞团体与其他团体之间有哪些矛盾图27团体之间的矛盾此题选a的有76人(21.84%);选b的有112人(32.2%);选c的有29人(8.3%)。由此可以看出,矛盾主要集中在噪音互扰和争抢场地方面。m9.您所参与的广场舞团体与其他团体有矛盾时一般如何解决图28解决矛盾的途径此题选a的有15人(4.8%);选b的有57人(16.4%);选c的有65人(18.7%);选d的有66人(18.7%);选e的有40人(11.5%)。这些数据表明,发生冲突时,没有一个及时有效的争端解决机制。m11.您觉得广场舞是否会对别人造成影响图30广场舞的影响程度此题选a的有3人(25%);选b的有3人(25%);选c的有6人(50%)。数据表明有超过一半的人认为广场舞会对别人造成影响。k1对于广场舞带来的影响,当地的冲突情况如何图39冲突情况此题选a的有131人(53.25%);选b的有50人(20.33%);选c的有29人(11.79%);选d的有19人(7.7%);选e的有119人(48.37%)。这些数据表明,广场舞带来的影响已经成为社会不和谐的因素之一,也表明广场舞的管理应该引起重视。k2如遇到广场舞扰民,您会选择图40对待广场舞扰民的做法此题选a的有74人(22%);选b的有162人(48%);选第2页共7页c的有8人(3%);选d的有91人(27%)。面对这个问题,大部分人还是比较理智的。k3若对广场舞进行时间上的规范,您觉得哪个时间段合理图41规范时间段此题选a的有139人(56.5%);选b的有40人(16.2%);选c的有132人(53.7%);选d的有36人(14.6%)。认为在早上和晚上跳最合理的人占到大部分,各占一半。k4为有效化解广场舞活动与周围居民的冲突,您可以接受哪些方式图42解决方法此题选a的有258人(45%);选b的有111人(19%);选c的有91人(16%);选d的有55人(9%);选e的有15人(3%);选f的有45人(8%)。大部分人可以接受的方法主要是减少音量和跳舞的时间。k5针对广场舞要制定相关规定,您认为哪些方面要加强图43加强的内容此题选a的有192人(23%);选b的有190人(23%);选c的有79人(9%);选d的有286人(34%);选e的有55人(7%);选f的有39人(5%)。主要集中在活动时间,活动地点和歌曲音量三个方面。k6针对广场舞扰民现象,您认为该采取何种措施图44可行的措施此题选a的有140人(28.1%);...

1、当您付费下载文档后,您只拥有了使用权限,并不意味着购买了版权,文档只能用于自身使用,不得用于其他商业用途(如 [转卖]进行直接盈利或[编辑后售卖]进行间接盈利)。
2、本站所有内容均由合作方或网友上传,本站不对文档的完整性、权威性及其观点立场正确性做任何保证或承诺!文档内容仅供研究参考,付费前请自行鉴别。
3、如文档内容存在违规,或者侵犯商业秘密、侵犯著作权等,请点击“违规举报”。

碎片内容

广场舞现状调研报告

学海无涯书城+ 关注
实名认证
内容提供者

热爱教育事业,爱好互联网行业

确认删除?
VIP
微信客服
  • 扫码咨询
会员Q群
  • 会员专属群点击这里加入QQ群
客服邮箱
回到顶部