电脑桌面
添加小米粒文库到电脑桌面
安装后可以在桌面快捷访问

薪酬管理(5)VIP免费

薪酬管理(5)_第1页
1/10
薪酬管理(5)_第2页
2/10
薪酬管理(5)_第3页
3/10
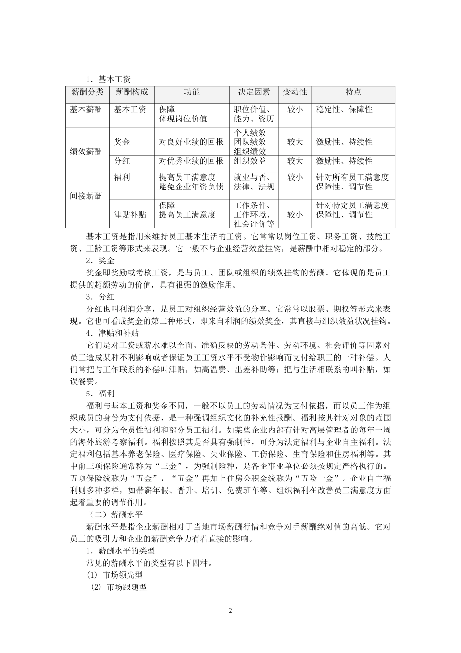
第七章薪酬管理[本章学习目标]在学习完本章之后,你应当掌握如下内容:1.薪酬的概念与功能、薪酬水平、薪酬管理及其影响因素、薪酬管理与人力资源管理其他职能的关系;2.法律关于工资、福利的相关规定、薪酬的常规管理;3.薪酬设计的基本程序、岗位评价的方法;4.薪酬制度类型与结构、薪酬管理、薪酬的调整;5.薪酬的构成及性质、常见的岗位评价方法、薪酬调查、特殊群体的薪酬管理。第一节薪酬概述一、薪酬的概念及其功能(一)薪酬的概念薪酬是指员工从事组织所需要的劳动或服务,而从组织得到的以货币形式和非货币形式所表现的补偿或报酬。狭义的薪酬是指个人获得的以工资、奖金及以金钱或实物形式支付的劳动回报。广义的薪酬包括经济性的报酬和非经济性的报酬。经济性的报酬指工资、奖金、福利待遇和假期等,也叫货币薪酬;非经济性的报酬指个人对企业及对工作本身在心理上的一种感受,也叫非货币薪酬。(二)薪酬的功能1.保障功能2.激励功能3.调节功能二、薪酬的构成与水平(一)薪酬的构成薪酬的构成具有多层次内容,并通过不同形式体现出来,其中主要包括三个板块:基本薪酬、绩效薪酬和间接薪酬。其中基本薪酬对应基本工资、绩效薪酬对应奖金和分红、间接薪酬对应津贴、补贴和福利等。薪酬各部分的构成、功能及特征见表7-1所示。表7-1薪酬的构成、功能及特征11.基本工资基本工资是指用来维持员工基本生活的工资。它常常以岗位工资、职务工资、技能工资、工龄工资等形式来表现。它一般不与企业经营效益挂钩,是薪酬中相对稳定的部分。2.奖金奖金即奖励或考核工资,是与员工、团队或组织的绩效挂钩的薪酬。它体现的是员工提供的超额劳动的价值,具有很强的激励作用。3.分红分红也叫利润分享,是员工对组织经营效益的分享。它常常以股票、期权等形式来表现。它也可看成奖金的第二种形式,即来自利润的绩效奖金,其直接与组织效益状况挂钩。4.津贴和补贴它们是对工资或薪水难以全面、准确反映的劳动条件、劳动环境、社会评价等因素对员工造成某种不利影响或者保证员工工资水平不受物价影响而支付给职工的一种补偿。人们常把与工作联系的补偿叫津贴,如高温费、出差补助等;把与生活相联系的叫补贴,如误餐费。5.福利福利与基本工资和奖金不同,一般不以员工的劳动情况为支付依据,而以员工作为组织成员的身份为支付依据,是一种强调组织文化的补充性报酬。福利按其针对对象的范围大小,可分为全员性福利和部分员工福利。如某些企业内部有针对高层管理者的每年一周的海外旅游考察福利。福利按照其是否具有强制性,可分为法定福利与企业自主福利。法定福利包括基本养老保险、医疗保险、失业保险、工伤保险、生育保险和住房福利等。其中前三项保险通常称为“三金”,为强制险种,是各企事业单位必须按规定严格执行的。五项保险统称为“五金”,“五金”再加上住房公积金统称为“五险一金”。企业自主福利则多种多样,如带薪年假、晋升、培训、免费班车等。组织福利在改善员工满意度方面起着重要的调节作用。(二)薪酬水平薪酬水平是指企业薪酬相对于当地市场薪酬行情和竞争对手薪酬绝对值的高低。它对员工的吸引力和企业的薪酬竞争力有着直接的影响。1.薪酬水平的类型常见的薪酬水平的类型有以下四种。(1)市场领先型(2)市场跟随型2薪酬分类薪酬构成功能决定因素变动性特点基本薪酬基本工资保障体现岗位价值职位价值、能力、资历较小稳定性、保障性绩效薪酬奖金对良好业绩的回报个人绩效团队绩效组织绩效较大激励性、持续性分红对优秀业绩的回报组织效益较大激励性、持续性间接薪酬福利提高员工满意度避免企业年资负债就业与否、法律、法规较小针对所有员工满意度保障性、调节性津贴补贴保障提高员工满意度工作条件、工作环境、社会评价等较小针对特定员工满意度保障性、调节性(3)成本导向型(4)混合型薪酬2.影响薪酬水平的因素影响薪酬水平的因素很多,概括起来主要有以下三类:外部环境因素、内部影响因素和员工个人因素,详见表7-2所示。表7-2影响薪酬水平的因素三、薪酬制度(一)概念薪酬制度是指组织的工资制度,是关于组织标准报酬的制度,它是以员工劳动的熟练程度...

1、当您付费下载文档后,您只拥有了使用权限,并不意味着购买了版权,文档只能用于自身使用,不得用于其他商业用途(如 [转卖]进行直接盈利或[编辑后售卖]进行间接盈利)。
2、本站所有内容均由合作方或网友上传,本站不对文档的完整性、权威性及其观点立场正确性做任何保证或承诺!文档内容仅供研究参考,付费前请自行鉴别。
3、如文档内容存在违规,或者侵犯商业秘密、侵犯著作权等,请点击“违规举报”。

碎片内容

确认删除?
VIP
微信客服
  • 扫码咨询
会员Q群
  • 会员专属群点击这里加入QQ群
客服邮箱
回到顶部