电脑桌面
添加小米粒文库到电脑桌面
安装后可以在桌面快捷访问

某公司部门职能职责汇编VIP免费

某公司部门职能职责汇编_第1页
1/36
某公司部门职能职责汇编_第2页
2/36
某公司部门职能职责汇编_第3页
3/36
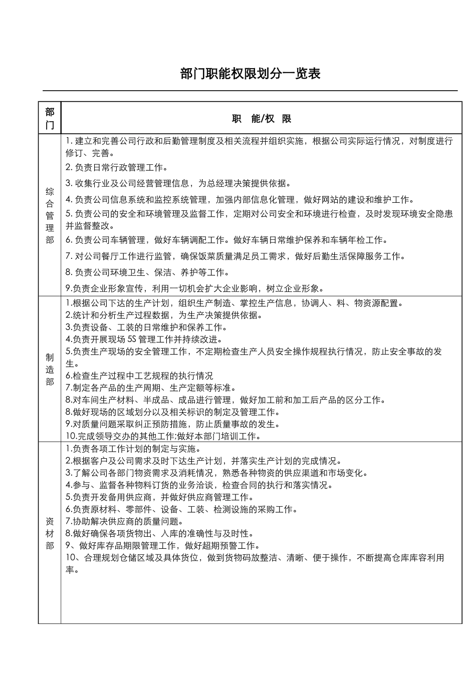
部门职能职责汇编编制/日期:审核/日期:批准/日期:目录第一章:部门职能权限划分··········································································3-6第二章:人员任职要求及岗位职责··············································································8-38部门职能权限划分一览表部门职能/权限综合管理部1.建立和完善公司行政和后勤管理制度及相关流程并组织实施,根据公司实际运行情况,对制度进行修订、完善。2.负责日常行政管理工作。3.收集行业及公司经营管理信息,为总经理决策提供依据。4.负责公司信息系统和监控系统管理,加强内部信息化管理,做好网站的建设和维护工作。5.负责公司的安全和环境管理及监督工作,定期对公司安全和环境进行检查,及时发现环境安全隐患并监督整改。6.负责公司车辆管理,做好车辆调配工作。做好车辆日常维护保养和车辆年检工作。7.对公司餐厅工作进行监管,确保饭菜质量满足员工需求,做好后勤生活保障服务工作。8.负责公司环境卫生、保洁、养护等工作。9.负责企业形象宣传,利用一切机会扩大企业影响,树立企业形象。制造部1.根据公司下达的生产计划,组织生产制造、掌控生产信息,协调人、料、物资源配置。2.统计和分析生产过程数据,为生产决策提供依据。3.负责设备、工装的日常维护和保养工作。4.负责开展现场5S管理工作并持续改进。5.负责生产现场的安全管理工作,不定期检查生产人员安全操作规程执行情况,防止安全事故的发生。6.检查生产过程中工艺规程的执行情况7.制定各产品的生产周期、生产定额等标准。8.对车间生产材料、半成品、成品进行管理,做好加工前和加工后产品的区分工作。8.做好现场的区域划分以及相关标识的制定及管理工作。9.对质量问题采取纠正预防措施,防止质量事故的发生。10.完成领导交办的其他工作;做好本部门培训工作。资材部1.负责各项工作计划的制定与实施。2.根据客户及公司需求及时下达生产计划,并落实生产计划的完成情况。3.了解公司各部门物资需求及消耗情况,熟悉各种物资的供应渠道和市场变化。4.参与、监督各种物料订货的业务洽谈,检查合同的执行和落实情况。5.负责开发备用供应商,并做好供应商管理工作。6.负责原材料、零部件、设备、工装、检测设施的采购工作。7.协助解决供应商的质量问题。8.做好确保各项货物出、入库的准确性与及时性。9、做好库存品期限管理工作,做好超期预警工作。10、合理规划仓储区域及具体货位,做到货物码放整洁、清晰、便于操作,不断提高仓库库容利用率。部门职能权限划分一览表部门职能/权限技术部1.结合公司的发展方向和经营规模开发新技术研制新产品。2.制定新产品的技术标准;识别客户技术要求、法律法规要求并实施。3.负责新技术、新产品的前期筹备工作。4.引进、消化吸收行业新技术,应用新技术开发新产品。5.负责对新项目进行技术评估。6.负责组织新项目模具开发。7.负责产品图纸设计(转化)、技术文件审核与技术文件管理工作。8.负责组织制定产品、外购材料、外购/外协件的技术要求。9.负责技术革新的管理工作。10.负责完成对公司员工进行新产品技术培训工作。11.组织新项目实验及配合质量认证工作。12.安排所有技术文件,技术资料及技术图纸的分类、编号归档工作。一三.配合采购部门做好供应商开发和审核。14.完成领导交办的其他工作。项目管管理部1.协助市场部进行客户新项目的调查,信息的收集、汇报及反馈,组织技术交流,及时调用各项资源满足客户需求。2.负责组织公司内部,必要时调用外部资源进行项目可行性分析,协助并跟进销售部完成新项目预研。3.负责新项目立项的组织和推进;4.负责项目计划的制定、分解及工作的分配、跟进,按客户要求定期汇报项目进展。5.负责协调、跟进客户与公司之间,公司内部职能部门之间信息的传递。6.负责定期和专项的项目会议的组织。7.负责新品开发阶段样件的管理和提交。8.负责模具的启动与模具制造方签订技术协议。9.负责客户...

1、当您付费下载文档后,您只拥有了使用权限,并不意味着购买了版权,文档只能用于自身使用,不得用于其他商业用途(如 [转卖]进行直接盈利或[编辑后售卖]进行间接盈利)。
2、本站所有内容均由合作方或网友上传,本站不对文档的完整性、权威性及其观点立场正确性做任何保证或承诺!文档内容仅供研究参考,付费前请自行鉴别。
3、如文档内容存在违规,或者侵犯商业秘密、侵犯著作权等,请点击“违规举报”。

碎片内容

某公司部门职能职责汇编

确认删除?
VIP
微信客服
  • 扫码咨询
会员Q群
  • 会员专属群点击这里加入QQ群
客服邮箱
回到顶部