电脑桌面
添加小米粒文库到电脑桌面
安装后可以在桌面快捷访问

消防施工方案正文VIP专享VIP免费

消防施工方案正文_第1页
1/75
消防施工方案正文_第2页
2/75
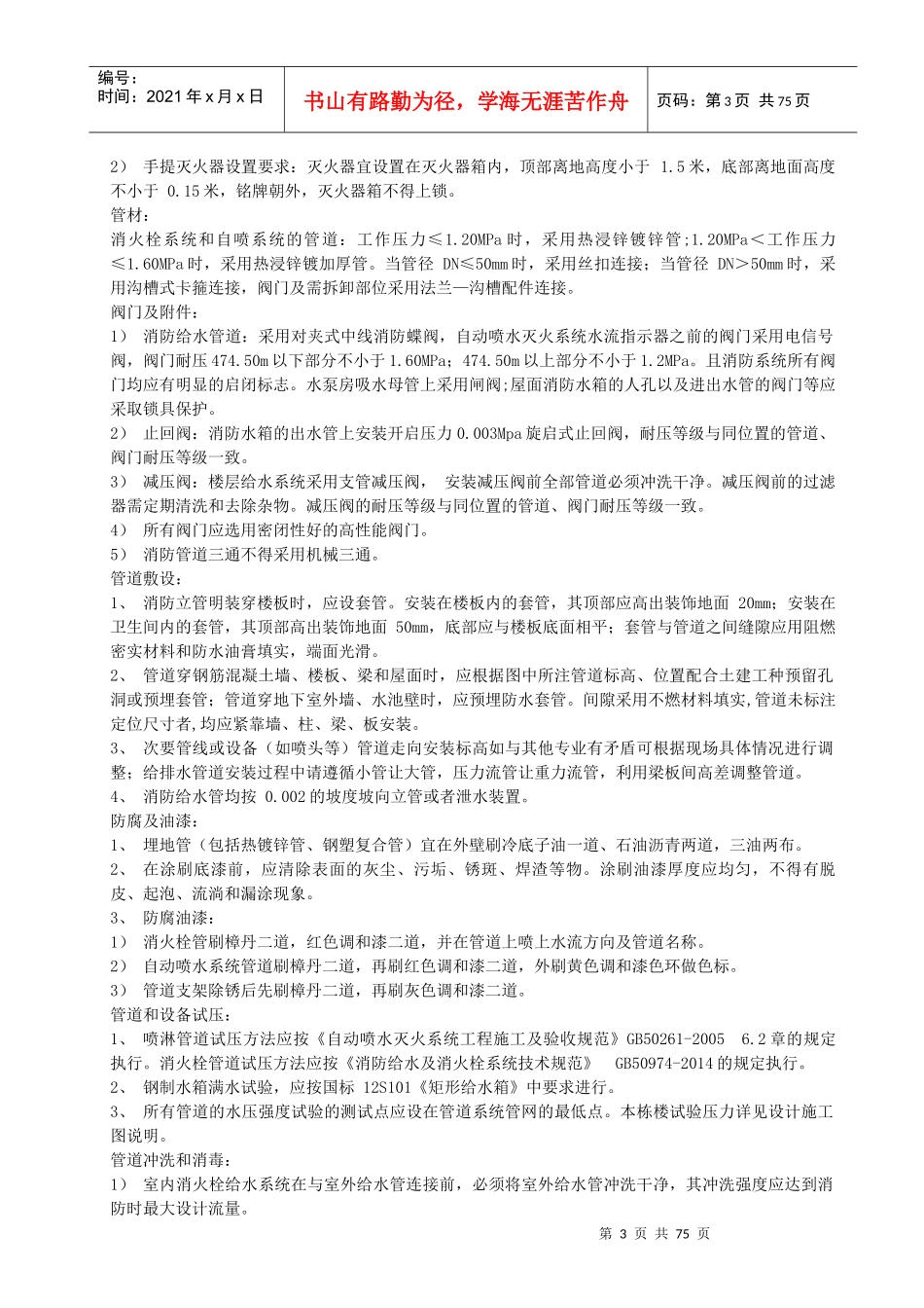
消防施工方案正文_第3页
3/75
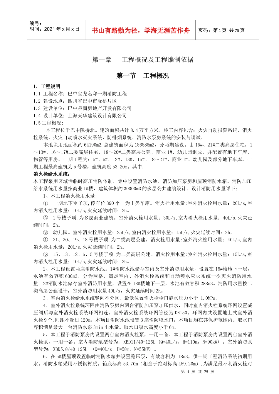
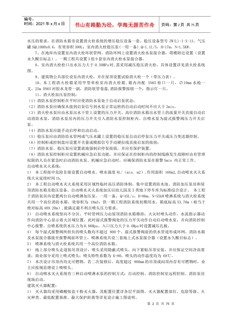
第1页共75页编号:时间:2021年x月x日书山有路勤为径,学海无涯苦作舟页码:第1页共75页第一章工程概况及工程编制依据第一节工程概况1.工程说明1.1工程名称:巴中宝龙名邸一期消防工程1.2建设地点:四川省巴中市陇桥片区1.3建设单位:巴中泉商房地产开发有限公司1.4设计单位:上海天华建筑设计有限公司1.5工程概况:本工程位于巴中陇桥北。建筑面积共计8.4万平方米。施工内容包含:火灾自动报警系统、消火栓系统、火灾自动喷水灭火系统、防排烟系统、消防水泵房系统的安装与调试。本地块用地面积约64190m2,总建筑面积为186885m2,分两期建设。由15#、21#二类高层住宅,1~13#、16~17#二类高层住宅,18~20#二类高层公建,商业1#、幼儿园组成,并配置有地下车库、物管等用房。一期工程为:5#、6#、12#、13#、15#、18~21#、商业1#、幼儿园及部分地下车库。一期工程最高建筑为5号楼,建筑高度53.20m。其中:消火栓给水系统:本工程采用区域性临时高压消防体制,集中设置消防水池、消防加压泵房和屋顶消防水箱。消防加压给水系统用水量按商业1#楼,建筑体积约30000m3的多层公共建筑设计。设计消防用水量详下:1、本工程消火栓用水量:①一期地下室子项,停车位390个,为Ⅰ类车库。消火栓用水量:室外消火栓用水量:20L/s,室内消火栓用水量:10L/s,火灾延续时间:2h。②1号楼子项,为多层商业建筑。室外消火栓用水量:30L/s,室内消火栓用水量:40L/s,火灾延续时间:2h。③幼儿园。室外消火栓用水量:25L/s,室内消火栓用水量:15L/s,火灾延续时间:2h。④21、20、19、18号楼子项,为二类高层公建。消火栓用水量:室外消火栓用水量:40L/s,室内消火栓用水量:20L/s,火灾延续时间:2h。⑤15、13、12、6、5号楼子项,为二类高层公建。消火栓用水量:室外消火栓用水量:15L/s,室内消火栓用水量:10L/s,火灾延续时间:2h。2、本工程设置两座消防水池。1#消防水池储存室内及室外消防用水量,设置在15#楼地下一层,水池有效容积630m3,分为两格,满足室内、外消火栓系统和自动喷水灭火系统一次灭火消防用水量。2#消防水池储存室外消防用水量,设置在18#楼地下一层,水池有效容积288m3。消防用水量按二类高层公建设计,室外消防用水量40L/s,火灾延续时间2h。3、室内消火栓给水系统竖向不分区。最低位置消火栓栓口静水压力小于1.0MPa。4、室外消火栓系统环网由消防泵房内两台消防加压泵加压供水,同时室内消火栓系统环网设置减压阀后与室外消火栓系统环网相连。室外消火栓系统环网管径为DN150。环网内共设置地上式室外消火栓9个,间距不超过120m。本项目消防水池设置3座消防取水口,本项目均在其保护范围内。取水口容积满足最大一台消防水泵3min出水量。取水口吸水高度小于6m。5、本工程于消防泵房内设置两台室内消火栓泵,一用一备。本工程于消防泵房内设置两台室外消火栓泵,一用一备。室内消防泵型号为:XBD11/40-125L(Q=40L/s,H=110m,N=90kW)。室外消防泵型号为:XBD5.8/40-125L(Q=40L/s,H=58m,N=55kW)。6、在5#楼屋顶设置临时消防水箱并设置稳压泵,有效容积为18m3,供一期工程消防系统初期用水。消防水箱采用不锈钢材质。箱底标高53.70m(相当于绝对标高489.20m),为满足最不利消火栓对第2页共75页第1页共75页编号:时间:2021年x月x日书山有路勤为径,学海无涯苦作舟页码:第2页共75页水压的要求,在消防水箱旁设置消火栓系统的增压稳压设备一套。稳压设备型号ZW(L)-I-X-13。气压罐SQL1000x0.6,有效容积300L;室内消火栓稳压泵(一用一备).Q=1.1L/S,H=17m,N=1.5KW。7、在地库内设置室内消火栓环状管网。消防环网上设置消火栓水泵接合器,塔楼附近设置(设置永久醒目标志)。一期工程共设置3组9套室内消火栓水泵接合器。8、室内消火栓栓口出水压力大于0.50MPa时,需采用减压稳压消火栓,具体设置详见消火栓系统图。9、建筑物公共部位设室内消火栓,并在屋顶设置试验消火栓一个(带压力表)。10、本工程消火栓箱采用甲型单栓室内消火栓箱,箱内内配SN65栓口一只,∅19mm水枪一支,25mDN65衬胶水龙带一副,消防软管卷盘,消防报警按钮一个,指示灯一只。11、消火栓加压泵控制:(1)消防水泵控制柜...

1、当您付费下载文档后,您只拥有了使用权限,并不意味着购买了版权,文档只能用于自身使用,不得用于其他商业用途(如 [转卖]进行直接盈利或[编辑后售卖]进行间接盈利)。
2、本站所有内容均由合作方或网友上传,本站不对文档的完整性、权威性及其观点立场正确性做任何保证或承诺!文档内容仅供研究参考,付费前请自行鉴别。
3、如文档内容存在违规,或者侵犯商业秘密、侵犯著作权等,请点击“违规举报”。

碎片内容

消防施工方案正文

确认删除?
VIP
微信客服
  • 扫码咨询
会员Q群
  • 会员专属群点击这里加入QQ群
客服邮箱
回到顶部