电脑桌面
添加小米粒文库到电脑桌面
安装后可以在桌面快捷访问

2024年质量工程师MQE任职资格VIP专享VIP免费

2024年质量工程师MQE任职资格_第1页
1/14
2024年质量工程师MQE任职资格_第2页
2/14
2024年质量工程师MQE任职资格_第3页
3/14
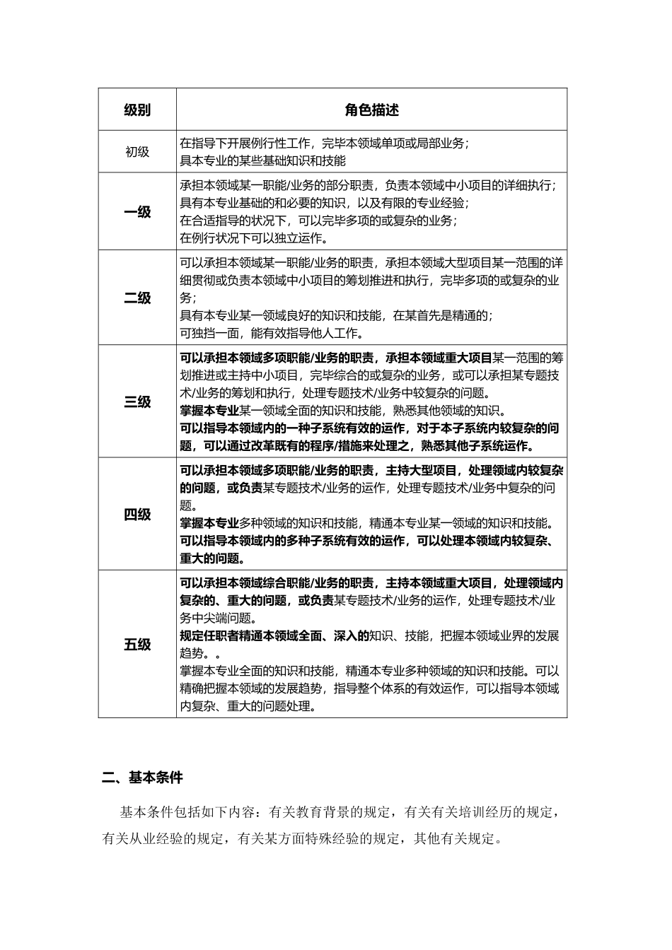
一、原则名称硬件类物料质量任职资格原则。二、原则定义物料质量任职资格原则是指从事物料来料质量控制,生产使用过程中物料问题的处理及改善、物料控制系统建立,物料技术分析及改善,协助TQC进行供应商质量改善等工作的资格评估原则。三、原则合用范围终端物料质量四、原则级别本原则共设六个级别,分别为:初级原则,一级原则、二级原则、三级原则、四级原则、五级原则五、原则的构造任职资格原则的构造包括:级别角色定义、基本条件、必备知识、行为原则、技能原则、胜任力原则。第二部分级别角色定义和基本条件一、级别角色定义级别角色定义即有关各级别可承担角色的描述,包括掌握本领域内知识技能的宽度和深度;可以处理问题的范围和难度;在本领域内的地位;可以承担的职责。级别角色描述初级在指导下开展例行性工作,完毕本领域单项或局部业务;具本专业的某些基础知识和技能一级承担本领域某一职能/业务的部分职责,负责本领域中小项目的详细执行;具有本专业基础的和必要的知识,以及有限的专业经验;在合适指导的状况下,可以完毕多项的或复杂的业务;在例行状况下可以独立运作。二级可以承担本领域某一职能/业务的职责,承担本领域大型项目某一范围的详细贯彻或负责本领域中小项目的筹划推进和执行,完毕多项的或复杂的业务;具有本专业某一领域良好的知识和技能,在某首先是精通的;可独挡一面,能有效指导他人工作。三级可以承担本领域多项职能/业务的职责,承担本领域重大项目某一范围的筹划推进或主持中小项目,完毕综合的或复杂的业务,或可以承担某专题技术/业务的筹划和执行,处理专题技术/业务中较复杂的问题。掌握本专业某一领域全面的知识和技能,熟悉其他领域的知识。可以指导本领域内的一种子系统有效的运作,对于本子系统内较复杂的问题,可以通过改革既有的程序/措施来处理之,熟悉其他子系统运作。四级可以承担本领域多项职能/业务的职责,主持大型项目,处理领域内较复杂的问题,或负责某专题技术/业务的运作,处理专题技术/业务中复杂的问题。掌握本专业多种领域的知识和技能,精通本专业某一领域的知识和技能。可以指导本领域内的多种子系统有效的运作,可以处理本领域内较复杂、重大的问题。五级可以承担本领域综合职能/业务的职责,主持本领域重大项目,处理领域内复杂的、重大的问题,或负责某专题技术/业务的运作,处理专题技术/业务中尖端问题。规定任职者精通本领域全面、深入的知识、技能,把握本领域业界的发展趋势。。掌握本专业全面的知识和技能,精通本专业多种领域的知识和技能。可以精确把握本领域的发展趋势,指导整个体系的有效运作,可以指导本领域内复杂、重大的问题处理。二、基本条件基本条件包括如下内容:有关教育背景的规定,有关有关培训经历的规定,有关从业经验的规定,有关某方面特殊经验的规定,其他有关规定。级别基本条件初级从事某类物料质量或生产工艺控制一年以内,理解某一类物料的生产流程及加工工艺,理解其质量控制重点。在指导下处理例行的物料问题。一级从事某类物料的制造工艺与质量控制工作一年以上,掌握某一领域内基本的器件技术知识,对外包工厂或供应商物料质量管理有认识;能独立处理生产过程中一般的物料质量问题。二级已获得物料质量技术或有关任职资格一级后,继续从事物料质量技术工作二年以上,或者在业界从事本岗位三年以上;可以制定某一领域内物料检查和鉴定原则。三级已获得物料质量技术或有关任职资格二级后,继续从事物料质量技术领域工作二年以上,或者在业界从事本岗位五年以上;熟悉某一领域器件制造工艺过程和关键工序控制点以及我司加工工艺规定,可以有效处理器件可加工性问题。熟悉质量保证体系,可以运用有关知识对供应商进行质量体系的考察和认证。能识别生产中的物料风险,并组织一小型团体分析处理问题。四级已获得物料质量技术或有关任职资格三级后,继续从事物料质量技术领域工作二年以上,对器件技术有较深入的研究,在器件选型、应用、失效分析、器件加工工艺方面有较丰富的实践经验,能对器件自身的制造流程和应用环境提出改善优化提议,能领导中型项目攻关团体,成功处理...

1、当您付费下载文档后,您只拥有了使用权限,并不意味着购买了版权,文档只能用于自身使用,不得用于其他商业用途(如 [转卖]进行直接盈利或[编辑后售卖]进行间接盈利)。
2、本站所有内容均由合作方或网友上传,本站不对文档的完整性、权威性及其观点立场正确性做任何保证或承诺!文档内容仅供研究参考,付费前请自行鉴别。
3、如文档内容存在违规,或者侵犯商业秘密、侵犯著作权等,请点击“违规举报”。

碎片内容

2024年质量工程师MQE任职资格

您可能关注的文档

确认删除?
VIP
微信客服
  • 扫码咨询
会员Q群
  • 会员专属群点击这里加入QQ群
客服邮箱
回到顶部