电脑桌面
添加小米粒文库到电脑桌面
安装后可以在桌面快捷访问

(江苏专用)高考数学专题复习 专题10 计数原理、概率与统计 第73练 事件的独立与条件概率练习 理-人教版高三数学试题VIP免费

(江苏专用)高考数学专题复习 专题10 计数原理、概率与统计 第73练 事件的独立与条件概率练习 理-人教版高三数学试题_第1页
1/3
(江苏专用)高考数学专题复习 专题10 计数原理、概率与统计 第73练 事件的独立与条件概率练习 理-人教版高三数学试题_第2页
2/3
(江苏专用)高考数学专题复习 专题10 计数原理、概率与统计 第73练 事件的独立与条件概率练习 理-人教版高三数学试题_第3页
3/3
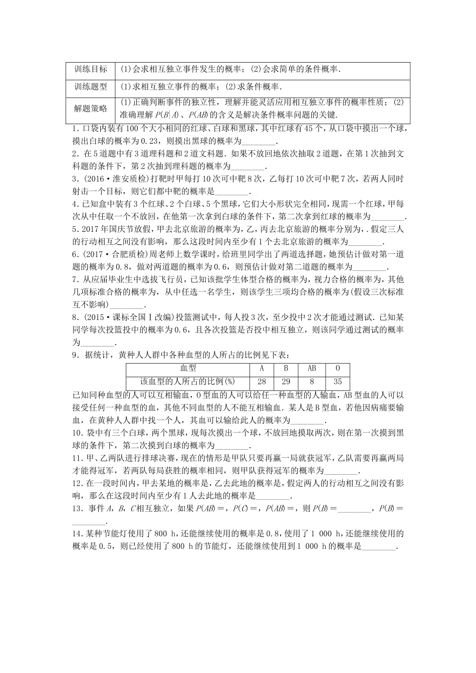
训练目标(1)会求相互独立事件发生的概率;(2)会求简单的条件概率.训练题型(1)求相互独立事件的概率;(2)求条件概率.解题策略(1)正确判断事件的独立性,理解并能灵活应用相互独立事件的概率性质;(2)准确理解P(B|A)、P(AB)的含义是解决条件概率问题的关键.1.口袋内装有100个大小相同的红球、白球和黑球,其中红球有45个,从口袋中摸出一个球,摸出白球的概率为0.23,则摸出黑球的概率为________.2.在5道题中有3道理科题和2道文科题.如果不放回地依次抽取2道题,在第1次抽到文科题的条件下,第2次抽到理科题的概率为________.3.(2016·淮安质检)打靶时甲每打10次可中靶8次,乙每打10次可中靶7次,若两人同时射击一个目标,则它们都中靶的概率是________.4.已知盒中装有3个红球、2个白球、5个黑球,它们大小形状完全相同,现需一个红球,甲每次从中任取一个不放回,在他第一次拿到白球的条件下,第二次拿到红球的概率为________.5.2017年国庆节放假,甲去北京旅游的概率为,乙,丙去北京旅游的概率分别为,.假定三人的行动相互之间没有影响,那么这段时间内至少有1个去北京旅游的概率为________.6.(2017·合肥质检)周老师上数学课时,给班里同学出了两道选择题,她预估计做对第一道题的概率为0.8,做对两道题的概率为0.6,则预估计做对第二道题的概率为________.7.从应届毕业生中选拔飞行员,已知该批学生体型合格的概率为,视力合格的概率为,其他几项标准合格的概率为,从中任选一名学生,则该学生三项均合格的概率为(假设三次标准互不影响)________.8.(2015·课标全国Ⅰ改编)投篮测试中,每人投3次,至少投中2次才能通过测试.已知某同学每次投篮投中的概率为0.6,且各次投篮是否投中相互独立,则该同学通过测试的概率为________.9.据统计,黄种人人群中各种血型的人所占的比例见下表:血型ABABO该血型的人所占的比例(%)2829835已知同种血型的人可以互相输血,O型血的人可以给任一种血型的人输血,AB型血的人可以接受任何一种血型的血,其他不同血型的人不能互相输血.某人是B型血,若他因病痛要输血,在黄种人人群中找一个人,其血可以输给此人的概率为________.10.袋中有三个白球,两个黑球,现每次摸出一个球,不放回地摸取两次,则在第一次摸到黑球的条件下,第二次摸到白球的概率为________.11.甲、乙两队进行排球决赛,现在的情形是甲队只要再赢一局就获冠军,乙队需要再赢两局才能得冠军,若两队每局获胜的概率相同,则甲队获得冠军的概率为________.12.在一段时间内,甲去某地的概率是,乙去此地的概率是,假定两人的行动相互之间没有影响,那么在这段时间内至少有1人去此地的概率是________.13.事件A,B,C相互独立,如果P(AB)=,P(C)=,P(AB)=,则P(B)=________,P(B)=________.14.某种节能灯使用了800h,还能继续使用的概率是0.8,使用了1000h,还能继续使用的概率是0.5,则已经使用了800h的节能灯,还能继续使用到1000h的概率是________.答案精析1.0.322.3.4.5.解析用A,B,C分别表示甲,乙,丙三人去北京旅游这一事件,三人均不去的概率为P()=P()·P()·P()=××=,故至少有一人去北京旅游的概率为1-=.6.0.75解析设事件Ai(i=1,2)表示“做对第i道题”,A1,A2相互独立,由已知得P(A1)=0.8,P(A1A2)=0.6,P(A2|A1)==0.75.7.解析设体型合格为事件A,视力合格为事件B,其他几项合格为事件C,依题意P(A)=,P(B)=,P(C)=.∴所求概率为P(ABC)=P(A)·P(B)·P(C)=××=.8.0.648解析该同学通过测试的概率P=C×0.62×0.4+0.63=0.432+0.216=0.648.9.0.64解析对任一人,其血型为A,B,AB,O型血的事件分别记为A′,B′,C′,D′,它们是互斥的,由已知得P(A′)=0.28,P(B′)=0.29,P(C′)=0.08,P(D′)=0.35. B,O型血可以输给B型血的人,∴“可以输血给此人”为事件B′+D′,根据互斥事件的概率加法公式,有P(B′+D′)=P(B′)+P(D′)=0.29+0.35=0.64,∴在黄种人人群中找一个人,其血可以输给此人的概率为0.64.10.解析记事件A为“第一次摸到黑球”,事件B为“第二次摸到白球”,则事件AB为“第一次摸到...

1、当您付费下载文档后,您只拥有了使用权限,并不意味着购买了版权,文档只能用于自身使用,不得用于其他商业用途(如 [转卖]进行直接盈利或[编辑后售卖]进行间接盈利)。
2、本站所有内容均由合作方或网友上传,本站不对文档的完整性、权威性及其观点立场正确性做任何保证或承诺!文档内容仅供研究参考,付费前请自行鉴别。
3、如文档内容存在违规,或者侵犯商业秘密、侵犯著作权等,请点击“违规举报”。

碎片内容

(江苏专用)高考数学专题复习 专题10 计数原理、概率与统计 第73练 事件的独立与条件概率练习 理-人教版高三数学试题

确认删除?
VIP
微信客服
  • 扫码咨询
会员Q群
  • 会员专属群点击这里加入QQ群
客服邮箱
回到顶部