电脑桌面
添加小米粒文库到电脑桌面
安装后可以在桌面快捷访问

数字电子设计性实验指导参考书VIP免费

数字电子设计性实验指导参考书_第1页
1/5
数字电子设计性实验指导参考书_第2页
2/5
数字电子设计性实验指导参考书_第3页
3/5
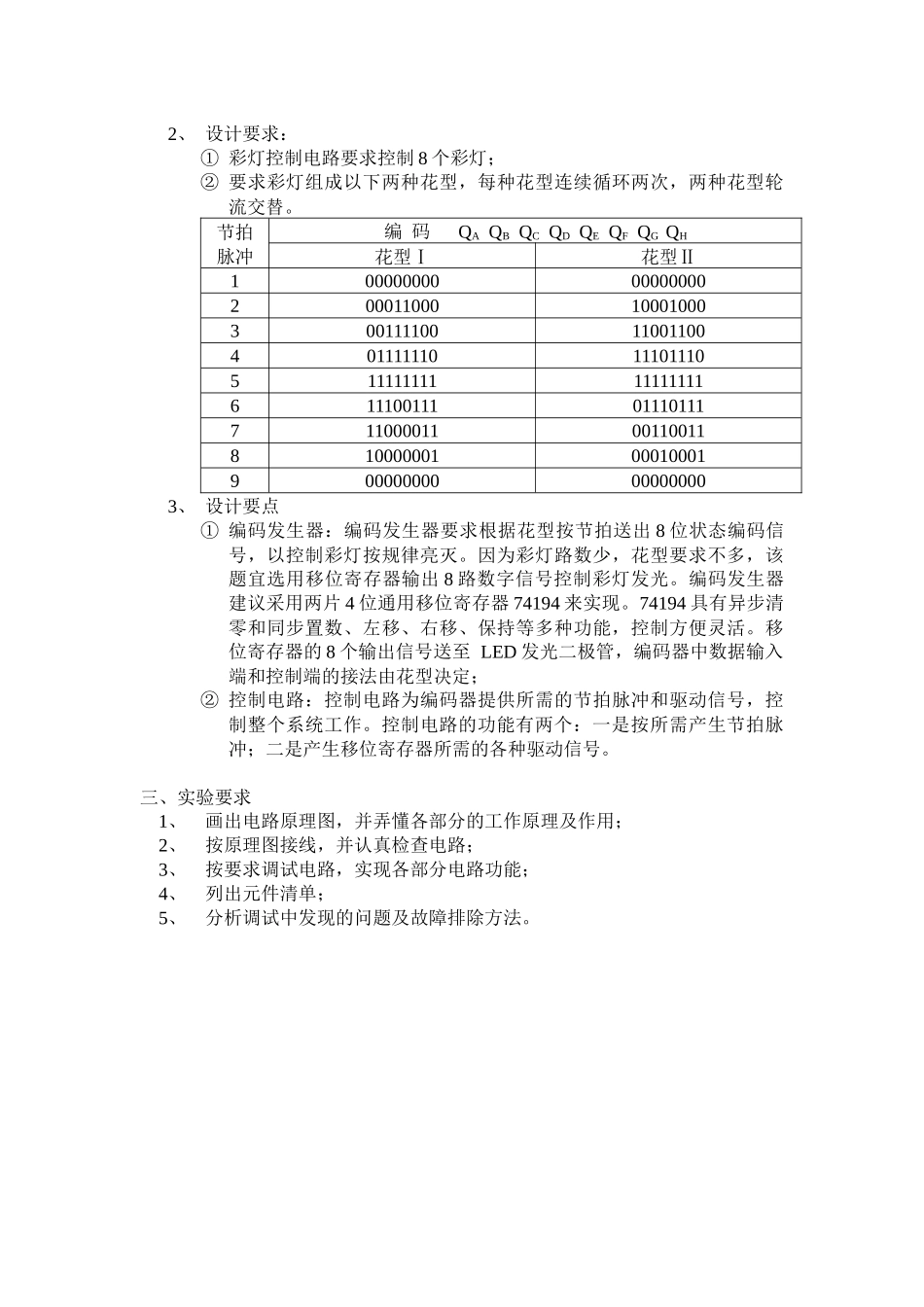
数字电子设计性实验第二部分设计性实验实验七竞赛抢答器的设计一、实验目的1、掌握电路板焊接技术;2、学习调试系统电路,提高实验技能;3、了解竞赛抢答器的工作原理及其结构。二、实验内容1、设计任务:设计制作一个可容纳六组参赛的数字式抢答器。2、设计要求:①每组设置一个抢答按钮,供抢答者使用;②电路具有第一抢答信号的鉴别和锁存功能。在主持人将系统复位并发出抢答指令后,若有参赛者按抢答开关,则该组指示灯亮并用组别显示出抢答者的组别,同时扬声器声音,音响持续2-3s;③电路应具备自锁功能,使别组的抢答开关不起作用;④电路具有回答问题的时间控制功能,要求回答问题的时间≤100s(显示00-99),时间显示采用倒计时方式,当达到限定时间时(即显示器为00时),发出声响,以示警告;⑤要求电路主要选用中规模TTL或CMOS集成电路。2、设计要点根据设计要求,竞赛抢答器主要由六部分组成:①抢答控制器:竞赛抢答器的核心,当任意一位参赛者按下开关时,抢答控制器立刻接受该信号,并使相应的发光二极管点亮,并用音响电路发出声音,与此同时,封锁其他参赛者的输入信号,这就要求抢答器的分辨能力高,同时要求电路有6组输入和输出,电路可考虑用6个D触发器和6个与非门组成(供参考);②抢答控制输入电路:有6个开关组成,6人各控制一个,按下开关使相应控制端信号为高电平或低电平;③清零装置:供每次比赛前主持人使用,它保证每次抢答前使抢答器清零,避免电路误动作和抢答过程中的不公平。采用由主持人控制开关,同时使每人的抢答电路同时清零的方式;④显示、声响电路:每个抢答器显示电路可由发光二极管显示,显示字形代表组号,也可为单一发光信号,如果是一个发光二极管,且功率不大,可直接由抢答器驱动;如果要醒目,加大功率或用多个大功率发光管,则要单独采用驱动电路。声响电路为6组共用,只要有抢答者出现,都会发出音响,鸣响器件用扬声器,因此必须加一级三极管驱动电路,输入信号有音频信号、抢答信号和“时间到”信号;⑤计数、显示电路:该电路的作用是对抢答者回答问题时间进行控制,规定的时间小于或等于100s,所以显示装置应该是一个二位数字显示的计数系统。因为要求倒计时,当主持人给出“请回答”指令后,从“99”倒计时,当计到“00”时,要能够驱动声响电路发出警告声,由此可知,当主持人给出“请回答”指令后,两位计数器同时置9,CP信号为秒脉冲,进行减法计数,当两位数为“00”向高位借位时,送出音响控制信号,计数器同时被封锁,不再计数;⑥振荡电路:由上面分析,需要振荡信号的电路有:a、控制器信号:振荡信号频率越高,抢答控制器的分辨率越高,建议采用500KHz;b、音频信号:使音响电路发出单一鸣响,建议采用1KHz;c、秒脉冲信号:为计数器显示提供秒脉冲信号。这几个不同频率的信号源可用一个振荡电路来完成,采用分频方式得到不同频率的信号。三、实验要求1、画出电路原理图,并弄懂各部分的工作原理及作用;2、按原理图接线,并认真检查电路;3、按要求调试电路,实现各部分电路功能;4、列出元件清单;5、分析调试中发现的问题及故障排除方法。实验八彩灯控制器的设计一、实验目的1、掌握电路板焊接技术;2、学习调试系统电路,提高实验技能;3、了解彩灯控制器的工作原理及其结构。二、实验内容1、设计任务:节目的彩灯五彩缤纷,彩灯的控制电路种类繁多。用移位寄存器为核心元件设计制作一个8路彩灯控制器。2、设计要求:①彩灯控制电路要求控制8个彩灯;②要求彩灯组成以下两种花型,每种花型连续循环两次,两种花型轮流交替。节拍脉冲编码QAQBQCQDQEQFQGQH花型Ⅰ花型Ⅱ1000000000000000020001100010001000300111100110011004011111101110111051111111111111111611100111011101117110000110011001181000000100010001900000000000000003、设计要点①编码发生器:编码发生器要求根据花型按节拍送出8位状态编码信号,以控制彩灯按规律亮灭。因为彩灯路数少,花型要求不多,该题宜选用移位寄存器输出8路数字信号控制彩灯发光。编码发生器建议采用两片4位通用移位寄存器74194来实现。74194具有异步清零和同步置数、...

1、当您付费下载文档后,您只拥有了使用权限,并不意味着购买了版权,文档只能用于自身使用,不得用于其他商业用途(如 [转卖]进行直接盈利或[编辑后售卖]进行间接盈利)。
2、本站所有内容均由合作方或网友上传,本站不对文档的完整性、权威性及其观点立场正确性做任何保证或承诺!文档内容仅供研究参考,付费前请自行鉴别。
3、如文档内容存在违规,或者侵犯商业秘密、侵犯著作权等,请点击“违规举报”。

碎片内容

数字电子设计性实验指导参考书

您可能关注的文档

确认删除?
VIP
微信客服
  • 扫码咨询
会员Q群
  • 会员专属群点击这里加入QQ群
客服邮箱
回到顶部