电脑桌面
添加小米粒文库到电脑桌面
安装后可以在桌面快捷访问

广告学 复习VIP免费

广告学 复习_第1页
1/6
广告学 复习_第2页
2/6
广告学 复习_第3页
3/6
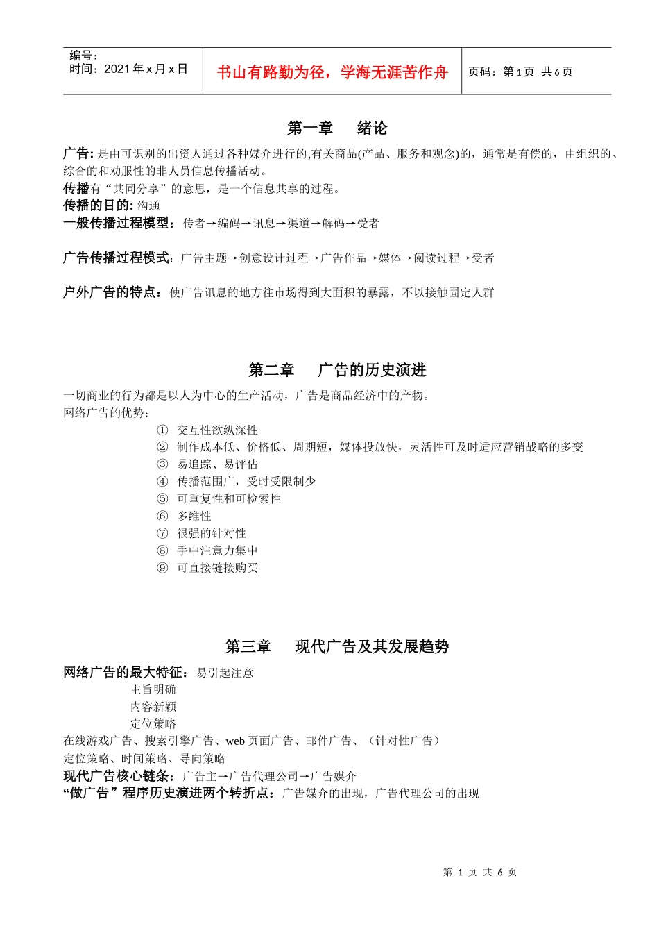
第1页共6页编号:时间:2021年x月x日书山有路勤为径,学海无涯苦作舟页码:第1页共6页第一章绪论广告:是由可识别的出资人通过各种媒介进行的,有关商品(产品、服务和观念)的,通常是有偿的,由组织的、综合的和劝服性的非人员信息传播活动。传播有“共同分享”的意思,是一个信息共享的过程。传播的目的:沟通一般传播过程模型:传者→编码→讯息→渠道→解码→受者广告传播过程模式:广告主题→创意设计过程→广告作品→媒体→阅读过程→受者户外广告的特点:使广告讯息的地方往市场得到大面积的暴露,不以接触固定人群第二章广告的历史演进一切商业的行为都是以人为中心的生产活动,广告是商品经济中的产物。网络广告的优势:①交互性欲纵深性②制作成本低、价格低、周期短,媒体投放快,灵活性可及时适应营销战略的多变③易追踪、易评估④传播范围广,受时受限制少⑤可重复性和可检索性⑥多维性⑦很强的针对性⑧手中注意力集中⑨可直接链接购买第三章现代广告及其发展趋势网络广告的最大特征:易引起注意主旨明确内容新颖定位策略在线游戏广告、搜索引擎广告、web页面广告、邮件广告、(针对性广告)定位策略、时间策略、导向策略现代广告核心链条:广告主→广告代理公司→广告媒介“做广告”程序历史演进两个转折点:广告媒介的出现,广告代理公司的出现第2页共6页第1页共6页编号:时间:2021年x月x日书山有路勤为径,学海无涯苦作舟页码:第2页共6页第四章整合营销传播整合营销传播的定义:以消费者为核心,重组企业行为和市场行为,综合协调地使用各种形式的传播方式,以统一的目标和统一的传播形象,传播一致的产品信息,实现与消费者双向沟通。营销的目的:满足(客户)需求。整合营销传播的基本方法:①统一外观法②主题线方法③供应面的策划方法④特设会议的方法⑤基于消费者的方法4P理论:以产品为中心,以价格为中心,以地点为中心,以促销为中心。4C理论:消费者的消费和欲望、消费者满足需求须付出的成本、产品为消费者所提供的方便、产品与消费者的沟通传统营销模式整合营销模式思想:以生产为中心,着眼于企业以消费者为中心,着眼于消费者背景:卖方市场,供不应求买方市场,供过于求态度:生产什么就销售什么能满足顾客需求,又整合长远利益产品表现:1、企业自我表现型绿色广告的兴起,广告日益依赖市场研究,非2、畅销产品何必花钱的广告商业广告普遍增多,广告与文化的相互影响广告活动:设定广告目的,然后在市场上执行这些策略的过程。广告分离期→全面服务期→传播分离期→传播整合期第五章广告主广告主定义:广告主又称广告客户,是指为推销商品或服务,自行或委托他人设计制作、发布广告的法人、其他经济组织或者个人。广告主经济内容分类:生产商、经销商、服务商经营性质分类:企业、政府机构或社会团体、事业单位、一般公民经营规模分类:全球性广告、全国性广告、区域性广告广告的误区:仅仅把广告当作传递信息的工具。广告导入期:第3页共6页第2页共6页编号:时间:2021年x月x日书山有路勤为径,学海无涯苦作舟页码:第3页共6页第六章广告公司全球六大广告集团:奥姆尼康集团(Omnicom)→最富创意广告公司WPP集团→全球最大广告传媒集团IPG集团法国阳狮集团日本电通集团哈瓦斯集团本土专业广告公司:广东省广告有限公司北京未来广告公司叶茂中营销策划机构广东黑马广告有限公司广东英杨传奇广告公司4A广告公司:4A广告公司是美国广告代理公司协会,即4A(American,AssociationofadvertisingAgencies)会员或4A协会在欧洲共同体或香港分协会的会员。第七章广告运作与策划广告最基本目标:促进销售(盈利)广告目标的含义:广告主通过广告活动所要达到的目的。演进的本质:做广告行为程序化、复杂化和专业化。现代广告运作的一般程序和主要内容:①广告主依据营销战略和计划制定总体的广告战略和计划②进行市场调查和分析③进行广告策划④广告创意⑤广告设计制作⑥实施广告战略和发布广告作品⑦测定广告效果和收集反馈广告运作等基本特征:4W1HWho(诉求对象)What(以什么信息为诉求点)When(诉求时机策略如何)Where(媒介策略如何)How(进行诉求的...

1、当您付费下载文档后,您只拥有了使用权限,并不意味着购买了版权,文档只能用于自身使用,不得用于其他商业用途(如 [转卖]进行直接盈利或[编辑后售卖]进行间接盈利)。
2、本站所有内容均由合作方或网友上传,本站不对文档的完整性、权威性及其观点立场正确性做任何保证或承诺!文档内容仅供研究参考,付费前请自行鉴别。
3、如文档内容存在违规,或者侵犯商业秘密、侵犯著作权等,请点击“违规举报”。

碎片内容

广告学 复习

教育精品店+ 关注
实名认证
内容提供者

优良的服务

相关文档

确认删除?
VIP
微信客服
  • 扫码咨询
会员Q群
  • 会员专属群点击这里加入QQ群
客服邮箱
回到顶部