电脑桌面
添加小米粒文库到电脑桌面
安装后可以在桌面快捷访问

数学九年级浙教版第三章 直线与圆圆与圆的位置关系单元过关测 VIP免费

数学九年级浙教版第三章 直线与圆圆与圆的位置关系单元过关测 _第1页
1/5
数学九年级浙教版第三章 直线与圆圆与圆的位置关系单元过关测 _第2页
2/5
数学九年级浙教版第三章 直线与圆圆与圆的位置关系单元过关测 _第3页
3/5
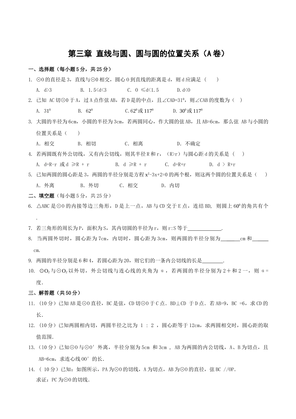
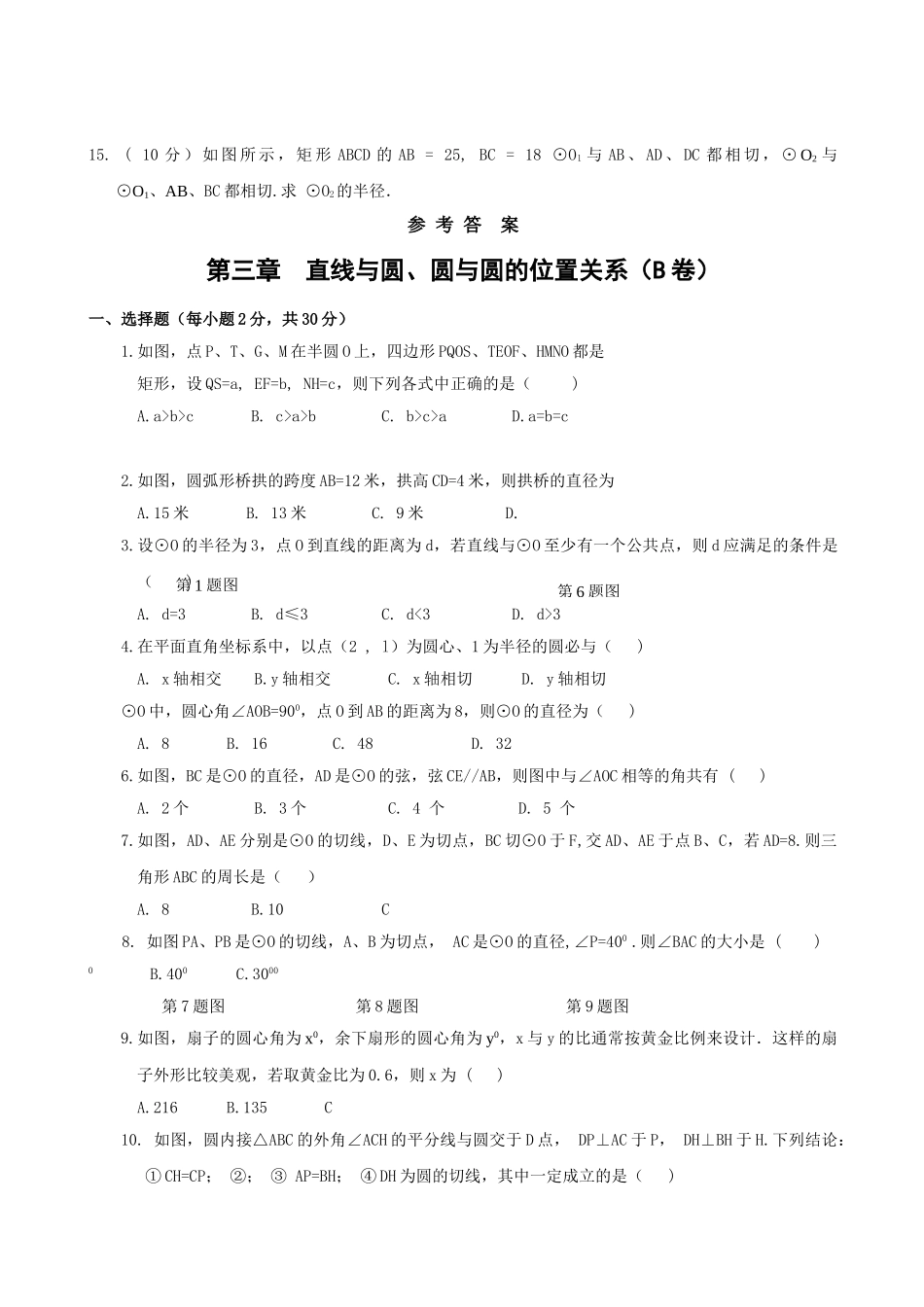
第三章直线与圆、圆与圆的位置关系(A卷)一、选择题(每小题5分,共25分)1.⊙O的直径是3,直线与⊙0相交,圆心O到直线的距离是d,则d应满足()A.d>3B.1.5r)与圆心距d的关系是()A.d=R-r或d≥R+rB.d≥R+rC.d=R+rD.d>R+r5.已知两圆的圆心距是3,两圆的半径分别是方程x2-3x+2=0的两个根,则这两个圆的位置关系是()A.外离B.外切C.相交D.内切二、填空题(每小题5分,共25分)6.△ABC是⊙O的内接等边三角形,D是上一点,AB与CD交于E点,连结BD,则圆上600的角共有个.7.若三角形的周长为P,面积为S,其内切圆的半径为r,则r:S等于.8.当两圆外切时,圆心距为7cm,内切时,圆心距为3cm,则两圆的半径分别为___cm和____cm.9.两圆的半径分别是6和4,若圆心距为20,则它们的一条内公切线的长是.10.⊙O2与⊙O2以外切,外公切线与连心线的夹角为α,若两圆的半径分别为2+和2一,则α=度.三、解答题(共50分)11.(10分)已知AB是⊙O直径,BC是弦,CD切⊙O于C点.BD⊥CD于D点.若AB=9,BC=6,求CD的长.12.(10分)已知两圆相内切,两圆半径之比为1:2,圆心距等于12cm,求两圆相交时,圆心距的取值范围.13.(l0分)已知⊙O与⊙O′外离,半径分别为5cm和3cm,AB为两圆的内公切线,A、B为切点,且AB=6cm,求连心线OO′的长.14.(10分)已知:如图所示,PA为⊙O的切线,A为切点,AB为⊙O的直径,弦BC//OP.求证:PC为⊙O的切线.第1题图第6题图15.(10分)如图所示,矩形ABCD的AB=25,BC=18⊙O1与AB、AD、DC都相切,⊙O2与⊙O1、AB、BC都相切.求⊙O2的半径.参考答案第三章直线与圆、圆与圆的位置关系(B卷)一、选择题(每小题2分,共30分)1.如图,点P、T、G、M在半圆O上,四边形PQOS、TEOF、HMNO都是矩形,设QS=a,EF=b,NH=c,则下列各式中正确的是()A.a>b>cB.c>a>bC.b>c>aD.a=b=c2.如图,圆弧形桥拱的跨度AB=12米,拱高CD=4米,则拱桥的直径为A.15米B.13米C.9米D.3.设⊙O的半径为3,点O到直线的距离为d,若直线与⊙O至少有一个公共点,则d应满足的条件是()A.d=3B.d≤3C.d<3D.d>34.在平面直角坐标系中,以点(2,l)为圆心、1为半径的圆必与()A.x轴相交B.y轴相交C.x轴相切D.y轴相切⊙O中,圆心角∠AOB=900,点O到AB的距离为8,则⊙O的直径为()A.8B.16C.48D.326.如图,BC是⊙O的直径,AD是⊙O的弦,弦CE//AB,则图中与∠AOC相等的角共有()A.2个B.3个C.4个D.5个7.如图,AD、AE分别是⊙O的切线,D、E为切点,BC切⊙O于F,交AD、AE于点B、C,若AD=8.则三角形ABC的周长是()A.8B.10C8.如图PA、PB是⊙O的切线,A、B为切点,AC是⊙O的直径,∠P=400.则∠BAC的大小是()0B.400C.3000第7题图第8题图第9题图9.如图,扇子的圆心角为x0,余下扇形的圆心角为y0,x与y的比通常按黄金比例来设计.这样的扇子外形比较美观,若取黄金比为0.6,则x为()A.216B.135C10.如图,圆内接△ABC的外角∠ACH的平分线与圆交于D点,DP⊥AC于P,DH⊥BH于H.下列结论:①CH=CP;②;③AP=BH;④DH为圆的切线,其中一定成立的是()A.①②④B.①③④C.②③④D.①②③第10题图第11题图第13题图11.如图,某城市公园的一个雕塑,它是由三个直径为1米的等圆两两外切立在水平的地面上,则雕塑的最高点到地面的距离是()A.米B.米C.米D.米12.在一服装厂里有大量形状为等腰直角三角形的边角布料,测得∠C=900,AC=BC=4.今要从这种三角形中剪出一种扇形,做成不同形状的玩具,使扇形的边缘半径恰好都在△ABC边上,且扇形的弧与△ABC的其他边相切.则符合题意的方案有()A.1种B.2种C.3种D.4种13.如图,A是半径为2的⊙O外一点,OA=4,AB切⊙O于弦BC//OA,连接AC,则图中阴影部分的面积等于A.B.C.πD.14.某机械传动装置在静止状态时,如图所示,连杆PB与点B运动所形成的⊙0交于点A,测量得PA=4cm,AB=5cm,⊙0...

1、当您付费下载文档后,您只拥有了使用权限,并不意味着购买了版权,文档只能用于自身使用,不得用于其他商业用途(如 [转卖]进行直接盈利或[编辑后售卖]进行间接盈利)。
2、本站所有内容均由合作方或网友上传,本站不对文档的完整性、权威性及其观点立场正确性做任何保证或承诺!文档内容仅供研究参考,付费前请自行鉴别。
3、如文档内容存在违规,或者侵犯商业秘密、侵犯著作权等,请点击“违规举报”。

碎片内容

数学九年级浙教版第三章 直线与圆圆与圆的位置关系单元过关测

黄金阁书苑+ 关注
实名认证
内容提供者

热爱教学事业,对互联网知识分享很感兴趣

确认删除?
VIP
微信客服
  • 扫码咨询
会员Q群
  • 会员专属群点击这里加入QQ群
客服邮箱
回到顶部