电脑桌面
添加小米粒文库到电脑桌面
安装后可以在桌面快捷访问

固定资产业务、数据结构和案例分析VIP免费

固定资产业务、数据结构和案例分析_第1页
1/15
固定资产业务、数据结构和案例分析_第2页
2/15
固定资产业务、数据结构和案例分析_第3页
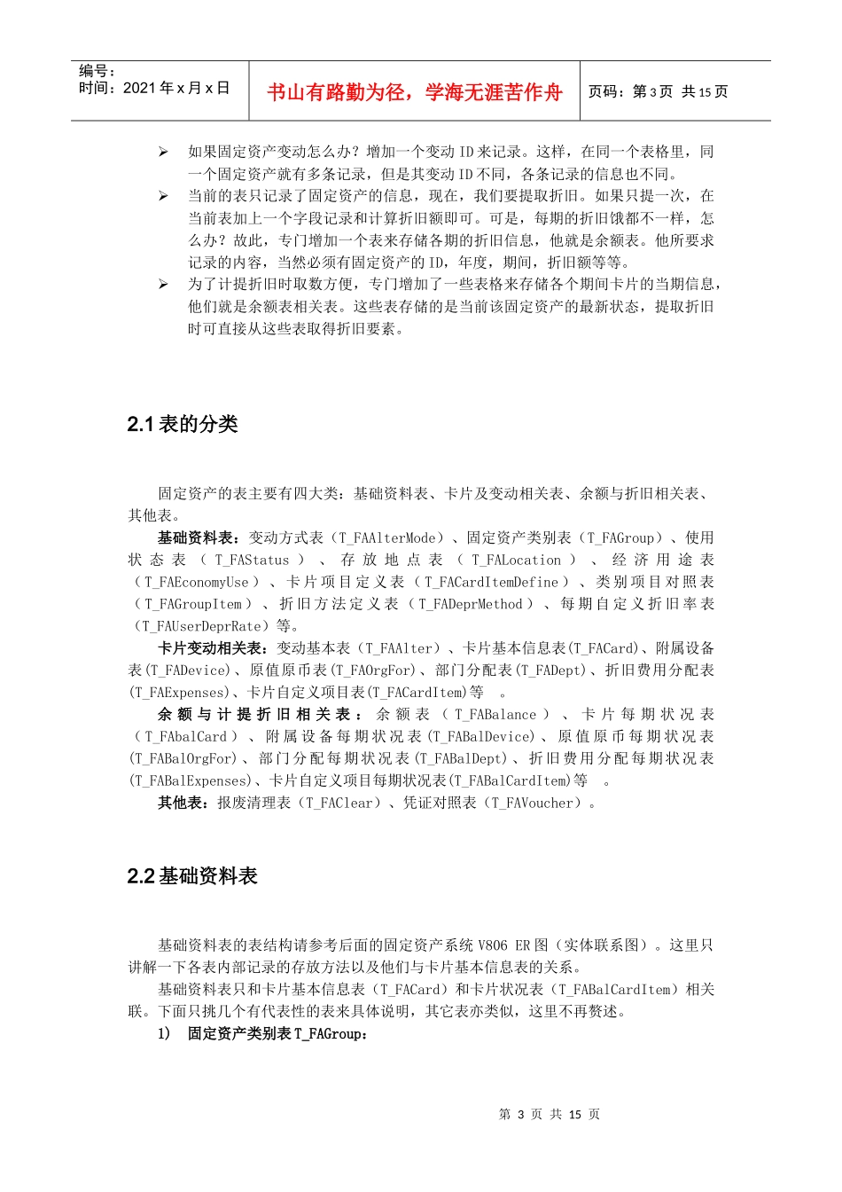
3/15
第1页共15页编号:时间:2021年x月x日书山有路勤为径,学海无涯苦作舟页码:第1页共15页固定资产业务、数据结构和案例分析第1章固定资产的一些新特点.....................................................................................................2第2章固定资产的表结构:.........................................................................................................22.1表的分类.............................................................................................................................32.2基础资料表.........................................................................................................................42.3卡片及变动相关表:.........................................................................................................52.4余额与折旧计提相关表:.................................................................................................72.5其它表................................................................................................................................8第3章程序讲解.............................................................................................................................93.1折旧公式说明.....................................................................................................................93.2最后一期折旧的处理:.....................................................................................................93.3折旧要素说明...................................................................................................................103.4重要报表的取数来源:...................................................................................................11第4章案例分析...........................................................................................................................114.1计提折旧时提示“科目无权限”...................................................................................114.2计提折旧提示“核算项目没有权限”...........................................................................124.3计提折旧提示“withblock对象或变量错误”.............................................................124.4计提折旧时提示“名称或代码已经在系统中存在”...................................................134.5点击类别管理时提示“elementnotfound”....................................................................134.6卡片新增保存时提示“类型不匹配”...........................................................................134.7某个卡片作变动时提示“缺少余额数据”...................................................................144.8固定资产自动对账和总账对不上,但其它报表和总账对的上...................................144.9折旧明细表和折旧费用分配表的折旧额不一致,其它报表正常...............................14第2页共15页第1页共15页编号:时间:2021年x月x日书山有路勤为径,学海无涯苦作舟页码:第2页共15页第1章固定资产的一些新特点固定资产旧版本相比,本系统主要发生了以下变化:所有卡片及相关表既保存新增卡片的数据,也保存变动数据,通过一个字段来表明是新增还是变动原有的三个变动表和卡片基本表合并为一个表原有的变动数据中,某些卡片元素保存变化值和变化后的值,现在不再保存变化值,只保存变化后的值原有的余额相关表只有三个:余额表、部门分配表、折旧费用项目分配表,现在卡片表及原值原币表、附属设备表、部门表、折旧费用科目表、自定义卡片项目表豆油一个对应的表用于反映每期最新数...

1、当您付费下载文档后,您只拥有了使用权限,并不意味着购买了版权,文档只能用于自身使用,不得用于其他商业用途(如 [转卖]进行直接盈利或[编辑后售卖]进行间接盈利)。
2、本站所有内容均由合作方或网友上传,本站不对文档的完整性、权威性及其观点立场正确性做任何保证或承诺!文档内容仅供研究参考,付费前请自行鉴别。
3、如文档内容存在违规,或者侵犯商业秘密、侵犯著作权等,请点击“违规举报”。

碎片内容

固定资产业务、数据结构和案例分析

您可能关注的文档

确认删除?
VIP
微信客服
  • 扫码咨询
会员Q群
  • 会员专属群点击这里加入QQ群
客服邮箱
回到顶部