电脑桌面
添加小米粒文库到电脑桌面
安装后可以在桌面快捷访问

上海电信营销活动规则模版VIP专享VIP免费

上海电信营销活动规则模版_第1页
1/5
上海电信营销活动规则模版_第2页
2/5
上海电信营销活动规则模版_第3页
3/5
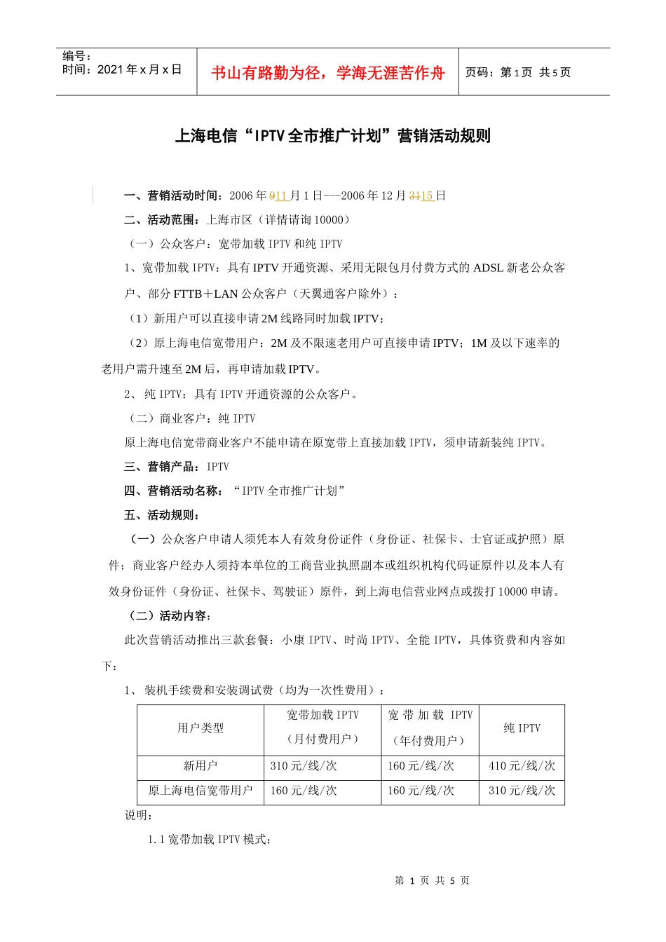
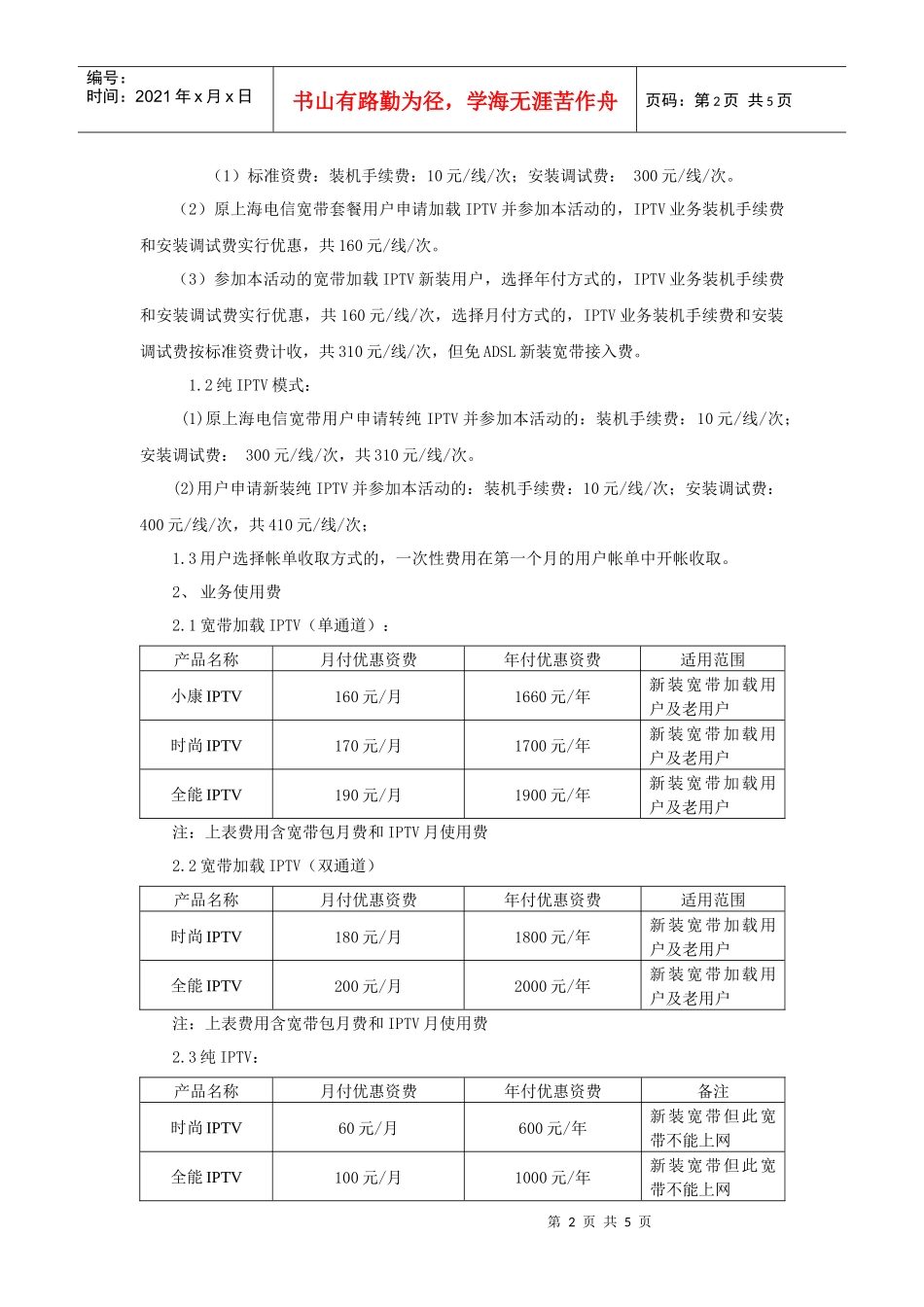
第1页共5页编号:时间:2021年x月x日书山有路勤为径,学海无涯苦作舟页码:第1页共5页上海电信“IPTV全市推广计划”营销活动规则一、营销活动时间:2006年911月1日---2006年12月3115日二、活动范围:上海市区(详情请询10000)(一)公众客户:宽带加载IPTV和纯IPTV1、宽带加载IPTV:具有IPTV开通资源、采用无限包月付费方式的ADSL新老公众客户、部分FTTB+LAN公众客户(天翼通客户除外):(1)新用户可以直接申请2M线路同时加载IPTV;(2)原上海电信宽带用户:2M及不限速老用户可直接申请IPTV;1M及以下速率的老用户需升速至2M后,再申请加载IPTV。2、纯IPTV:具有IPTV开通资源的公众客户。(二)商业客户:纯IPTV原上海电信宽带商业客户不能申请在原宽带上直接加载IPTV,须申请新装纯IPTV。三、营销产品:IPTV四、营销活动名称:“IPTV全市推广计划”五、活动规则:(一)公众客户申请人须凭本人有效身份证件(身份证、社保卡、士官证或护照)原件;商业客户经办人须持本单位的工商营业执照副本或组织机构代码证原件以及本人有效身份证件(身份证、社保卡、驾驶证)原件,到上海电信营业网点或拨打10000申请。(二)活动内容:此次营销活动推出三款套餐:小康IPTV、时尚IPTV、全能IPTV,具体资费和内容如下:1、装机手续费和安装调试费(均为一次性费用):用户类型宽带加载IPTV(月付费用户)宽带加载IPTV(年付费用户)纯IPTV新用户310元/线/次160元/线/次410元/线/次原上海电信宽带用户160元/线/次160元/线/次310元/线/次说明:1.1宽带加载IPTV模式:第2页共5页第1页共5页编号:时间:2021年x月x日书山有路勤为径,学海无涯苦作舟页码:第2页共5页(1)标准资费:装机手续费:10元/线/次;安装调试费:300元/线/次。(2)原上海电信宽带套餐用户申请加载IPTV并参加本活动的,IPTV业务装机手续费和安装调试费实行优惠,共160元/线/次。(3)参加本活动的宽带加载IPTV新装用户,选择年付方式的,IPTV业务装机手续费和安装调试费实行优惠,共160元/线/次,选择月付方式的,IPTV业务装机手续费和安装调试费按标准资费计收,共310元/线/次,但免ADSL新装宽带接入费。1.2纯IPTV模式:(1)原上海电信宽带用户申请转纯IPTV并参加本活动的:装机手续费:10元/线/次;安装调试费:300元/线/次,共310元/线/次。(2)用户申请新装纯IPTV并参加本活动的:装机手续费:10元/线/次;安装调试费:400元/线/次,共410元/线/次;1.3用户选择帐单收取方式的,一次性费用在第一个月的用户帐单中开帐收取。2、业务使用费2.1宽带加载IPTV(单通道):产品名称月付优惠资费年付优惠资费适用范围小康IPTV160元/月1660元/年新装宽带加载用户及老用户时尚IPTV170元/月1700元/年新装宽带加载用户及老用户全能IPTV190元/月1900元/年新装宽带加载用户及老用户注:上表费用含宽带包月费和IPTV月使用费2.2宽带加载IPTV(双通道)产品名称月付优惠资费年付优惠资费适用范围时尚IPTV180元/月1800元/年新装宽带加载用户及老用户全能IPTV200元/月2000元/年新装宽带加载用户及老用户注:上表费用含宽带包月费和IPTV月使用费2.3纯IPTV:产品名称月付优惠资费年付优惠资费备注时尚IPTV60元/月600元/年新装宽带但此宽带不能上网全能IPTV100元/月1000元/年新装宽带但此宽带不能上网第3页共5页第2页共5页编号:时间:2021年x月x日书山有路勤为径,学海无涯苦作舟页码:第3页共5页2.4内容及费用:小康IPTV时尚IPTV全能IPTV视听内容SMG和CCTV所有开路频道、SITV15个特色频道,9个各地优秀卫视等53个频道包含小康IPTV的内容,新增SITV的5个频道,共58个频道包含时尚IPTV内容,58个频道5个精选轮播7个精选轮播(包括赠送华娱精选、凤凰精选节目内容)9个精选轮播(包括赠送华娱精选、凤凰精选节目内容)2天回看和60分钟时移2天回看和60分钟时移2天回看和60分钟时移每两周提供两个专题点播包,以电视剧、电影、娱乐为首选,月总量在100小时左右2000小时优秀影视剧,250小时音乐娱乐、自然社会纪录片,250小时时尚少儿专题以及100小时华娱卫视精选节目在时尚IPTV基础上新增500小时特制点播节目PPV点播按次收费PPV点播按次收费...

1、当您付费下载文档后,您只拥有了使用权限,并不意味着购买了版权,文档只能用于自身使用,不得用于其他商业用途(如 [转卖]进行直接盈利或[编辑后售卖]进行间接盈利)。
2、本站所有内容均由合作方或网友上传,本站不对文档的完整性、权威性及其观点立场正确性做任何保证或承诺!文档内容仅供研究参考,付费前请自行鉴别。
3、如文档内容存在违规,或者侵犯商业秘密、侵犯著作权等,请点击“违规举报”。

碎片内容

上海电信营销活动规则模版

确认删除?
VIP
微信客服
  • 扫码咨询
会员Q群
  • 会员专属群点击这里加入QQ群
客服邮箱
回到顶部