电脑桌面
添加小米粒文库到电脑桌面
安装后可以在桌面快捷访问

营销师四级试题与习题VIP免费

营销师四级试题与习题_第1页
1/25
营销师四级试题与习题_第2页
2/25
营销师四级试题与习题_第3页
3/25
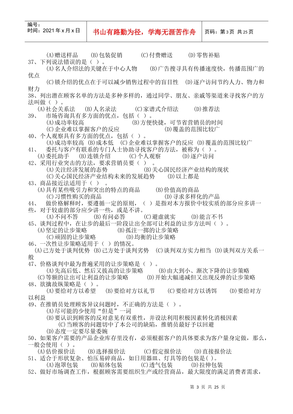
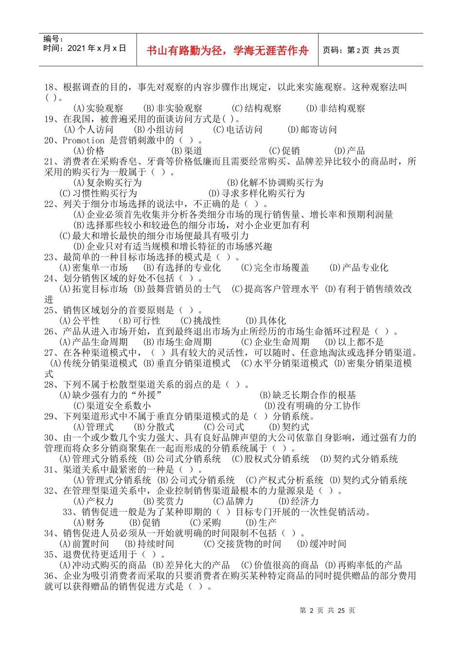
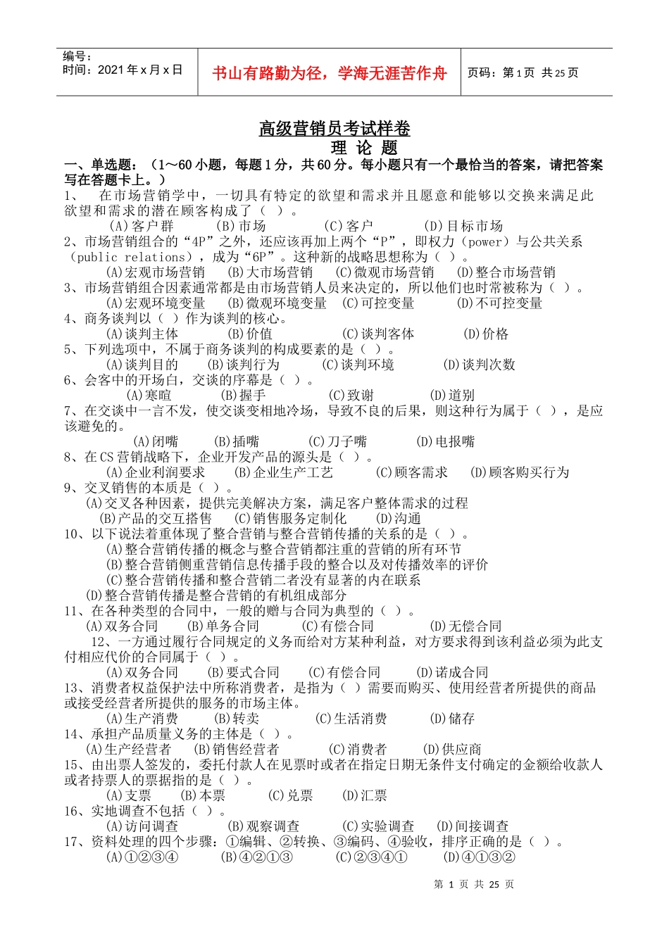
第1页共25页编号:时间:2021年x月x日书山有路勤为径,学海无涯苦作舟页码:第1页共25页高级营销员考试样卷理论题一、单选题:(1~60小题,每题1分,共60分。每小题只有一个最恰当的答案,请把答案写在答题卡上。)1、在市场营销学中,一切具有特定的欲望和需求并且愿意和能够以交换来满足此欲望和需求的潜在顾客构成了()。(A)客户群(B)市场(C)客户(D)目标市场2、市场营销组合的“4P”之外,还应该再加上两个“P”,即权力(power)与公共关系(publicrelations),成为“6P”。这种新的战略思想称为()。(A)宏观市场营销(B)大市场营销(C)微观市场营销(D)整合市场营销3、市场营销组合因素通常都是由市场营销人员来决定的,所以他们也时常被称为()。(A)宏观环境变量(B)微观环境变量(C)可控变量(D)不可控变量4、商务谈判以()作为谈判的核心。(A)谈判主体(B)价值(C)谈判客体(D)价格5、下列选项中,不属于商务谈判的构成要素的是()。(A)谈判目的(B)谈判行为(C)谈判环境(D)谈判次数6、会客中的开场白,交谈的序幕是()。(A)寒暄(B)握手(C)致谢(D)道别7、在交谈中一言不发,使交谈变相地冷场,导致不良的后果,则这种行为属于(),是应该避免的。(A)闭嘴(B)插嘴(C)刀子嘴(D)电报嘴8、在CS营销战略下,企业开发产品的源头是()。(A)企业利润要求(B)企业生产工艺(C)顾客需求(D)顾客购买行为9、交叉销售的本质是()。(A)交叉各种因素,提供完美解决方案,满足客户整体需求的过程(B)产品的交互搭售(C)销售服务定制化(D)沟通10、以下说法着重体现了整合营销与整合营销传播的关系的是()。(A)整合营销传播的概念与整合营销都注重的营销的所有环节(B)整合营销侧重营销信息传播手段的整合以及对传播效率的评价(C)整合营销传播和整合营销二者没有显著的内在联系(D)整合营销传播是整合营销的有机组成部分11、在各种类型的合同中,一般的赠与合同为典型的()。(A)双务合同(B)单务合同(C)有偿合同(D)无偿合同12、一方通过履行合同规定的义务而给对方某种利益,对方要求得到该利益必须为此支付相应代价的合同属于()。(A)双务合同(B)要式合同(C)有偿合同(D)诺成合同13、消费者权益保护法中所称消费者,是指为()需要而购买、使用经营者所提供的商品或接受经营者所提供的服务的市场主体。(A)生产消费(B)转卖(C)生活消费(D)储存14、承担产品质量义务的主体是()。(A)生产经营者(B)销售经营者(C)消费者(D)供应商15、由出票人签发的,委托付款人在见票时或者在指定日期无条件支付确定的金额给收款人或者持票人的票据指的是()。(A)支票(B)本票(C)兑票(D)汇票16、实地调查不包括()。(A)访问调查(B)观察调查(C)实验调查(D)间接调查17、资料处理的四个步骤:①编辑、②转换、③编码、④验收,排序正确的是()。(A)①②③④(B)④②①③(C)②③④①(D)④①③②第2页共25页第1页共25页编号:时间:2021年x月x日书山有路勤为径,学海无涯苦作舟页码:第2页共25页18、根据调查的目的,事先对观察的内容步骤作出规定,以此来实施观察。这种观察法叫()。(A)实验观察(B)非实验观察(C)结构观察(D)非结构观察19、在我国,被普遍采用的面谈访问方式是()。(A)个人访问(B)小组访问(C)电话访问(D)邮寄访问20、Promotion是营销刺激中的()。(A)价格(B)渠道(C)促销(D)产品21、消费者在采购香皂、牙膏等价格低廉而且需要经常购买、品牌差异比较小的商品时,所采用的购买行为一般属于()。(A)复杂购买行为(B)化解不协调购买行为(C)习惯性购买行为(D)寻求多样化购买行为22、列关于细分市场选择的说法中,不正确的是()。(A)企业必须首先收集并分析各类细分市场的现行销售量、增长率和预期利润量(B)选择那些较小和较逊色的细分市场,对小企业更加有利(C)最大和增长最快的细分市场便最具有吸引力(D)企业只对有适当规模和增长特征的市场感兴趣23、最简单的一种目标市场选择的模式是()。(A)密集单一市场(B)有选择的专业化(C)完全市场覆盖(D)产品专业化24、划分销售区域的好处不包括()。(A)拓宽目标市场(B)鼓舞营销员的士气(C)提高客户管理水平(D)有利于销售绩效改进25、销售区域划分的首要原则是()。...

1、当您付费下载文档后,您只拥有了使用权限,并不意味着购买了版权,文档只能用于自身使用,不得用于其他商业用途(如 [转卖]进行直接盈利或[编辑后售卖]进行间接盈利)。
2、本站所有内容均由合作方或网友上传,本站不对文档的完整性、权威性及其观点立场正确性做任何保证或承诺!文档内容仅供研究参考,付费前请自行鉴别。
3、如文档内容存在违规,或者侵犯商业秘密、侵犯著作权等,请点击“违规举报”。

碎片内容

营销师四级试题与习题

您可能关注的文档

确认删除?
VIP
微信客服
  • 扫码咨询
会员Q群
  • 会员专属群点击这里加入QQ群
客服邮箱
回到顶部