电脑桌面
添加小米粒文库到电脑桌面
安装后可以在桌面快捷访问

政教处范文班主任工作考核办法 VIP免费

政教处范文班主任工作考核办法 _第1页
1/3
政教处范文班主任工作考核办法 _第2页
2/3
政教处范文班主任工作考核办法 _第3页
3/3
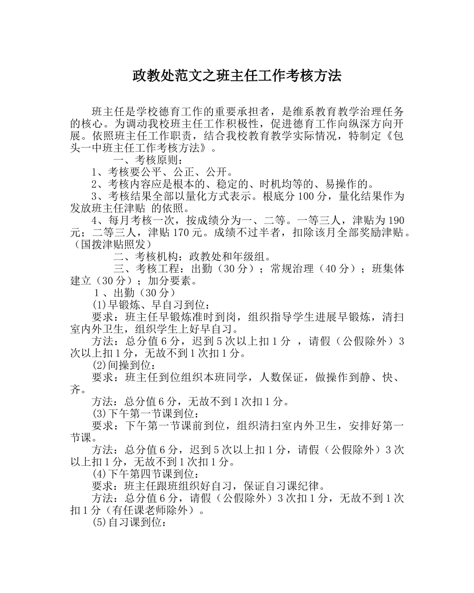
政教处范文之班主任工作考核方法班主任是学校德育工作的重要承担者,是维系教育教学治理任务的核心。为调动我校班主任工作积极性,促进德育工作向纵深方向开展。依照班主任工作职责,结合我校教育教学实际情况,特制定《包头一中班主任工作考核方法》。一、考核原则:1、考核要公平、公正、公开。2、考核内容应是根本的、稳定的、时机均等的、易操作的。3、考核结果全部以量化方式表示。根底分100分,量化结果作为发放班主任津贴的依照。4、每月考核一次,按成绩分为一、二等。一等三人,津贴为190元;二等三人,津贴170元。成绩不过半者,扣除该月全部奖励津贴。(国拨津贴照发)二、考核机构:政教处和年级组。三、考核工程:出勤(30分);常规治理(40分);班集体建立(30分);加分要素。1、出勤(30分)(1)早锻炼、早自习到位:要求:班主任早锻炼准时到岗,组织指导学生进展早锻炼,清扫室内外卫生,组织学生上好早自习。方法:总分值6分,迟到5次以上扣1分,请假(公假除外)3次以上扣1分,无故不到1次扣1分。(2)间操到位:要求:班主任到位组织本班同学,人数保证,做操作到静、快、齐。方法:总分值6分,无故不到1次扣1分。(3)下午第一节课到位:要求:下午第一节课前到位,组织清扫室内外卫生,安排好第一节课。方法:总分值6分,迟到5次以上扣1分,请假(公假除外)3次以上扣1分,无故不到1次扣1分。(4)下午第四节课到位:要求:班主任跟班组织好自习,保证自习课纪律。方法:总分值6分,请假(公假除外)3次扣1分,无故不到1次扣1分(有任课老师除外)。(5)自习课到位:要求;自习课或任课老师请假时,班主任要到班组织学生上好自习,保证自习课质量。方法:总分值6分,无故不组织学生的1次扣1分。2、常规治理:(40分)(1)卫生“三清扫工作”:要求:每天按时坚持卫生“三清扫工作”(早晨、间操、下午第三节课的清扫),教室、环境卫生整洁有序,符合《班容班貌考核细则》的要求。方法:总分值10分,以抽查为主,按成绩打分,成绩排在后四名者扣2分;抽查一个月内有2次以上未清扫卫生的班级扣除班主任该项得分;(2)自行车治理:要求:每天坚持自行车治理成“一线”水平,并有专人负责。方法:总分值10分,以抽查为主,抽查1次未摆放者扣1分,3次以上未摆放者扣除班主任该项得分。(3)值周工作:要求:催促、指导学生做好值周工作,及时上交值周记录。方法:总分值10分,以抽查为主,按成绩打分,成绩排在后四名者扣2分;2次不合格者扣除班主任该项得分。3、班集体建立(30分)(1)要求:=>恪守《中小学老师职业道德标准》,认真履行老师的义务。=>认真贯彻市教委德育工作“5410工程”、七个一要求及我校德育工作“682工程”,通过多种方式对学生进展包括爱国主义、集体主义和社会主义等内容的思想政治教育、文明行为适应教育和心理健康教育。=>定期召开班团干部会议,培养班团干部。=>坚持班团队会制度,按时召开班团队会。=>建立健全班级各项日常治理制度,教育学生文明礼貌、遵规守纪、努力进取。=>班内学生团结友爱,无违背校规校纪的行为发生,学生语言文明、举止文雅、穿着得体。=>积极做好后进生的帮教工作,班主任经常对后进生做耐心细致的思想工作,并有谈话记录。班内无违法犯罪现象。(2)方法:总分值30分=>学生有违背校规校纪现象,视情节严峻,扣除班主任1--5分,学生有违法犯罪现象并被公安机关审查的扣除班主任该项得分10分。=>无故不坚持班团队会制度1次扣1分,班主任不到位组织1次扣1分。=>不按时上交工作计划、总结及各类表册1次扣1分。=>无故不参加上级、学校组织的各种活动扣5分。=>歧视体罚学生并造成严峻后果者扣5分。4、加分要素(1)积极组织学生参加学校、年级开展的各种活动,按成绩给班主任加分。第一名加3分,第二名加2.5分,第三名加2分,第四名加1.5分,第五六名加1分。(2)主动承担观摩班会加3分。(3)德育论文在各级刊物获奖者,全国级加5分,市级加3分,校级加1分。(4)通过努力使一名后进生(班级后5名,年级后30名)有明显进步,成绩在年级大型考试中前进10名加3分。(5)主动承担劳动任务加3分。

1、当您付费下载文档后,您只拥有了使用权限,并不意味着购买了版权,文档只能用于自身使用,不得用于其他商业用途(如 [转卖]进行直接盈利或[编辑后售卖]进行间接盈利)。
2、本站所有内容均由合作方或网友上传,本站不对文档的完整性、权威性及其观点立场正确性做任何保证或承诺!文档内容仅供研究参考,付费前请自行鉴别。
3、如文档内容存在违规,或者侵犯商业秘密、侵犯著作权等,请点击“违规举报”。

碎片内容

政教处范文班主任工作考核办法

您可能关注的文档

起跑线书城+ 关注
实名认证
内容提供者

热爱教学事业,对互联网知识分享很感兴趣

确认删除?
VIP
微信客服
  • 扫码咨询
会员Q群
  • 会员专属群点击这里加入QQ群
客服邮箱
回到顶部